艺琳教你制作自己的文集
生平第一次出版了自己的文集,竟然是自己亲手制作的,尽管不是很完美,但也难掩心中的得意。
文集已经发出,竟引来朋友的称赞,心里更是吃了蜜一样的甜(嘿嘿嘿,朋友们,千万要原谅我的自恋)。
有朋友给我留言:
请教 公主艺琳,看到你自己编排的《心随文动》,我特别的感动,你真了不起!真为你高兴!
在你榜样下,我也总想跃跃欲试,可又不知道怎么做。如果方便的话,请教教我,你是怎么编排的,能不能把你的方法给介绍一下。
谢谢!祝你寒假愉快!!
看到朋友留言,我很感动,我就迫不及待的想和朋友分享一下我的制作过程:
第一步:
首先浏览一下自己的文章,大致的给文章分一下类,最好在看文章的时候那支笔,随手记录一下,都说好记性不如烂笔杆。
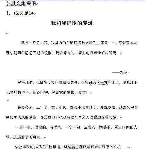
第二步:
在word里建立一个空白文章,然后把文章大致分类列一个提纲,如下图:
第三步:
我们就要依着提纲到你的博客里去复制你相应的文章,粘贴到提纲的下面。如下图:

文章分类
第四步:
文章选好,归好类,就要进行文章编辑,因为博客里的文章,字体,大小,颜色有差异,所以一定要在文章全选的情况下,在word左上角工具栏一行里,找到编辑(E)点击,并打开,会出现“清除 ”两个字,鼠标顺着清除滑动至道移动到一个黑色的三角上,会出现“格式”“内容”字样。这时候,一定要注意点击的是“格式”,而不是“内容”。清除格式以后,文字就会统一了格式,然后我们在进行,字体的选定,和字大小的选定(我一般会用黑体小4),然后我们就要就进文章编辑,文章编辑大家一定都会,就像我们平时发文一样,在文章编辑的同时,一定要把文章的题目居中,既然是文章的标题,一定要与正文有所区分,我会用黑体3号加粗。再提醒一次,所有文章标题都要用一样的字体,一样的字号,切不可乱用,否则打印出来的版面会很难看。
第五步:
插上页码,在word里的工具栏里点击插入—页码(建议页码居中最好,因为文章需要两面打印,这样页码都会在页面的中央,看起来很整齐。)如下图:

页码居中
第六步:
给页面插上自己喜欢的插图,来美化自己的页面,插什么图片,纯属个人喜好,我用的就是博客里面的分割线,简单,大方。(插图一定要注意保持页面位置要一致不能忽高忽低,忽左忽右,这样装订出来的书插图会让人感觉岑差不齐。小建议,图片不宜过大,不宜过花)。如下图:

页首插图

页尾插图
第七步:
要把这个文档保存好,其实有经验的人都知道,在我们编辑文档的时候,我们要从一开始就要一边编辑,一边保存,因为防止突然停电,或其他突发事件,导致我们文档的丢失,那就前功尽弃,从头再来了。
第八步:
我们重新打开一个新的文档,来做我们的目录,做目录一定要依照我们做好的文章页面制作,特别是文章的标题和页码中间的距离一定要一致。注意,在制作目录的时候,一定按照你事先给文章分好的类型编辑,要写上文章类型的名称如“成长足迹”如下图:

文章分类
第八步:
为自己的文集写上一个前言,也可以请自己喜欢的人为自己写上温馨的寄语。如下图:

前言老师寄语
第九步:
打印,有条件的自己打印,没条件的把做好的文档存进U盘里到复印社打印。因为我家有打印机,在妈妈的训练下,我早早的学会了打印,所以我就自己动手打印。(如果有条件自己打印,请您一定在打印的过程中,注意打印质量,打印完成后,一定要细心核对页数是否正确)
第十步:
给自己的文集起一个自己喜欢,好听的名字。
第十一步:
如果可以的话,可以给自己文集设计一个封面,设计封面主要用美图秀秀这个软件。这个设计也是因个人喜好而定,这里我也就不多说了。如下图:
这是我自己为《心随文动》艺琳文集制作的封面
第十二步:
因为家里的打印机,不能彩色打印,只好到复印社去打印封面,装订打印好的文集。一切OK,这样一本属于自己的文集就面世了。如下图:

书的展示
朋友们,不妨试一试,亲手制作一个自己的文集,那是一件很幸福的事。