字符串规则解析【非嵌套】
最近在工作中,业务人员提交了一批规则,需要对这部分规则进行解析。规则的实例如下图所示: 
这部分数据的特点是:
采用*号做为数字通配符。采用特定字符作为分隔符,来限定特定号段的取值范围。
通过分析,这个需求需要实现针对字符串规则的解析处理。而处理的重点在于如下两点:
确定有固定取值范围要求的字段位置。确定特定号段的取值范围。
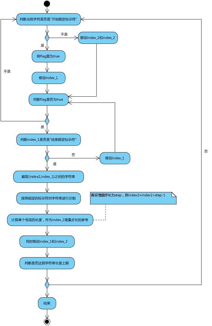
基于这个要求,设计了如下的算法:
如上图所示,结合一个具体的例子来分析算法的实现:
首先,假设“**|20,30|**|-|”是准备要解析的字符串,那么该算法的解析流程如下:
备注:
1. 图2中白色的标签为index_1,黑色标签卫index_2。
2. 这里要求"限定标示符"内的字符串,其值域中的每个字符都必须相同的长度。
3. index_1和index_2的起始值为0,flag的起始值为false。
后记:
这里主要是针对算法的实现过程记录一下,同时也希望能在字符串解析领域能有所沉淀。也希望能和朋友们多多交流。