首页 诗词 字典 板报 句子 名言 友答 励志 学校 网站地图
当前位置: 首页 > 教程频道 > 嵌入开发 > 单片机 >

请问一下电路中电源模块中的电容电阻有关问题

2013-11-06 
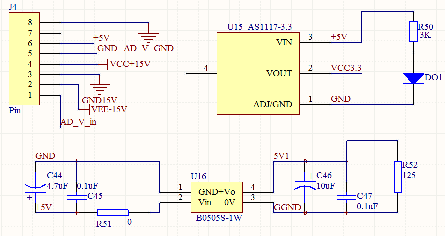
请教一下电路中电源模块中的电容电阻问题图中的R50,R51,R52的作用是什么?如果可以的话请详细说明一下电源

请教一下电路中电源模块中的电容电阻问题
请问一下电路中电源模块中的电容电阻有关问题图中的R50,R51,R52的作用是什么?如果可以的话请详细说明一下电源为什么这样设计,谢谢
[解决办法]
R50,R51,R52的作用是什么?

r50的作用是作为LED的限流电阻
R52没怎么看出来,感觉像是启动用的
R51会是一个跳线么?

不知道图上这个5V转5V是什么意思?
[解决办法]

r50的下面的是led灯么,肿么木有闪光的样子?
R52感觉就是个负载啊。。
R51是一个0欧电阻,可能考虑到以后这个电源模块可用可不用。

5v-5v是的隔离电源模块吧,隔离用的。比如485电路中需要。
[解决办法]
R52 感觉应该是与 C46/C47 搭配做滤波
R51 则可以看需求放 保险丝 或 跳线
R50 作限流电阻
[解决办法]
哈哈跟着楼上以为D01是LED

更正
R50 跟 D01是用来保护1117的
R52 是与 C46/C47 搭配做滤波
R51 则可以看需求放 保险丝 或 跳线
[解决办法]
R52 / C47 是并接 , 那应该是火花抑制
[解决办法]
R50是调节输出电压用的调节基准电压的大小,ams1117属可调型稳压管。
[解决办法]

引用:
R50是调节输出电压用的调节基准电压的大小,ams1117属可调型稳压管。


R50 另一边是GND。。
感觉原理图有问题,ADJ和GND搞一起了?
[解决办法]
引用:
Quote: 引用:

哈哈跟着楼上以为D01是LED

更正
R50 跟 D01是用来保护1117的
R52 是与 C46/C47 搭配做滤波
R51 则可以看需求放 保险丝 或 跳线
能西说说R52搭配电容滤波的原理吗?以前只知道并联电容可以滤波,并联电阻是什么原理(而且电阻还这么小)?

简单RC滤波器,记得公式好像是f=(R*C)开方,你查下就知道了
[解决办法]
你要不要确认一下你的D01是一般二极体,还是LED?
若作为保护1117的话好像接反了?
以设计来看感觉D01应该是LED才对

热点排行