Struts2 学习笔记18 拦截器原理分析
我们来进行一下拦截器的原理分析,从Struts2的源代码开始,然后我们手动创建一个项目进行模拟。(源代码需要下载然后添加好才能看到)我们可以用Debug来读源码。
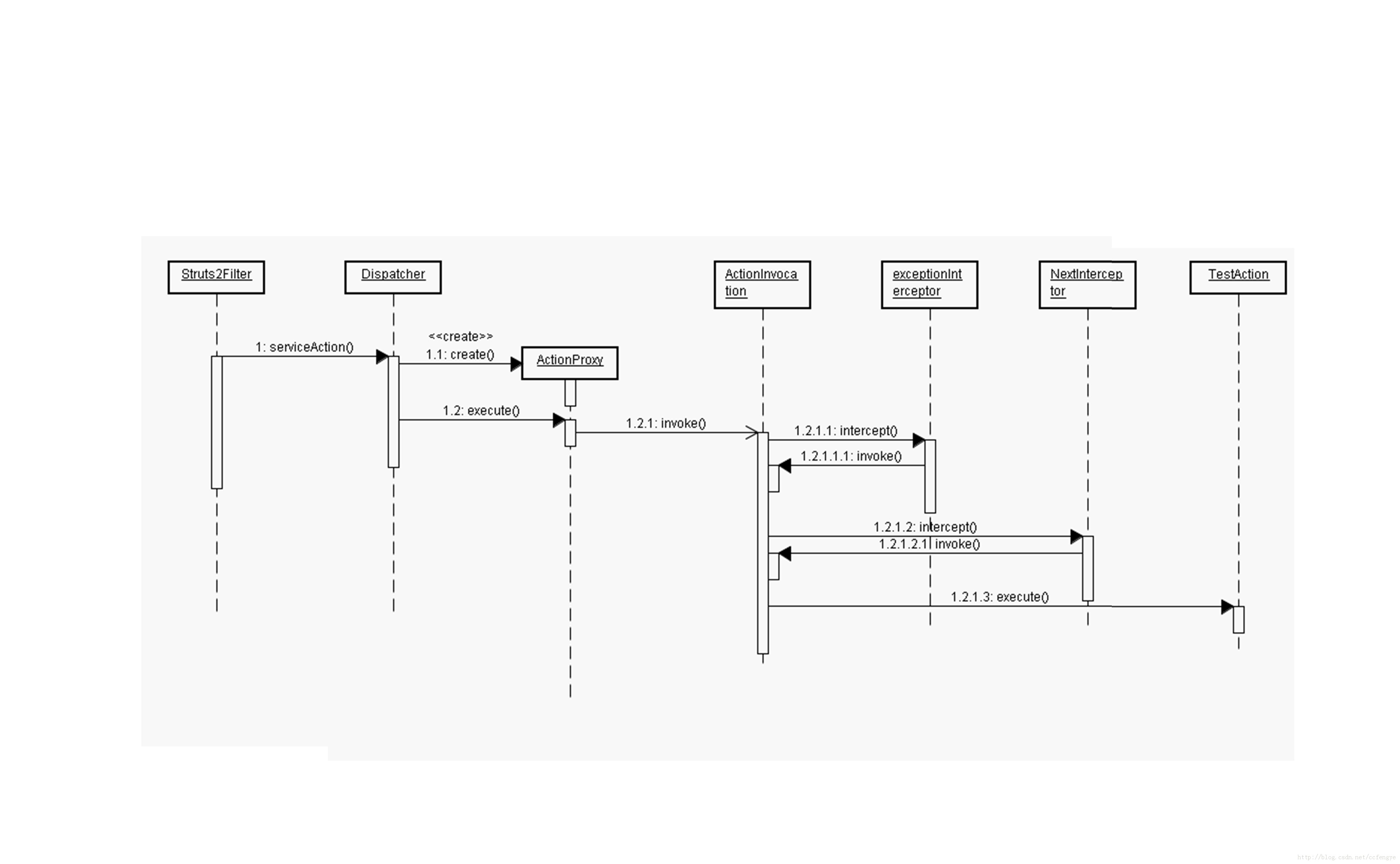
从doFilter开始执行,流程如图。

下面是Struts2官方的图。

这其中主要要解释的就是重复调用一个个interceptor(是从配置文件中读取的),当全部调用完成后,再调用Action。
下面我们用一个小项目来模拟一下,就很好理解了(项目中的类名和Struts2中的相同或类似)。
我们新建了一个Java Project。

代码如下。
我们可以从结果中看到,进入FirstInterceptor中被拦截,然后调用SecondInterceptor,然后调用Action,再返回SecondInterceptor中,再进入FirstInterceptor,这是方法的执行过程,在Struts2中是调用配置文件中的interceptor,而在我们这个项目中是手动add的。
过程可以看图。