hdu 4753 Fishhead’s Little Game (状压+记忆化搜寻)
hdu4753Fishhead’s Little Game(状压+记忆化搜索)Fishhead’s Little GameTime Limit: 2000/1000 MS (Java/
hdu 4753 Fishhead’s Little Game (状压+记忆化搜索)
Fishhead’s Little GameTime Limit: 2000/1000 MS (Java/Others) Memory Limit: 32768/32768 K (Java/Others)Total Submission(s): 517 Accepted Submission(s): 124
Problem Description
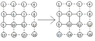
It looks like JiuGongGe, but they are different, for we are not going to fill the cell but the edge. For instance,

adding edge 6 –> 10
The rule of this game is that each player takes turns to add an edge. You will get one point if the edge you just added, together with edges already added before, forms a new square (only square of size 1 is considered). Of course, you get two points if that edge forms two squares. Notice that an edge can be added only once.

forming two squares to get two points
Tom200 and Jerry404 is playing this little game, and have played n rounds when Fishhead comes in. Fishhead wants to know who will be the winner. Can you help him? Assume that Tom200 and Jerry404 are clever enough to make optimal decisions in each round. Every Game starts from Tom200.
InputOutputSample InputSample OutputSource#include <iostream>#include <cstdio>#include <cstring>#include <algorithm>#include <cmath>#include <string>#include <map>#include <stack>#include <vector>#include <set>#include <queue>//#pragma comment (linker,"/STACK:102400000,102400000")#define maxn 30#define mod 1000000000#define INF 0x3f3f3f3fusing namespace std;int n,m,ans,cnt;int x[maxn],dp[10000];bool vis[maxn];int mp[maxn][maxn];int s[9][4]={ 1,4,5,8, 2,5,6,9, 3,6,7,10, 8,11,12,15, 9,12,13,16, 10,13,14,17, 15,18,19,22, 16,19,20,23, 17,20,21,24};int solve(){ int i,j,t=0; for(i=0;i<9;i++) { if(vis[s[i][0]]&&vis[s[i][1]]&&vis[s[i][2]]&&vis[s[i][3]]) t++; } return t;}int isok(int ste,int k){ int i,j,u,s1,s2; int vv[maxn]={0}; for(i=0;i<=cnt;i++) { u=1<<i; if(ste&u) vv[x[i]]=1; } s1=s2=0; for(i=0;i<9;i++) { if((vis[s[i][0]]||vv[s[i][0]])&&(vis[s[i][1]]||vv[s[i][1]])&&(vis[s[i][2]]||vv[s[i][2]])&&(vis[s[i][3]]||vv[s[i][3]])) s1++; } vv[x[k]]=1; for(i=0;i<9;i++) { if((vis[s[i][0]]||vv[s[i][0]])&&(vis[s[i][1]]||vv[s[i][1]])&&(vis[s[i][2]]||vv[s[i][2]])&&(vis[s[i][3]]||vv[s[i][3]])) s2++; } return s2-s1;}int dfs(int ste,int sum){ if(dp[ste]!=-1) return dp[ste]; int i,j,st,t,tmp,best=0; for(i=0;i<=cnt;i++) { st=1<<i; if((st&ste)==0) // 尚未访问这条边 { st=st|ste; tmp=isok(ste,i); t=dfs(st,sum-tmp); if(best<sum-t) best=sum-t; } } dp[ste]=best; return best;}int main(){ int i,j,t,u,v,s1,s2,T,J,test=0; memset(mp,0,sizeof(mp)); mp[1][2]=1,mp[2][3]=2,mp[3][4]=3; mp[1][5]=4,mp[2][6]=5,mp[3][7]=6,mp[4][8]=7; mp[5][6]=8,mp[6][7]=9,mp[7][8]=10; mp[5][9]=11,mp[6][10]=12,mp[7][11]=13,mp[8][12]=14; mp[9][10]=15,mp[10][11]=16,mp[11][12]=17; mp[9][13]=18,mp[10][14]=19,mp[11][15]=20,mp[12][16]=21; mp[13][14]=22,mp[14][15]=23,mp[15][16]=24; scanf("%d",&t); while(t--) { scanf("%d",&n); memset(vis,0,sizeof(vis)); T=J=0; s1=0; for(i=1;i<=n;i++) { scanf("%d%d",&u,&v); vis[mp[u][v]]=vis[mp[v][u]]=1; s2=solve(); if(i&1) T+=s2-s1; else J+=s2-s1; s1=s2; } cnt=-1; for(i=1;i<=24;i++) { if(!vis[i]) x[++cnt]=i; } m=0; for(i=0;i<9;i++) { if(!vis[s[i][0]]||!vis[s[i][1]]||!vis[s[i][2]]||!vis[s[i][3]]) m++; } memset(dp,-1,sizeof(dp)); u=dfs(0,m); printf("Case #%d: ",++test); if(n&1) { if(T+m-u>J+u) printf("Tom200\n"); else printf("Jerry404\n"); } else { if(T+u>J+m-u) printf("Tom200\n"); else printf("Jerry404\n"); } } return 0;}