2013.09.02(三)——— android MediaPlayer MediaRecorder 状态转换
2013.09.02(3)——— android MediaPlayer MediaRecorder 状态转换2013.09.02(3)——— android MediaPlayer Med
2013.09.02(3)——— android MediaPlayer MediaRecorder 状态转换
2013.09.02(3)——— android MediaPlayer MediaRecorder 状态转换
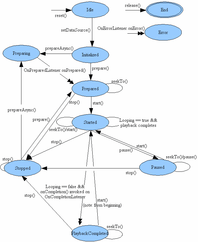
MediaPalyer

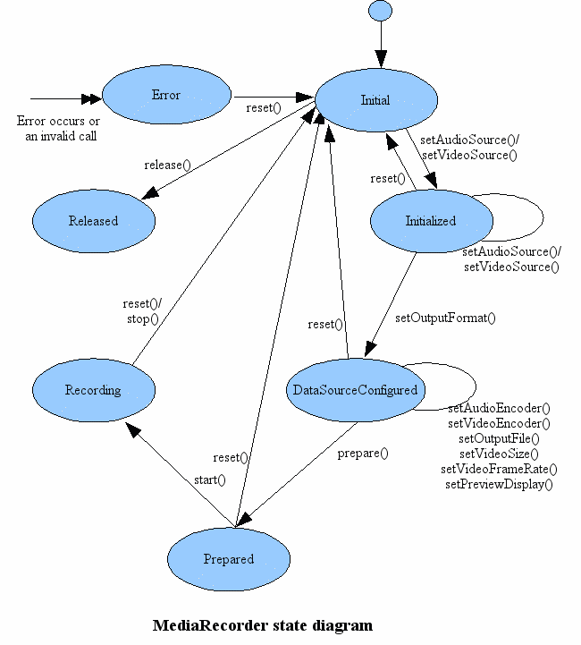
MediaRecorder
