帮帮忙,进来看看

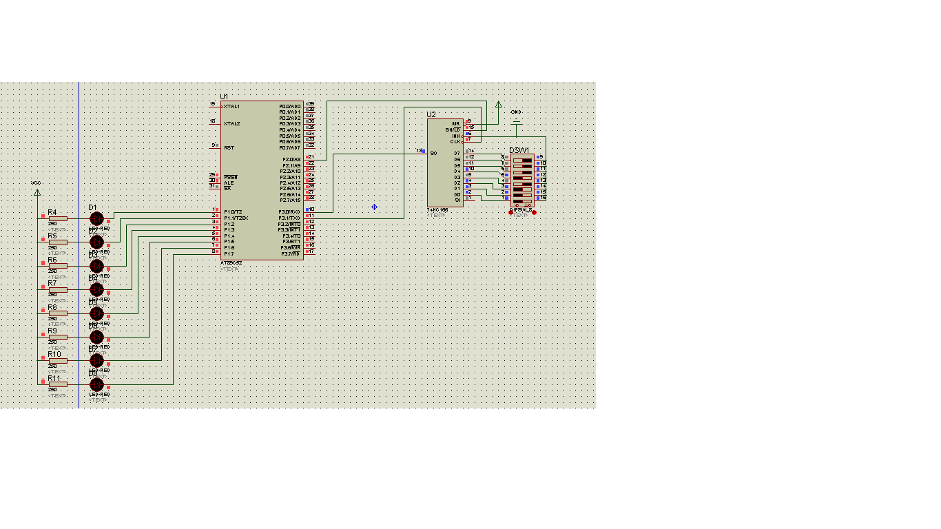
这是我学习书上用UART做的串口输入端口扩充的仿真图和程序,可是我仿真的时候拨动了拨码开关,可是LED灯却不亮,搞了半天可是还是不知道什么原因,还请你们能帮我看看。这是我暑假自学单片机,但是现在卡在这里了,搞的我都没有学下去的勇气了 单片机 串口通讯
[解决办法]
你在RI=0;那行后面加上SBUF=0x55;试试
[解决办法]
主要是要先懂得原理才能更好的运用代码