迪杰斯特拉算法处理无向图中最短路径的(dijkstra)Java实现(指定两点,求最短路径)其实不是原创哈,我写不出
迪杰斯特拉算法处理无向图中最短路径的(dijkstra)Java实现(指定两点,求最短路径)

其实不是原创哈,我写不出来。
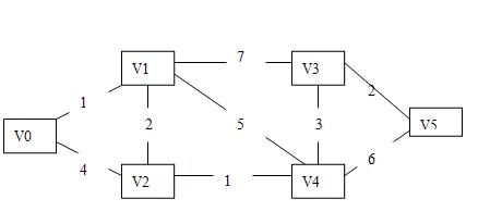
如何求图中V0到V5的最短路径呢?
java实现的方式如下:
第一步,根据图来建立权值矩阵:
int[][] W = {
{ 0, 1, 4, -1, -1, -1 },
{ 1, 0, 2, 7, 5, -1 },
{ 4, 2, 0, -1, 1, -1 },
{ -1, 7, -1, 0, 3, 2 },
{ -1, 5, 1, 3, 0, 6 },
{ -1, -1, -1, 2, 6, 0 } };(-1表示两边不相邻,权值无限大)
例如:W[0][2]=4 表示点V0到点V2的权值为4
W[0][3]=-1表示点V0与V3不相邻,所以权值无限大。
第二步:对V0标号;V0到其它点的路径得到 distance: {0,1,4,-1,-1,-1}; 找到V0到各点中权值最小的那个点(标号的点除外,-1代表无限大),故得到1即对应的下标1,得到V1;对V1标号,然后更改V0通过V1到其它点的路径得到 distance: { 0, 1, 3, 8, 6, -1};
第三步:找到distance中权值最小的那个点,(标号的点除外)得到V2,对V2标号,然后更改V0通过V1->V2到其它点的路径得到 distance: { 0, 1, 3, 8, 4, -1};
第四步:找到distance中权值最小的那个点,(标号的点除外)得到V4,对V4标号,然后更改V0通过V1->V2到其它点的路径得到 distance: { 0, 1, 3, 7, 4, 10};
第四步:找到distance中权值最小的那个点,(标号的点除外)得到V3,对V3标号,然后更改V0通过V1->V2到其它点的路径得到 distance: { 0, 1, 3, 7, 4, 9};
最后只剩下V5没有被标号,就找到V5了。结束!
源代码如下:
package com.xh.Dijkstra;
//这个算法用来解决无向图中任意两点的最短路径
public class ShortestDistanceOfTwoPoint_V5 {
public static int dijkstra(int[][] W1, int start, int end) {
boolean[] isLabel = new boolean[W1[0].length];// 是否标号
int[] indexs = new int[W1[0].length];// 所有标号的点的下标集合,以标号的先后顺序进行存储,实际上是一个以数组表示的栈
int i_count = -1;//栈的顶点
int[] distance = W1[start].clone();// v0到各点的最短距离的初始值
int index = start;// 从初始点开始
int presentShortest = 0;//当前临时最短距离
indexs[++i_count] = index;// 把已经标号的下标存入下标集中
isLabel[index] = true;
while (i_count<W1[0].length) {
// 第一步:标号v0,即w[0][0]找到距离v0最近的点
int min = Integer.MAX_VALUE;
for (int i = 0; i < distance.length; i++) {
if (!isLabel[i] && distance[i] != -1 && i != index) {
// 如果到这个点有边,并且没有被标号
if (distance[i] < min) {
min = distance[i];
index = i;// 把下标改为当前下标
}
}
}
if (index == end) {//已经找到当前点了,就结束程序
break;
}
isLabel[index] = true;//对点进行标号
indexs[++i_count] = index;// 把已经标号的下标存入下标集中
if (W1[indexs[i_count - 1]][index] == -1
|| presentShortest + W1[indexs[i_count - 1]][index] > distance[index]) {
// 如果两个点没有直接相连,或者两个点的路径大于最短路径
presentShortest = distance[index];
} else {
presentShortest += W1[indexs[i_count - 1]][index];
}
// 第二步:将distance中的距离加入vi
for (int i = 0; i < distance.length; i++) {
// 如果vi到那个点有边,则v0到后面点的距离加
if (distance[i] == -1 && W1[index][i] != -1) {// 如果以前不可达,则现在可达了
distance[i] = presentShortest + W1[index][i];
} else if (W1[index][i] != -1
&& presentShortest + W1[index][i] < distance[i]) {
// 如果以前可达,但现在的路径比以前更短,则更换成更短的路径
distance[i] = presentShortest + W1[index][i];
}
}
}
//如果全部点都遍历完,则distance中存储的是开始点到各个点的最短路径
return distance[end] - distance[start];
}
public static void main(String[] args) {
// 建立一个权值矩阵
int[][] W1 = { //测试数据1
{ 0, 1, 4, -1, -1, -1 },
{ 1, 0, 2, 7, 5, -1 },
{ 4, 2, 0, -1, 1, -1 },
{ -1, 7, -1, 0, 3, 2 },
{ -1, 5, 1, 3, 0, 6 },
{ -1, -1, -1, 2, 6, 0 } };
int[][] W = { //测试数据2
{ 0, 1, 3, 4 },
{ 1, 0, 2, -1 },
{ 3, 2, 0, 5 },
{ 4, -1, 5, 0 } };
System.out.println(dijkstra(W1, 0,4));
}
}
如果需要求无向图各个点的最短距离矩阵,则多次运用dijkstra算法就可以了,代码如下:
package com.xh.Dijkstra;
//这个程序用来求得一个图的最短路径矩阵
public class ShortestDistance_V4 {
public static int dijkstra(int[][] W1, int start, int end) {
boolean[] isLabel = new boolean[W1[0].length];// 是否标号
int min = Integer.MAX_VALUE;
int[] indexs = new int[W1[0].length];// 所有标号的点的下标集合
int i_count = -1;
int index = start;// 从初始点开始
int presentShortest = 0;
int[] distance = W1[start].clone();// v0到各点的最短距离的初始值
indexs[++i_count] = index;// 把已经标号的下标存入下标集中
isLabel[index] = true;
while (true) {
// 第一步:标号v0,即w[0][0]找到距离v0最近的点
min = Integer.MAX_VALUE;
for (int i = 0; i < distance.length; i++) {
if (!isLabel[i] && distance[i] != -1 && i != index) {
// 如果到这个点有边,并且没有被标号
if (distance[i] < min) {
min = distance[i];
index = i;// 把下标改为当前下标
}
}
}
if (index == end) {
break;
}
isLabel[index] = true;
indexs[++i_count] = index;// 把已经标号的下标存入下标集中
if (W1[indexs[i_count - 1]][index] == -1
|| presentShortest + W1[indexs[i_count - 1]][index] > distance[index]) {
presentShortest = distance[index];
} else {
presentShortest += W1[indexs[i_count - 1]][index];
}
// 第二步:奖distance中的距离加入vi
for (int i = 0; i < distance.length; i++) {
// 如果vi到那个点有边,则v0到后面点的距离加
// 程序到这里是有问题滴! 呵呵
if (distance[i] == -1 && W1[index][i] != -1) {// 如果以前不可达,则现在可达了
distance[i] = presentShortest + W1[index][i];
} else if (W1[index][i] != -1
&& presentShortest + W1[index][i] < distance[i]) {
// 如果以前可达,但现在的路径比以前更短,则更换成更短的路径
distance[i] = presentShortest + W1[index][i];
}
}
}
return distance[end] - distance[start];
}
public static int[][] getShortestPathMatrix(int[][] W) {
int[][] SPM = new int[W.length][W.length];
//多次利用dijkstra算法
for (int i = 0; i < W.length; i++) {
for (int j = i + 1; j < W.length; j++) {
SPM[i][j] =dijkstra(W, i, j);
SPM[j][i] = SPM[i][j];
}
}
return SPM;
}
public static void main(String[] args) {
/* 顶点集:V={v1,v2,……,vn} */
int[][] W = { { 0, 1, 3, 4 }, { 1, 0, 2, -1 }, { 3, 2, 0, 5 },
{ 4, -1, 5, 0 } };
int[][] W1 = { { 0, 1, 4, -1, -1, -1 }, { 1, 0, 2, 7, 5, -1 },
{ 4, 2, 0, -1, 1, -1 }, { -1, 7, -1, 0, 3, 2 },
{ -1, 5, 1, 3, 0, 6 }, { -1, -1, -1, 2, 6, 0 } };// 建立一个权值矩阵
;// 建立一个权值矩阵
int[][] D = getShortestPathMatrix(W1);
//输出最后的结果
for (int i = 0; i < D.length; i++) {
for (int j = 0; j < D[i].length; j++) {
System.out.print(D[i][j] + " ");
}
System.out.println();
}
}
}