排序算法集锦
C#代码演示
//待排数组
var unsorted = new int[] { 6, 2, 4, 1, 5, 9 };
//分配空桶
var bucket = new int[10];
//直接以每个待排数字为索引,将自己的值赋值给当前桶
for (int i = 0; i < unsorted.Length; i++)
{
? ? bucket[unsorted[i]] = unsorted[i];
}
//跳过值为0的空桶,顺序输出即可
for (int i = 0; i < bucket.Length; i++)
{
? if (bucket[i] > 0)
? Console.WriteLine(bucket[i]);
}
?
?
?
?
?
?
?
?
?
?
?
?
经典排序算法 – 插入排序Insertion sort??
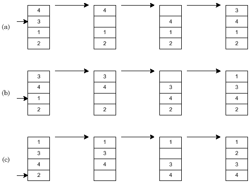
插入排序就是每一步都将一个待排数据按其大小插入到已经排序的数据中的适当位置,直到全部插入完毕。?
插入排序方法分直接插入排序和折半插入排序两种,这里只介绍直接插入排序,折半插入排序留到“查找”内容中进行。?
? 图1演示了对4个元素进行直接插入排序的过程,共需要(a),(b),(c)三次插入。

代码?
public class InsertionSorter????
{????
??? public void Sort(int[] arr)????
??? {????
??????? for (int i = 1; i < arr.Length; i++)????
??????? {????
??????????? int t = arr[i];????
??????????? int j = i;????
??????????? while ((j > 0) && (arr[j - 1] > t))????
??????????? {????
??????????????? arr[j] = arr[j - 1];//交换顺序????
??????????????? --j;????
??????????? }????
??????????? arr[j] = t;????
??????? }????
??? }?????
}????
引用?
http://javatd.iteye.com/blog/386450?
http://www.cnblogs.com/dreamof/archive/2009/05/05/1450058.html?
我始终认为,理解很重要,一是因为实际工作使用的场景极其少…二是理解后可以应付面试官的提问,这时候考的就是理解不理解
?
?
?
?
?
?
?
?
?
经典排序算法 - 基数排序Radix sort
原理类似桶排序,这里总是需要10个桶,多次使用
首先以个位数的值进行装桶,即个位数为1则放入1号桶,为9则放入9号桶,暂时忽视十位数
例如
待排序数组[62,14,59,88,16]简单点五个数字
分配10个桶,桶编号为0-9,以个位数数字为桶编号依次入桶,变成下边这样
|? 0? |? 0? | 62 |? 0? | 14 |? 0? | 16 |? 0? |? 88 | 59 |
|? 0? |? 1? |? 2? |? 3? |? 4 |? 5? |? 6? |? 7? |? 8? |? 9? |桶编号
将桶里的数字顺序取出来,
输出结果:[62,14,16,88,59]
再次入桶,不过这次以十位数的数字为准,进入相应的桶,变成下边这样:
由于前边做了个位数的排序,所以当十位数相等时,个位数字是由小到大的顺序入桶的,就是说,入完桶还是有序
|? 0? | 14,16 |? 0? |? 0? |? 0? | 59 | 62? | 0? | 88? |? 0? |
|? 0? |? 1????? |? 2? |? 3? |? 4? |? 5? |? 6? |? 7? |? 8? |? 9? |桶编号
?
因为没有大过100的数字,没有百位数,所以到这排序完毕,顺序取出即可
最后输出结果:[14,16,59,62,88]
?
?
?
?
?
?
?
?
?
?
经典排序算法 - 鸽巢排序Pigeonhole sort
原理类似桶排序,同样需要一个很大的鸽巢[桶排序里管这个叫桶,名字无所谓了]
鸽巢其实就是数组啦,数组的索引位置就表示值,该索引位置的值表示出现次数,如果全部为1次或0次那就是桶排序
例如
var pigeonHole = new int[100];
pigeonHole[0]的值表示0的出现次数...
pigeonHole[1]的值表示1的出现次数...
pigeonHole[2]的值表示2的出现次数...
举例
var pigeonHole = new int[10];//10个位置
var A = new int[] { 6, 6, 2, 2, 2, 4, 1, 1, 1, 5, 5, 5, 5, 9 };//待排序数组
foreach (var item in A)
??????????? {
??????????????? pigeonHole[item]++;//如pigeonHole[6]++会执行两次,结果为2
??????????? }
鸽巢索引:0 1 2 3 4 5 6 7 8 9
索引次数:0 3 3 0 1 4 2 0 0 1
//顺序输出
for (int i = 0; i < pigeonHole.Length; i++)//索引i就是值
??????????? {
//pigeonHole[i]处的值是数字i出现的次数
//如6出现了两次,那么pigeonHole[6] = 2
//0没出现,那么pigeonHole[0] = 0,表示待排数组里没有这个值:0
for (int j = 0; j < pigeonHole[i]; j++)//i出现就次就输出几个
??????????????? {
Console.WriteLine(i);//1,1,1,2,2,2,4,5,5,5,5,6,6,9
??????????????? }
??????????? }
参考http://hi.baidu.com/wangxvfeng101/blog/item/a2c22560e57260c58cb10d8c.html
?
?
?
?
?
?
?
?
经典排序算法 - 归并排序Merge sort
原理,把原始数组分成若干子数组,对每一个子数组进行排序,
继续把子数组与子数组合并,合并后仍然有序,直到全部合并完,形成有序的数组
举例
无序数组[6 2 4 1 5 9]
先看一下每个步骤下的状态,完了再看合并细节
第一步 [6 2 4 1 5 9]原始状态
第二步 [2 6] [1 4] [5 9]两两合并排序,排序细节后边介绍
第三步 [1 2 4 6] [5 9]继续两组两组合并
第四步 [1 2 4 5 6 9]合并完毕,排序完毕
输出结果[1 2 4 5 6 9]
合并细节
详细介绍第二步到第三步的过程,其余类似
第二步:[2 6] [1 4] [5 9]
两两合并,其实仅合并[2 6] [1 4],所以[5 9]不管它,
原始状态
第一个数组[2 6]
第二个数组[1 4]
--------------------
第三个数组[...]
?
第1步,顺序从第一,第二个数组里取出一个数字:2和1
比较大小后将小的放入第三个数组,此时变成下边这样
第一个数组[2 6]
第二个数组[4]
--------------------
第三个数组[1]
?
第2步,继续刚才的步骤,顺序从第一,第二个数组里取数据,2和4,
同样的比较大小后将小的放入第三个数组,此时状态如下
第一个数组[6]
第二个数组[4]
--------------------
第三个数组[1 2]
?
第3步,再重复前边的步骤变成,将较小的4放入第三个数组后变成如下状态
第一个数组[6]
第二个数组[...]
--------------------
第三个数组[1 2 4]
?
第4步,最后将6放入,排序完毕
第一个数组[...]
第二个数组[...]
--------------------
第三个数组[1 2 4 6]
?
[ 1 2 4 6 ]与[ 5 9 ]的合并过程与上边一样,不再分解
?
?
?
?
?
?
?
?
?
?
经典排序算法 - 冒泡排序Bubble sort
原理是临近的数字两两进行比较,按照从小到大或者从大到小的顺序进行交换,
这样一趟过去后,最大或最小的数字被交换到了最后一位,
然后再从头开始进行两两比较交换,直到倒数第二位时结束,其余类似看例子
例子为从小到大排序,
原始待排序数组| 6 | 2 | 4 | 1 | 5 | 9 |
?
第一趟排序(外循环)
第一次两两比较6 > 2交换(内循环)
交换前状态| 6 | 2 |?4 | 1 | 5 | 9 |
交换后状态| 2 | 6 |?4 | 1 | 5 | 9 |
?
第二次两两比较,6 > 4交换
交换前状态| 2?| 6 | 4 |?1 | 5 | 9 |
交换后状态| 2?| 4 | 6 |?1 | 5 | 9 |
?
第三次两两比较,6 > 1交换
交换前状态| 2 | 4?| 6 | 1 |?5 | 9 |
交换后状态| 2 | 4?| 1 | 6 |?5 | 9 |
?
第四次两两比较,6 > 5交换
交换前状态| 2 | 4 | 1?| 6 | 5 |?9 |
交换后状态| 2 | 4 | 1?| 5 | 6 |?9 |
?
第五次两两比较,6 < 9不交换
交换前状态| 2 | 4 | 1 | 5?| 6 | 9 |
交换后状态| 2 | 4 | 1 | 5?| 6 | 9 |
?
第二趟排序(外循环)
第一次两两比较2 < 4不交换
交换前状态| 2 | 4 |?1 | 5 | 6 | 9 |
交换后状态| 2 | 4 |?1 | 5 | 6 | 9 |
?
第二次两两比较,4 > 1交换
交换前状态| 2?| 4 | 1 |?5 | 6 | 9 |?
交换后状态| 2?| 1 | 4 |?5 | 6 | 9 |
?
第三次两两比较,4 < 5不交换
交换前状态| 2 | 1?| 4 | 5 |?6 | 9 |?
交换后状态| 2 | 1?| 4 | 5 |?6 | 9 |
?
第四次两两比较,5 < 6不交换
交换前状态| 2 | 1 | 4?| 5 | 6 |?9 |
交换后状态| 2 | 1 | 4?| 5 | 6 |?9 |
?
第三趟排序(外循环)
第一次两两比较2 > 1交换
交换后状态| 2 | 1 |?4 | 5 | 6 | 9 |
交换后状态| 1 | 2 |?4 | 5 | 6 | 9 |
?
第二次两两比较,2 < 4不交换
交换后状态| 1?| 2 | 4 |?5 | 6 | 9 |?
交换后状态| 1?| 2 | 4 |?5 | 6 | 9 |
?
第三次两两比较,4 < 5不交换
交换后状态| 1 | 2?| 4 | 5 |?6 | 9 |?
交换后状态| 1 | 2?| 4 | 5 |?6 | 9 |
?
第四趟排序(外循环)无交换
第五趟排序(外循环)无交换
?
排序完毕,输出最终结果1 2 4 5 6 9
?
冒泡排序动画演示

?
?
?
?
?
?
?
?
?
?
?
?
?
经典排序算法 - 选择排序Selection sort
顾名思意,就是直接从待排序数组里选择一个最小(或最大)的数字,每次都拿一个最小数字出来,
顺序放入新数组,直到全部拿完
再简单点,对着一群数组说,你们谁最小出列,站到最后边
然后继续对剩余的无序数组说,你们谁最小出列,站到最后边
再继续刚才的操作,一直到最后一个,继续站到最后边,现在数组有序了,从小到大
举例
先说看每步的状态变化,后边介绍细节,现有无序数组[6 2 4 1 5 9]
第一趟找到最小数1,放到最前边(与首位数字交换)
交换前:| 6 | 2 | 4 | 1 | 5 | 9 |
交换后:| 1 | 2 | 4 | 6 | 5 | 9 |
第二趟找到余下数字[2 4 6 5 9]里的最小数2,与当前数组的首位数字进行交换,实际没有交换,本来就在首位
交换前:| 1 | 2 | 4 | 6 | 5 | 9 |
交换后:| 1 | 2 | 4 | 6 | 5 | 9 |
?
第三趟继续找到剩余[4 6 5 9]数字里的最小数4,实际没有交换,4待首位置无须交换
第四趟从剩余的[6 5 9]里找到最小数5,与首位数字6交换位置
交换前:| 1 | 2 | 4 | 6 | 5 | 9 |
交换后:| 1 | 2 | 4 | 5 | 6 | 9 |
第五趟从剩余的[6 9]里找到最小数6,发现它待在正确的位置,没有交换
排序完毕输出正确结果[1 2 4 5 6 9]
第一趟找到最小数1的细节
当前数组是| 6 | 2 | 4 | 1 | 5 | 9 |
先把6取出来,让它扮演最小数
当前最小数6与其它数一一进行比较,发现更小数就交换角色
当前最小数6与2比较,发现更小数,交换角色,此时最小数是2,接下来2与剩余数字比较
当前最小数2与4比较,不动
当前最小数2与1比较,发现更小数,交换角色,此时最小数是1,接下来1与剩余数字比较
当前最小数1与5比较,不动
当前最小数1与9比较,不动,到达末尾
当前最小数1与当前首位数字进行位置交换,如下所示
交换前:| 6 | 2 | 4 | 1 | 5 | 9 |
交换后:| 1 | 2 | 4 | 6 | 5 | 9 |
完成一趟排序,其余步骤类似
?
?
?
?
?
?
?
?
?
?
?
经典排序算法 - 鸡尾酒排序Cocktail sort
鸡尾酒排序基于冒泡排序,双向循环
还是看例子吧,给定待排数组[2 3 4 5 1]
第一趟过去时的每一步
第一步迭代,2 < 3不换
[2 3?4 5 1]
?
第二步迭代,3 < 4不换
[2?3 4?5 1]
?
第三步迭代,4 < 5不换
[2 3?4 5?1]
?
第四步迭代,5 > 1交换
[2 3 4?1 5]
?
第一趟回来时的第一步,鸡尾酒一次到头后就回返回来,再到头后再过去,来回比,一个来回能排两个数字
第五步迭代,1 < 5不交换
[2 3 4?1 5]
?
第六步迭代,1 < 4交换
[2 3?1 4?5]
?
第七步迭代,1 < 3交换
[2?1 3?4 5]
?
第八步迭代,2 > 1交换
[1 2?3 4 5]
?
排序完毕,顺序输出结果即可得[ 1 2 3 4 5]
?
如何判断排序结束了?
假如一趟来回没有交换任何数字,则表示该数组已经有序了,可以设置了个变量表示有没有交换过
?
?
?
?
?
?
?
?
?
经典排序算法 - 希尔排序Shell sort
希尔排序Shell Sort是基于插入排序的一种改进,同样分成两部分,
第一部分,希尔排序介绍
第二部分,如何选取关键字,选取关键字是希尔排序的关键
第一块希尔排序介绍
准备待排数组[6 2 4 1 5 9]
首先需要选取关键字,例如关键是3和1(第一步分成三组,第二步分成一组),那么待排数组分成了以下三个虚拟组:
[6 1]一组
[2 5]二组
[4 9]三组
看仔细啊,不是临近的两个数字分组,而是3(分成了三组)的倍数的数字分成了一组,
就是每隔3个数取一个,每隔三个再取一个,这样取出来的数字放到一组,
把它们当成一组,但不实际分组,只是当成一组来看,所以上边的"组"实际上并不存在,只是为了说明分组关系
对以上三组分别进行插入排序变成下边这样
[1 6] [2 5] [4 9]
具体过程:
[6 1]6和1交换变成[1 6]
[2 5]2与5不动还是[2 5]
[4 9]4与9不动还是[4 9]
第一趟排序状态演示:
待排数组:[6?2 4?1?5 9]
排后数组:[1?2 4?6?5 9]
第二趟关键字取的是1,即每隔一个取一个组成新数组,实际上就是只有一组啦,隔一取一就全部取出来了嘛
此时待排数组为:[1 2 4 6 5 9]
直接对它进行插入排序
还记得插入排序怎么排不?复习一下
[1 2 4]都不用动,过程省略,到5的时候,将5取出,在前边的有序数组里找到适合它的位置插入,就是4后边,6前边
后边的也不用改,所以排序完毕
顺序输出结果:[1 2 4 5 6 9]
第二块希尔排序的关键是如何取关键字,因为其它内容与插入排序一样
那么如何选取关键字呢?就是分成三组,一组,这个分组的依据是什么呢?为什么不是二组,六组或者其它组嘞?
好的增量序列的共同特征:
① 最后一个增量必须为1
② 应该尽量避免序列中的值(尤其是相邻的值)互为倍数的情况
参见?http://baike.baidu.com/view/2217047.htm
这么关键的问题竟然没有一个公式,只给出了两个判定标准
好吧,一般10个待排数字的话,关键依次选取5 3 1即可,其它的情况只能自己判断了,然后看是否符合上述两条"好"的标准
就是说,这个关键的选择是没有规定的,怎么选都可以,仅一条,关键字要越来越小,直到1为止
?
后补:
增量的取值规则为第一次取总长度的一半,第二次取一半的一半,依次累推直到1为止,刚从下文中看到的这一段描述,感谢!
算法系列15天速成——第三天 七大经典排序【下】?
?
?
?
?
?
?
?
?
?
?
经典排序算法 - 堆排序Heap sort
堆排序有点小复杂,分成三块
第一块,什么是堆,什么是最大堆
第二块,怎么将堆调整为最大堆,这部分是重点
第三块,堆排序介绍
?
第一块,什么是堆,什么是最大堆
什么是堆
这里的堆(二叉堆),指得不是堆栈的那个堆,而是一种数据结构。
堆可以视为一棵完全的二叉树,完全二叉树的一个“优秀”的性质是,除了最底层之外,每一层都是满的,这使得堆可以利用数组来表示,每一个结点对应数组中的一个元素.
数组与堆之间的关系

二叉堆一般分为两种:最大堆和最小堆。
什么是最大堆
堆中每个父节点的元素值都大于等于其孩子结点(如果存在),这样的堆就是一个最大堆
因此,最大堆中的最大元素值出现在根结点(堆顶)
节点与数组索引关系
对于给定的某个结点的下标i,可以很容易的计算出这个结点的父结点、孩子结点的下标,而且计算公式很漂亮很简约

第二块,怎么将堆调整为最大堆,这部分是重点
整个过程如下图所示
在4,14,7这个小堆里边,父节点4小于左孩子14,所以两者交换
在4,2,8这个小堆里边,父节点4小于右孩子8,所以两者交换

上图展示了一趟调整的过程,这个过程递归实现,直到调整为最大堆为止
第三块,堆排序介绍
堆排序就是把堆顶的最大数取出,
将剩余的堆继续调整为最大堆,具体过程在第二块有介绍,以递归实现
剩余部分调整为最大堆后,再次将堆顶的最大数取出,再将剩余部分调整为最大堆,这个过程持续到剩余数只有一个时结束
下边三张图详细描述了整个过程


?
参考文章
http://blog.kingsamchen.com/archives/547#viewSource
?
?
?
?
?
?
?
?
?
经典排序算法 - 地精排序Gnome Sort
号称最简单的排序算法,只有一层循环,默认情况下前进冒泡,一旦遇到冒泡的情况发生就往回冒,直到把这个数字放好为止
直接看它排序的过程,待排数组[6 2 4 1 5 9]
先设计一个标识i=0然后从头开始判断,什么时候(i < 6)不成立,什么时候排序结束,
所以,如何控制i的值是这个算法的关键
例如待排数组:
[6 2 4 1 5 9]
[0 1 2 3 4 5]
?
看一下具体的排序过程
[ i = 0 ]时啥也不干,先让i自增1,达到值为1才开始真正的比较
交换前[6 2 4 1 5 9][ i = 0]
交换后[6 2 4 1 5 9][ i = 1]
?
[ i = 1 ]比较6和2,发生交换,只要发生交换i就减1
交换前[6 2?4 1 5 9][ i = 1]
交换后[2 6?4 1 5 9][ i = 0]
?
[ i = 0 ]又成0了,啥也不干,自增变成1再说
交换前[2 6 4 1 5 9][ i = 0]
交换后[2 6 4 1 5 9][ i = 1]
?
[ i = 1 ]再比较2和6,不交换,只要不要换就自增1
交换前[2 6 4 1 5 9][ i = 1]
交换后[2 6 4 1 5 9][ i = 2]
?
[ i = 2 ]比较6和4,发生交换,只要交换就减1
交换前[2?6 4?1 5 9][ i = 2]
交换后[2?4 6?1 5 9][ i = 1]
?
[ i = 1 ]比较2和4,不交换,只要不交换就自增1
交换前[2 4?6 1 5 9][ i = 1]
交换后[2 4?6 1 5 9][ i = 2]
?
[ i = 2 ]比较4和6,不交换,只要不交换就自增1
交换前[2?4 6?1 5 9][ i = 2]
交换后[2?4 6?1 5 9][ i = 3]
?
[ i = 3 ]比较6和1,交换,只要交换就减1
交换前[2 4?6 1?5 9][ i = 3]
交换后[2 4?1 6?5 9][ i = 2]
?
[ i = 2 ]比较4和1,交换,只要交换就减1
交换前[2?4 1?6 5 9][ i = 2]
交换后[2?1 4?6 5 9][ i = 1]
?
[ i = 1 ]比较2和1,交换,只要交换就减1
交换前[2 1?4 6 5 9][ i = 1]
交换后[1 2?4 6 5 9][ i = 0]
?
[ i = 0 ]时啥也不干,先让i自增1,达到值为1才开始真正的比较
交换前[1 2 4 6 5 9][ i = 0]
交换后[1 2 4 6 5 9][ i = 1]
[ i = 1]比较1和2,不交换,只要不交换就自增1
[ i = 2]比较2和4,不交换,只要不交换就自增1
[ i = 3]比较4和6,不交换,只要不交换就自增1
[ i = 4]比较6和5,交换,只要交换就减1
交换前[1 2 4?6 5?9][ i = 4]
交换后[1 2 4?5 6?9][ i = 3]
[ i = 3]比较4和5,不交换,只要不交换就自增1
[ i = 4]比较5和6,不交换,只要不交换就自增1
[ i = 5]比较6和9,不交换,只要不交换就自增1
[ i = 6]表达式(i < n)不成立,排序结束,
顺序输出结果即可:[ 1 2 4 5 6 9]
void gnomesort(int n, int ar[]) {
int i = 0;
while (i < n) {
if (i == 0 || ar[i-1] <= ar[i]) i++;
else {int tmp = ar[i]; ar[i] = ar[i-1]; ar[--i] = tmp;}
}
}
参考http://blog.csdn.net/winark/article/details/5918944
?
?
?
?
?
?
?
?
经典排序算法 - 奇偶排序Odd-even sort
又一个比较性质的排序,基本思路是奇数列排一趟序,偶数列排一趟序,再奇数排,再偶数排,直到全部有序
举例吧,
待排数组[6 2 4 1 5 9]
第一次比较奇数列,奇数列与它的邻居偶数列比较,如6和2比,4和1比,5和9比
[6 2?4 1?5 9]
交换后变成
[2 6?1 4?5 9]
?
第二次比较偶数列,即6和1比,5和5比
[2?6 1?4 5?9]
交换后变成
[2?1 6?4 5?9]
?
第三趟又是奇数列,选择的是2,6,5分别与它们的邻居列比较
[2 1?6 4?5 9]
交换后
[1 2?4 6?5 9]
?
第四趟偶数列
[1?2 4?6 5?9]
一次交换
[1?2 4?5 6?9]
参考:http://modun.iteye.com/blog/263976
?
?
?
?
?
?
?
经典排序算法 - 梳排序Comb sort
梳排序还是基于冒泡排序,与冒泡不同的是,梳排序比较的是固定距离处的数的比较和交换,类似希尔那样
这个固定距离是待排数组长度除以1.3得到近似值,下次则以上次得到的近似值再除以1.3,直到距离小至3时,以1递减
不太好描述,还是看例子吧
假设待数组[8 4 3 7 6 5 2 1]
待排数组长度为8,而8÷1.3=6,则比较8和2,4和1,并做交换
[8 4 3 7 6 5 2 1]
[8 4 3 7 6 5 2 1]
交换后的结果为
[2 1 3 7 6 5 8 4]
第二次循环,更新间距为6÷1.3=4,比较2和6,1和5,3和8,7和4
[2 1 3 7 6 5 8 4]
[2 1 3 7 6 5 8 4]
[2 1 3 7 6 5 8 4]
[2 1 3 7 6 5 8 4]
只有7和4需要交换,交换后的结果为
[2 1 3 4 6 5 8 7]
第三次循环,更新距离为3,没有交换
第四次循环,更新距离为2,没有交换
第五次循环,更新距离为1,三处交换
[2 1?3 4 6 5 8 7]
[2 1 3 4?6 5?8 7]
[2 1 3 4 6 5?8 7]
三处交换后的结果为[1 2?3 4?5 6?7 8]
交换后排序结束,顺序输出即可得到[1 2 3 4 5 6 7 8]
?
?
?
?
?
?
经典排序算法 - 耐心排序Patience Sorting
这个排序的关键在建桶和入桶规则上
建桶规则:如果没有桶,新建一个桶;如果不符合入桶规则那么新建一个桶
入桶规则:只要比桶里最上边的数字小即可入桶,如果有多个桶可入,那么按照从左到右的顺序入桶即可
?
举个例子,待排数组[6 4 5 1 8 7 2 3]
第一步,取数字6出来,此时一个桶没有,根据建桶规则1新建桶,将把自己放进去,为了表述方便该桶命名为桶1或者1号桶
第二步,取数字4出来,由于4符合桶1的入桶规则,所以入桶1,并放置在6上边,如下图2所示
第三步,取数字5出来,由于5不符合桶1的入桶规则,比桶1里最上边的数字大,此时又没有其它桶,那么根据建桶规则新建桶2,放入住该桶
第四步,取数字1出来,1即符合入1号桶的规则,比4小嘛,也符合入2号桶的规则,比5也小,两个都可以入,根据入桶规则1入住1号桶(实际入住2号桶也没关系)
第五步,取数字8出来,8比1号桶的掌门1大,比2号桶的掌门5也大,而且就这俩桶,所以8决定自立门派,建立了3号桶,并入住该桶成为首位掌门
第六步,取数字7出来,1号桶,2号桶的掌门都不行,最后被3号桶收服,投奔了3号桶的门下
第七步,取数字2出来,被2号桶掌门收了
第八步,取数字3出来,被3号桶的现任掌门7收了
全部入桶完毕....

然后从第一个桶顺序取出数字1 4 6,2 5,3 7 8
剩下的使用插入排序结束战斗,下班回家也~
?
?
?
?
?
?
?
?
?
?
经典排序算法 - 珠排序Bead Sort
珠排序非常另类[地精也很另类],看完你就知道了,先介绍思路,再分解过程
这是它的英文论文?http://www.cs.auckland.ac.nz/~jaru003/research/publications/journals/beadsort.pdf
截图即从上边的论文里抓的屏
先了解一个概念,不然不容易理解,一个数字3用3个1来表示
一个数字9用9个1来表示,珠排序中的珠指的是每一个1,它把每一个1想像成一个珠子,这些珠子被串在一起,想像下算盘和糖葫芦

图1
上图1中的三个珠就表示数字3,两个珠表示数字2,这个OK了继续,这里的3和2都叫bead

图2
图2(a)中有两个数字,4和3,分别串在四条线上,于是数字4的最后一个珠子下落,因为它下边是空的,自由下落后变成图2(b)
图2(c)中随机给了四个数字,分别是3,2,4,2,这些珠子自由下落,就变成了(d)中,落完就有序了,2,2,3,4
以上就是珠排序的精华

图3
上图3中的n表示待排序数组的长度,有多少数字就有多少层,横向表示一层
m表示有多少个珠子,就是多少个1,这取决于最大数是几
比如待排数组[6 2 4 1 5 9]

让珠子全部做自由落体运动
9没有什么好落的,它在最底层
5也没有什么好落的,全部有支撑点
1同样不需要滑落
4除了第一个珠子不动外,其它三颗全部下落,落到1的位置变成下边这样

过程的细节不画了,原则就是你下边有支点,你就不用再滑落了,最后变成下边这样,排序完毕

从上到下顺序输出即可得到结果:[ 1 2 4 5 6 9]
?
?
?
?
?
?
?
?
?
?
经典排序算法 - 计数排序Counting sort
注意与基数排序区分,这是两个不同的排序
计数排序的过程类似小学选班干部的过程,如某某人10票,作者9票,那某某人是班长,作者是副班长
大体分两部分,第一部分是拉选票和投票,第二部分是根据你的票数入桶
看下具体的过程,一共需要三个数组,分别是待排数组,票箱数组,和桶数组
var unsorted = new int[] { 6, 2, 4, 1, 5, 9 };? //待排数组
var ballot = new int[unsorted.Length];????????? //票箱数组
var bucket = new int[unsorted.Length];????????? //桶数组
最后再看桶数组,先看待排数组和票箱数组
初始状态,迭代变量i = 0时,待排数组[i] = 6,票箱数组[i] = 0,这样通过迭代变量建立了数字与其桶号(即票数)的联系
待排数组[?6?2 4 1 5 9 ]?i = 0时,可以从待排数组中取出6
票箱数组[?0?0 0 0 0 0 ]?同时可以从票箱数组里取出6的票数0,即桶号
拉选票的过程
首先6出列开始拉选票,6的票箱是0号,6对其它所有数字说,谁比我小或与我相等,就给我投票,不然揍你
于是,2 4 1 5 分别给6投票,放入0号票箱,6得四票
待排数组[ 6 2 4 1 5 9 ]
票箱数组[ 4 0 0 0 0 0 ]
?
接下来2开始拉选票,对其它人说,谁比我小,谁投我票,不然弄你!于是1投了一票,其他人比2大不搭理,心想你可真二
于是2从1那得到一票
待排数组[ 6 2 4 1 5 9 ]
票箱数组[ 4 1 0 0 0 0 ]
?
再然后是,
4得到2和1的投票,共计两票
1得到0票,没人投他
5得到2,4,1投的三张票
9是最大,得到所有人(自己除外)的投票,共计5票(数组长度-1票)
?
投票完毕时的状态是这样
待排数组[ 6 2 4 1 5 9 ]
票箱数组[ 4 1 2 0 3 5 ]
?
入桶的过程
投票过程结束,每人都拥有自己的票数,桶数组说,看好你自己的票数,进入与你票数相等的桶,GO
6共计5票,进入5号桶
2得1票,进入1号桶,有几票就进几号桶
4两票,进2号桶,5三票进3号桶,9有5票,进5号桶
待排数组[ 6 2 4 1 5 9 ]
票箱数组[ 4 1 2 0 3 5 ]
-----------------------
入桶前 [?0?1 2 3 4 5 ] //里边的数字表示桶编号
入桶后 [?1?2 4 5 6 9 ] //1有0票,进的0号桶
排序完毕,顺序输出即可[ 1 2 4 5 6 9]
?
可以看到,数字越大票数越多,9得到除自己外的所有人的票,5票,票数最多所以9最大,
每个人最多拥有[数组长度减去自己]张票
1票数最少,所以1是最小的数,
计数排序同时兼有桶排的高效和快排的霸道,
?
完成代码如下
var unsorted = new int[] { 6, 2, 4, 1, 5, 9 };? //待排数组
var ballot = new int[unsorted.Length];????????? //票箱数组
var bucket = new int[unsorted.Length];????????? //桶数组
for (int i = 0; i < bucket.Length; i++)
{
//unsorted[i] = 6
//ballot[i]是6的票箱,里边有4张票
//bucket[ballot[i]] = unsorted[i];
//bucket[4张票] = 6;
??? bucket[ballot[i]] = unsorted[i];
}
for (int i = 0; i < bucket.Length; i++)
{
Console.WriteLine(bucket[i]);
}
?
?
?
?
?
?
?
?
?
经典排序算法 - Proxmap Sort
这个排序是桶排序和基数排序的改进,理解了前两者,这个排序很容易理解
先回忆下桶排序是怎么回事,它与桶的区别在于入桶规则,桶排序里是1入1号桶,2入2号桶
这个排序把数字分区了,然后给出一个所谓的键,例如它规定0-9都入0号桶
10-19都入1号桶,这样桶覆盖的范围将增大10倍,这在某种情况下是很有用的
有了桶排的基础后,再看下边两张图就什么都明白了,不再分解过程了

图1

图2
?
?
?
?
?
?
?
?
经典排序算法 - Flash Sort
FlashSort依然类似桶排,主要改进了对要使用的桶的预测,或者说,减少了无用桶的数量从而节省了空间,例如
待排数字[ 6 2 4 1 5 9 100 ]桶排需要100个桶,而flash sort则由于可以预测桶则只需要7个桶
即待排数组长度个桶,如何预测将要使用的桶有这么一个公式

该排序有前置条件,需要知道待排数组的区间和待排数组的长度,
例如已知待排数组[ 6 2 4 1 5 9 ]的长度为6,最大值9,最小值1,这三个是已知条件,如果无法知道这三个则无法应用该排序
?
预测的思想
如果有这样一个待排数组,其最大值是100,最小值是1,数组长度为100,那么50在排完序后极有可能出现在正中间,flash sort就是基于这个思路
?
预测桶号细节
待排数组[ 6 2 4 1 5 9 ]
具体看6可能出现的桶号
Ai - Amin 是 6 - 1 = 5
Amax - Amin 是9 - 1 = 8
m - 1 是数组长度6 - 1 = 5
则(m - 1) * (Ai - Amin) / (Amax - Amin) = 5 * 5 / 8 =25/8 = 3.125
最后加上1等于 4.125
6预测的桶号为4.125
2预测的桶号为1.625
4预测的桶号为2.875
1预测的桶号为1
5预测的桶号为3.5
9预测的桶号为5
去掉小数位后,每个数字都拥有自己预测的桶号,对应如下所示
待排数组[ 6 2 4 1 5 9 ]
预测桶号[ 4 1 2 1 3 5 ]
?
入桶规则
1号桶 2,1
2号桶 4
3号桶 5
4号桶 6
5号桶 9
1号桶内两个数字使用任意排序算法使之有序,其它桶如果此种情况同样需要在桶内排序,使用什么排序算法不重要,重要的是排成从小到大即可
最后顺序从桶里取出来即可
[1 2 4 5 6 9]
参考http://en.wikipedia.org/wiki/Flashsort
?
?
?
?
?
?
?
经典排序算法 - Strand Sort
Strand sort是思路是这样的,它首先需要一个空的数组用来存放最终的输出结果,给它取个名字叫"有序数组"
然后每次遍历待排数组,得到一个"子有序数组",然后将"子有序数组"与"有序数组"合并排序
重复上述操作直到待排数组为空结束
?
看例子吧
待排数组[ 6 2 4 1 5 9 ]
第一趟遍历得到"子有序数组"[ 6 9],并将其归并排序到有序数组里
待排数组[ 2 4 1 5]
有序数组[ 6 9 ]
?
第二趟遍历再次得到"子有序数组"[2 4 5],将其归并排序到有序数组里
待排数组[ 1 ]
有序数组[ 2 4 5 6 9 ]
?
第三趟遍历再次得到"子有序数组"[ 1 ],将其归并排序到有序数组里
待排数组[ ... ]
有序数组[ 1 2 4 5 6 9 ]
?
待排数组为空,排序结束
?
?
?
?
?
?
?
?
?
经典排序算法 - Cycle Sort
Cycle sort的思想与计数排序太像了,理解了基数排序再看这个会有很大的帮助,
圈排序与计数排序的区别在于圈排序只给那些需要计数的数字计数,先看完文章吧,看完再回来理解这一句话
所谓的圈的定义,我只能想到用例子来说明,实在不好描述
待排数组[ 6 2 4 1 5 9 ]
排完序后[ 1 2 4 5 6 9 ]
数组索引[ 0 1 2 3 4 5 ]
?
第一部分
???? 第一步,我们现在来观察待排数组和排完后的结果,以及待排数组的索引,可以发现
排完序后的6应该出现在索引4的位置上,而它现在却在位置0上,
记住这个位置啊,一直找到某个数应该待在位置0上我们的任务就完成了
待排数组[ 6 2 4 1 5 9 ]
排完序后[ 1 2 4 5 6 9 ]
数组索引[ 0 1 2 3 4 5 ]
???? 第二步,而待排数组索引4位置上的5应该出现在索引3的位置上
待排数组[ 6 2 4 1 5 9 ]
排完序后[ 1 2 4 5 6 9 ]
数组索引[ 0 1 2 3 4 5 ]
???? 第三步,同样的,待排数组索引3的位置是1,1应该出现在位置0上,注意注意,找到这么一个数了:1,它应该待在位置0上
待排数组[ 6 2 4 1 5 9 ]
排完序后[ 1 2 4 5 6 9 ]
数组索引[ 0 1 2 3 4 5 ]
???? 第四步,而索引0处却放着6,而6应该出现在索引4的位置,至此可以发现,回到原点了,问题回到第一步了,
所以这里并不存在所谓的第四步,前三步就已经转完一圈了
待排数组[ 6 2 4 1 5 9 ]
排完序后[ 1 2 4 5 6 9 ]
数组索引[ 0 1 2 3 4 5 ]
这就是所谓的一圈!真不好描述,不知道您看明白没...汗.
前三步转完一圈,得到的数据分别是[ 6 5 1 ]
?
第二部分
???? 第一步,圈排序并不是一圈排序,而一圈或多圈排序,所以,还得继续找,这一步从第二个数字2处开始转圈
待排中的2位于索引1处,排序完毕仍然处于位置1位置,所以这一圈完毕,得到圈数据[ 2 ]
待排数组[ 6 2 4 1 5 9 ]
排完序后[ 1 2 4 5 6 9 ]
数组索引[ 0 1 2 3 4 5 ]
?
第三部分
???? 第一步,同上,4也出现了它应该待的位置,结束这一圈,得到第三个圈:[ 4 ]
待排数组[ 6 2 4 1 5 9 ]
排完序后[ 1 2 4 5 6 9 ]
数组索引[ 0 1 2 3 4 5 ]
?
第四部分
???? 第一步,由于1和5出现在第一圈里,这是什么意思呢,说明这两个数已经有自己的圈子了,不用再找了,
即是找,最后还是得到第一圈的数据[ 6 5 1 ],所以,1和5跳过,这一部分实际应该找的是9,来看看9的圈子
9应该出现在索引5的位置,实际上它就在索引5的位置,与第二部分的第一步的情况一样,所以这一圈的数据也出来了:[ 9 ]
待排数组[ 6 2 4 1 5 9 ]
排完序后[ 1 2 4 5 6 9 ]
数组索引[ 0 1 2 3 4 5 ]
一共找到四个圈子,分别是
[ 6 5 1 ] , [ 2 ] ,[ 4 ] , [ 9 ]
?
如果一个圈只有一个数字,那么它是不需要转圈的,即不需要排序,那么只有第一个圈排序即可
你可能要问了,前边的那些圈子都是基于已知排序结果才能得到,我都已知结果还排个毛啊
以上内容都是为了说明什么是圈,知道什么是圈后才能很好的理解圈排序
现在来分解排序的细节
第一步,将6取出来,计算出有4个数字比6小,将6放入索引4,同时原索引4位置的数字5出列
排序之前[ 0 2 4 1 5 9 ] 6
排序之后[ 0 2 4 1 6 9 ] 5
索引位置[ 0 1 2 3 4 5 ]
?
第二步,当前数字5,计算出有3个数字比5小,将5放入索引3,同时原索引3位置的数字
排序之前[ 0 2 4 1 6 9 ] 5
排序之后[ 0 2 4 5 6 9 ] 1
索引位置[ 0 1 2 3 4 5 ]
?
第三步,当前数字1,计算出有0个数字比1小,将1放入索引0,索引0处为空,这圈完毕
排序之前[ 0 2 4 5 6 9 ] 1
排序之后[ 1 2 4 5 6 9 ]
索引位置[ 0 1 2 3 4 5 ]
第一个圈[ 6 5 1 ]完毕
?
第四步,取出下一个数字2,计算出有1个数字比2小,将2放入索引1处,发现它本来就在索引1处
第五步,取出下一个数字4,计算出有2个数字比4小,将4放入索引2处,发现它本来就在索引2处
第六步,取出下一个数字5,5在第一个圈内,不必排序
第七步,取出下一个数字6,6在第一个圈内,不必排序
第八步,取出下一个数字9,计算出有5个数字比9小,将9放入索引5处,发现它本来就在索引5处
全部排序完毕
?
?
?
?
?
?
?
?
?
经典排序算法 - 图书馆排序(Library Sort)
思路简介,大概意思是说,排列图书时,如果在每本书之间留一定的空隙,那么在进行插入时就有可能会少移动一些书,说白了就是在插入排序的基础上,给书与书之间留一定的空隙,这个空隙越大,需要移动的书就越少,这是它的思路,用空间换时间
看红线标的那句话知道,这个空隙留多大,你自己定
图书馆排序的关键是分配空间,分配完空间后直接使用插入排序即可

进行空间分配的过程
这个我实在是找不到相关的资料,没准就是平均分配嘞
进行插入排序的过程
举例待排数组[?0 0 6?0 0 2?0 0 4?0 0 1?0 0 5?0 0 9?],直接对它进行插入排序
第一次移动,直接把2放6前边
[ 0 2 6 0 0 0 0 0 4 0 0 1 0 0 5 0 0 9 ]
第二次移动,先把6往后挪,然后把4放在刚才6的位置,移动了一个位置
[ 0 2 4 6 0 0 0 0 0 0 0 1 0 0 5 0 0 9 ]
第三次移动,直接把1放2前边
[ 1 2 4 6 0 0 0 0 0 0 0 0 0 0 5 0 0 9 ]
第四次移动,再把6往后挪一位,把5放在刚才6的位置
[ 1 2 4 5 6 0 0 0 0 0 0 0 0 0 0 0 0 9 ]
第五次移动后,把9放6后边,排序结束
[ 1 2 4 5 6 9 0 0 0 0 0 0 0 0 0 0 0 0 ]
?
?
?
?
?
?
?
常用的排序算法的时间复杂度和空间复杂度
排序法
最差时间分析平均时间复杂度稳定度空间复杂度冒泡排序O(n2)O(n2)稳定O(1)快速排序O(n2)O(n*log2n)不稳定O(log2n)~O(n)选择排序O(n2)O(n2)稳定O(1)二叉树排序O(n2)O(n*log2n)不一顶O(n)插入排序
O(n2)O(n2)稳定O(1)堆排序O(n*log2n)O(n*log2n)不稳定O(1)希尔排序OO不稳定O(1)?
1、时间复杂度?
(1)时间频度 一个算法执行所耗费的时间,从理论上是不能算出来的,必须上机运行测试才能知道。但我们不可能也没有必要对每个算法都上机测试,只需知道哪个算法花费的时间多,哪个算法花费的时间少就可以了。并且一个算法花费的时间与算法中语句的执行次数成正比例,哪个算法中语句执行次数多,它花费时间就多。一个算法中的语句执行次数称为语句频度或时间频度。记为T(n)。?
(2)时间复杂度 在刚才提到的时间频度中,n称为问题的规模,当n不断变化时,时间频度T(n)也会不断变化。但有时我们想知道它变化时呈现什么规律。为此,我们引入时间复杂度概念。 一般情况下,算法中基本操作重复执行的次数是问题规模n的某个函数,用T(n)表示,若有某个辅助函数f(n),使得当n趋近于无穷大时,T(n)/f(n)的极限值为不等于零的常数,则称f(n)是T(n)的同数量级函数。记作T(n)=O(f(n)),称O(f(n)) 为算法的渐进时间复杂度,简称时间复杂度。?
在各种不同算法中,若算法中语句执行次数为一个常数,则时间复杂度为O(1),另外,在时间频度不相同时,时间复杂度有可能相同,如T(n)=n2+3n+4与T(n)=4n2+2n+1它们的频度不同,但时间复杂度相同,都为O(n2)。 按数量级递增排列,常见的时间复杂度有:常数阶O(1),对数阶O(log2n),线性阶O(n), 线性对数阶O(nlog2n),平方阶O(n2),立方阶O(n3),..., k次方阶O(nk),指数阶O(2n)。随着问题规模n的不断增大,上述时间复杂度不断增大,算法的执行效率越低。 2、空间复杂度 与时间复杂度类似,空间复杂度是指算法在计算机内执行时所需存储空间的度量。记作: S(n)=O(f(n)) 我们一般所讨论的是除正常占用内存开销外的辅助存储单元规模。讨论方法与时间复杂度类似,不再赘述。?
(3)渐进时间复杂度评价算法时间性能 主要用算法时间复杂度的数量级(即算法的渐近时间复杂度)评价一个算法的时间性能。
2、类似于时间复杂度的讨论,一个算法的空间复杂度(Space Complexity)S(n)定义为该算法所耗费的存储空间,它也是问题规模n的函数。渐近空间复杂度也常常简称为空间复杂度。?
空间复杂度(Space Complexity)是对一个算法在运行过程中临时占用存储空间大小的量度。一个算法在计算机存储器上所占用的存储空间,包括存储算法本身所占用的存储空间,算法的输入输出数据所占用的存储空间和算法在运行过程中临时占用的存储空间这三个方面。算法的输入输出数据所占用的存储空间是由要解决的问题决定的,是通过参数表由调用函数传递而来的,它不随本算法的不同而改变。存储算法本身所占用的存储空间与算法书写的长短成正比,要压缩这方面的存储空间,就必须编写出较短的算法。算法在运行过程中临时占用的存储空间随算法的不同而异,有的算法只需要占用少量的临时工作单元,而且不随问题规模的大小而改变,我们称这种算法是“就地/"进行的,是节省存储的算法,如这一节介绍过的几个算法都是如此;有的算法需要占用的临时工作单元数与解决问题的规模n有关,它随着n的增大而增大,当n较大时,将占用较多的存储单元,例如将在第九章介绍的快速排序和归并排序算法就属于这种情况。
如当一个算法的空间复杂度为一个常量,即不随被处理数据量n的大小而改变时,可表示为O(1);当一个算法的空间复杂度与以2为底的n的对数成正比时,可表示为0(10g2n);当一个算法的空I司复杂度与n成线性比例关系时,可表示为0(n).若形参为数组,则只需要为它分配一个存储由实参传送来的一个地址指针的空间,即一个机器字长空间;若形参为引用方式,则也只需要为其分配存储一个地址的空间,用它来存储对应实参变量的地址,以便由系统自动引用实参变量。
?
?
?
?
?
?
?
?冒泡排序是稳定的,算法时间复杂度是O(n ^2)。 ??2.2 选择排序(Selection Sort) ??选择排序的基本思想是对待排序的记录序列进行n-1遍的处理,第i遍处理是将L[i..n]中最小者与L[i]交换位置。这样,经过i遍处理之后,前i个记录的位置已经是正确的了。 ? 选择排序是不稳定的,算法复杂度是O(n ^2 )。 ??2.3 插入排序 (Insertion Sort) ??插入排序的基本思想是,经过i-1遍处理后,L[1..i-1]己排好序。第i遍处理仅将L[i]插入L[1..i-1]的适当位置,使得L[1..i] 又是排好序的序列。要达到这个目的,我们可以用顺序比较的方法。首先比较L[i]和L[i-1],如果L[i-1]≤ L[i],则L[1..i]已排好序,第i遍处理就结束了;否则交换L[i]与L[i-1]的位置,继续比较L[i-1]和L[i-2],直到找到某一个位置j(1≤j≤i-1),使得L[j] ≤L[j+1]时为止。图1演示了对4个元素进行插入排序的过程,共需要(a),(b),(c)三次插入。 ? 直接插入排序是稳定的,算法时间复杂度是O(n ^2) 。 ?2.4 堆排序 ??堆排序是一种树形选择排序,在排序过程中,将A[n]看成是完全二叉树的顺序存储结构,利用完全二叉树中双亲结点和孩子结点之间的内在关系来选择最小的元素。 ? 堆排序是不稳定的,算法时间复杂度O(nlog n)。 ??2.5 归并排序 ??设有两个有序(升序)序列存储在同一数组中相邻的位置上,不妨设为A[l..m],A[m+1..h],将它们归并为一个有序数列,并存储在A[l..h]。 ? 其时间复杂度无论是在最好情况下还是在最坏情况下均是O(nlog2n)。 ??2.6 快速排序 ??快速排序是对冒泡排序的一种本质改进。它的基本思想是通过一趟扫描后,使得排序序列的长度能大幅度地减少。在冒泡排序中,一次扫描只能确保最大数值的数移到正确位置,而待排序序列的长度可能只减少1。快速排序通过一趟扫描,就能确保某个数(以它为基准点吧)的左边各数都比它小,右边各数都比它大。然后又用同样的方法处理它左右两边的数,直到基准点的左右只有一个元素为止。 ? 快速排序是不稳定的,最理想情况算法时间复杂度O(nlog2n),最坏O(n ^2)。 ?2.7 希尔排序 ?在直接插入排序算法中,每次插入一个数,使有序序列只增加1个节点,并且对插入下一个数没有提供任何帮助。如果比较相隔较远距离(称为 增量)的数,使得数移动时能跨过多个元素,则进行一次比较就可能消除多个元素交换。D.L.shell于1959年在以他名字命名的排序算法中实现了这一思想。算法先将要排序的一组数按某个增量d分成若干组,每组中记录的下标相差d.对每组中全部元素进行排序,然后再用一个较小的增量对它进行,在每组中再进行排序。当增量减到1时,整个要排序的数被分成一组,排序完成。 ?希尔排序是不稳定的,其时间复杂度为O(n ^2)。