首页 诗词 字典 板报 句子 名言 友答 励志 学校 网站地图
当前位置: 首页 > 教程频道 > 数据库 > 其他数据库 >

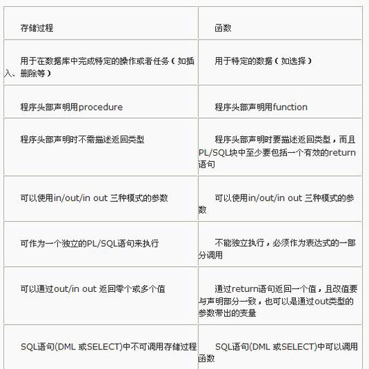
Oracle 存储过程(procedure)跟函数(Function)的区别

2013-03-26 
Oracle 存储过程(procedure)和函数(Function)的区别1. 返回值的区别,函数有1个返回值,而存储过程是通过参

Oracle 存储过程(procedure)和函数(Function)的区别
1. 返回值的区别,函数有1个返回值,而存储过程是通过参数返回的,可以有多个或者没有
2.调用的区别,函数可以在查询语句中直接调用,而存储过程必须单独调用.
函数一般情况下是用来计算并返回一个计算结果而存储过程一般是用来完成特定的数据操作(比如修改、插入数据库表或执行某些DDL语句等等)

  
我的异常网推荐解决方案:oracle存储过程,http://www.myexception.cn/oracle-develop/177537.html

热点排行