菜鸟都能理解的线段树入门经典
线段树的定义
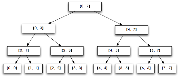
首先,线段树既是线段也是树,并且是一棵二叉树,每个结点是一条线段,每条线段的左右儿子线段分别是该线段的左半和右半区间,递归定义之后就是一棵线段树,图示如下

图1.线段树示意图
定义线段树的数据结构
struct Line{};
PS:其中的count字段表示该条线段有几条
明白了线段树的定义之后,我们来举一个例子来说明线段树的应用
例题:给定N条线段,{[2, 5], [4, 6], [0, 7]}, M个点{2, 4, 7},判断每个点分别在几条线段出现过
看到题目,有的人第一感觉想出来的算法便是对于每一个点,逐个遍历每一条线段,很轻松地判断出来每个点在几条线段出现过,小学生都会的算法,时间复杂度为O(M*N)
如国N非常大,比如2^32-1, M也非常大M = 2^32 - 1, O(M*N)的算法将是无法忍受的,这个时候,线段树便隆重登场了
线段树的解法:
1.首先,我们找出一个最大的区间能够覆盖所有的线段,遍历所有的线段,找线段的最值(左端点的最小值,右端点的最大值)便可以确定这个区间,对于{[2, 5], [4, 6], [0, 7]}, 这个区间为[0, 7],时间复杂度为O(N)
2.然后,根据此区间建一棵线段树(见图1), 时间复杂度为O(log(MAX-MIN))
3.对于每一条线段A,从根节点开始遍历这棵线段树,对于每一个当前遍历的结点NODE(其实线段树中每一个结点就是一条线段),考虑三种情况
a)如果线段A包含在线段NODE的左半区间,那么从NODE的左儿子(其实就是NODE的左半区间)开始遍历这棵树
b)如果线段A包含在线段NODE的右半区间,那么从NODE的右儿子(其实就是NODE的右半区间)开始遍历这棵树
c)如果线段A刚好和线段NODE重合,停止遍历,并将NODE中的count字段加1
d)除了以上的情况,就将线段A的左半部分在NODE的左儿子处遍历,将A的右半部分在NODE的右儿子处遍历
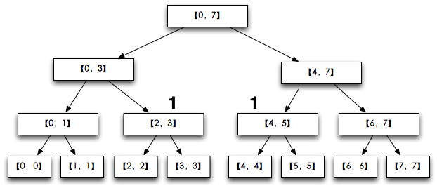
补充说明:对于以上的步骤,所做的工作其实就是不断地分割每一条线段,使得分割后的每一条小线段刚好能够落在线段树上,举个例子,比如要分割[2, 5],首先将[2, 5]和[0, 7]比较,符合情况d, 将A分成[2, 3]与[4, 5]
I)对于[2, 3]从[0, 7]的左半区间[0, 3]开始遍历
将[2, 3]与[0, 3]比较,满足情况b,那么从[0, 3]的右半区间[2, 3]开始遍历,发现刚好重合,便将结点[2, 3]count字段加1
II)对于[4, 5]从[0, 7]的右半区间[4, 7]开始遍历
将[4, 5]与[4, 7]比较,满足情况b,从[4, 7]的左半区间[4, 5]开始遍历,发现刚好重合,便将结点[4, 5]count字段加1
于是对于[2, 5]分割之后线段树的情况为图2

图2.分割[2,5]之后线段树的情况
显然,我们看到,上述的遍历操作起始就是将[2, 5]按照线段树中的线段来分割,分割后的[2, 3]与[4, 5]其实是与[2, 5]完全等效的
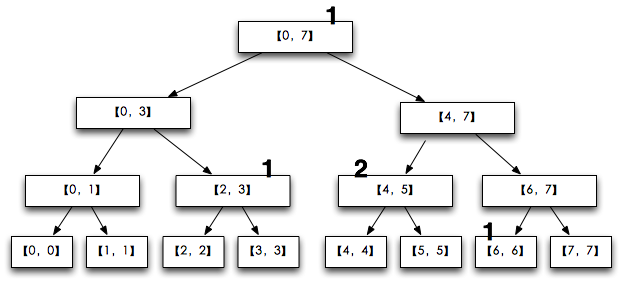
最后,我们将剩下的两条线段按照同样的步骤进行分割之后,线段树的情况如下图3

这一步的时间复杂度为 O(N*log(MAX-MIN))
4.最后,对于每一个值我们就可以开始遍历这一颗线段树,加上对于结点的count字段便是在线段中出现的次数
比如对于4,首先遍历[0, 7],次数 = 0+1=1;4在右半区间,遍历[4, 7],次数 = 1+0=0;4在[4, 7]左半区间, 次数 = 1+2=3;4在[4, 5]左半区间,次数 = 3+0 = 4,遍历结束,次数 = 3说明4在三条线段中出现过,同理可求其他的值,这一步的时间复杂度为O(M*log(MAX-MIN))
最后,总的时间复杂度为O(N)+O(log(MAX-MIN))+O(N*log(MAX-MIN))+(M*log(MAX-MIN)) = O((M+N)*log(MAX-MIN))
由于log(MAX-MIX)<=64所以最后的时间复杂度为O(M+N)
最后,放出源码
#include <iostream>using namespace std;struct Line{ int left, right, count; Line *leftChild, *rightChild; Line(int l, int r): left(l), right(r) {}};//建立一棵空线段树void createTree(Line *root) { int left = root->left; int right = root->right; if (left < right) { int mid = (left + right) / 2; Line *lc = new Line(left, mid); Line *rc = new Line(mid + 1, right); root->leftChild = lc; root->rightChild = rc; createTree(lc); createTree(rc); }}//将线段[l, r]分割void insertLine(Line *root, int l, int r) { cout << l << " " << r << endl; cout << root->left << " " << root->right << endl << endl; if (l == root->left && r == root->right) { root->count += 1; } else if (l <= r) { int rmid = (root->left + root->right) / 2; if (r <= rmid) { insertLine(root->leftChild, l, r); } else if (l >= rmid + 1) { insertLine(root->rightChild, l, r); } else { int mid = (l + r) / 2; insertLine(root->leftChild, l, mid); insertLine(root->rightChild, mid + 1, r); } }}//树的中序遍历(测试用)void inOrder(Line* root) { if (root != NULL) { inOrder(root->leftChild); printf("[%d, %d], %d\n", root->left, root->right, root->count); inOrder(root->rightChild); }}//获取值n在线段上出现的次数int getCount(Line* root, int n) { int c = 0; if (root->left <= n&&n <= root->right) c += root->count; if (root->left == root->right) return c; int mid = (root->left + root->right) / 2; if (n <= mid) c += getCount(root->leftChild, n); else c += getCount(root->rightChild, n); return c;}int main() { int l[3] = {2, 4, 0}; int r[3] = {5, 6, 7}; int MIN = l[0]; int MAX = r[0]; for (int i = 1; i < 3; ++i) { if (MIN > l[i]) MIN = l[i]; if (MAX < r[i]) MAX = r[i]; } Line *root = new Line(MIN, MAX); createTree(root); for (int i = 0; i < 3; ++i) { insertLine(root, l[i], r[i]); } inOrder(root); int N; while (cin >> N) { cout << getCount(root, N) << endl; } return 0;}