Mule ESB浅析6——启动流程1
<!--[endif]--><!--[if gte mso 9]><xml> <o:OLEObject Type="Embed" ProgID="Visio.Drawing.11" ShapeID="_x0000_i1025" DrawAspect="Content" ObjectID="_1421329717"> </o:OLEObject></xml><![endif]-->
?
其中在buildMuleContext阶段,
<!--[if !supportLists]-->?1)<!--[endif]-->初始化muleContext需要的资源,包括configuration,lifecycle manager,work manager,work listener,server notification manager,registrybroker等。
<!--[if !supportLists]-->2) ?<!--[endif]-->对创建好的context进行配置,独立部署时,直接通过config接口传入配置文件的方式进行导入;嵌入到tomcat能web容器部署时,通过web.xml的配置文件进行加载。
3)调用refresh操作,这里refresh操作为spring框架实现,用于启动IOC容器的初始化。这里启动创建所有实例都会放到Registry容器中统一管理。
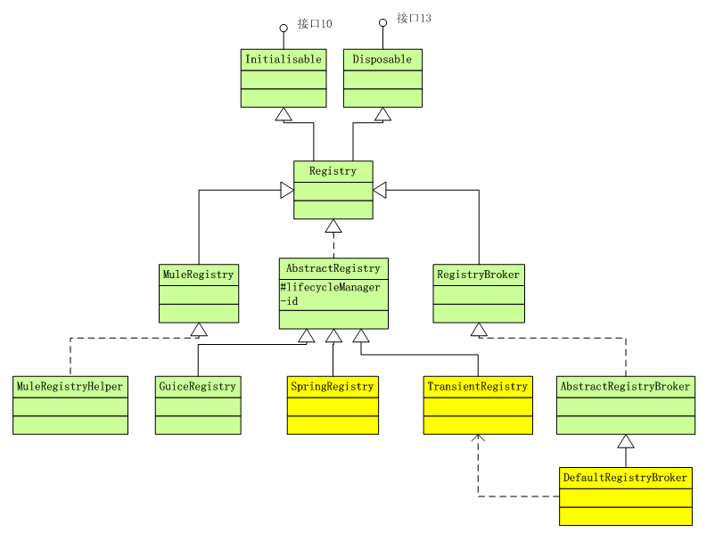
?此处 registry是所有实例的容器,具体类图如下:

?
Mule在context中通过registry broker来维护spring registry,transient registry,guice registry。
?
spring registry的功能是维护通过spring注入的所有实例;
?
transient registry的功能是维护默认的处理函数链表_muleContextProcessor,_muleExpressionEvaluatorProcessor,_muleExpressionEnricherProcessor,_muleLifecycleStateInjectorProcessor,_muleLifecycleManager
?
还有mule配置注入的connector,endpoint等对象,对象在创建时会主动注册其监听的事件。
?
guice registry维护通过guice框架注入的对象。
?
mule访问registry中具体对象的流程为:
?
muleContext->muleRegistry(muleRegistryHelper)-->DefaultRegistryBroker-->registry array--> registry --> object。
?
目前在spring启动的方式下,就包括了spring?和transient?两个registry。
?
?
4)在refresh之后,调用firelifecycle,进入RegistryLifecycleManager,对启动阶段的模块调用start进行初始化操作。
?
调用context的start方法,
?
a)通过notification的通知机制,触发所有监听状态的处于CONTEXT_STARTING阶段的实例。
?
b)调用fireLifeCycle方法,触发制定对象的start操作,主要是对mule-config.xml中配置的flow,endpoint等进行start,总入口为RegistryLifecycleManager的invokePhase方法。之后分别调用各个模块实例的start方法。
?
具体的加载流程如下图所示,最终会启动transactionQueueManager,connector,agent,model,flowConstruct,startable对象的所有实例(调用对应的start函数实现)。
?
?
至此,mule启动完毕,在各个connector上等待接收数据。针对每一个启动的实例,都有的单独的处理线程。
针对具体实例的start操作,下面分别介绍之!
?
?