首页 诗词 字典 板报 句子 名言 友答 励志 学校 网站地图
当前位置: 首页 > 教程频道 > 开发语言 > 编程 >

创设Android游戏编程测试项目(1)

2013-01-28 
创建Android游戏编程测试项目(1)上次提到Android游戏编程我们需要了解一些API:窗口管理、输入、文件IO、音频、

创建Android游戏编程测试项目(1)

           上次提到Android游戏编程我们需要了解一些API:窗口管理、输入、文件IO、音频、图形

        为了能在一个项目里测试这些API,我创建了一个ListActivity,代码如下

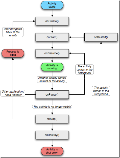
接下来就该创建测试活动了,一个活动包含一些受保护的方法,我们可重写它们已获知状态的变化:

Activity.onCreate():当活动第一次创建时调用该方法。在这里,我们设置所有的UI组建并挂载到输入系统中。它在生命周期中只会被调用一次。

Activity.onRestart():当活动从停止状态恢复时调用该方法,onStop()方法先于它被调用。

Activity.onStart():当onCreate()方法被调用之后或者活动从停止状态恢复时调用该方法。在后一种情况下,onRestart()方法先于它被调用。

Activity.onResume():当onStart()方法被调用之后或者活动从暂停状态恢复时调用该方法(例如,屏幕解除锁定时)。

Activity.onPause():当活动进入暂停状态时调用该方法。这也许是我们最后接收的通知,因为Android系统可能会决定不进行通知就直接删除我们的应用程序。我们应该在该方法内保存所有需要持久存储的状态。

Activity.onStop():当活动进入停止状态时调用该方法,onPause()方法先于它被调用。这就意味着一个活动在停止之前,它会暂停。与onPause()方法相同,它应该是Android系统直接删除活动之前我们最后得到的通知。在这里,我们也可保存一些持久状态。不过,系统有可能不调用该方法而删除活动。由于onPause()方法先于onStop()方法在活动被直接删除前被调用,因此应该在onPause()方法内保存所有内容.

Activity.onDestory():当活动被彻底销毁时,在活动生命周期的最后调用该方法。这是持久保存任何信息的最后机会,用于在下次创建活动时恢复信息。注意,当活动在系统调用onPause()或onStop()方法后被销毁时是不会调用该方法的。

Android生命周期如下图:

创设Android游戏编程测试项目(1)

热点排行