首页 诗词 字典 板报 句子 名言 友答 励志 学校 网站地图
当前位置: 首页 > 教程频道 > 开发语言 > 编程 >

步步测试圆满Java中Socket通信图解法(三)

2013-01-23 
步步测试完善Java中Socket通信图解法(三)目录简介Java中Socket通信简介单线程一对一服务器1——1客户端单线

步步测试完善Java中Socket通信图解法(三)

目录

简介

Java中Socket通信简介

单线程一对一服务器1——>1客户端

单线程一对一服务器1<——>1客户端

多线程一对多服务器1<——>N客户端【非聊天室的服务器通过用户输入发送数据】

多线程一对多服务器1<——>N客户端【聊天室】

多线程最终服务器和客户端集成一体【swing程序】


     【多线程】一对多服务器1<——>N客户端(非聊天室的服务器通过用户输入发送数据)      对,解决方案,就是发送数据和接受数据不在同一个进程,这样,这两个进程互不影响。      解决方案如下:服务器端和客户端如下:               步步测试圆满Java中Socket通信图解法(三)         当然,若下文要考虑,多个客户端连接同一个服务端时,所以,应该对每个sockt连接开启一个线程。但是对于客户端而言,只要把发送和接受分离即可。所以在客户端中,可以把发送数据和主进程放在一块。如下图:      步步测试圆满Java中Socket通信图解法(三)            代码实现如下:        服务器端:      
 package com17.tcp;import java.io.IOException;import java.net.ServerSocket;import java.net.Socket;public class MyServer {         public static void main(String[] args) {          try {               ServerSocket ss=new ServerSocket(30000);               while(true)               {                    //此行代码会阻塞,将一直等待别人的连接                    Socket s=ss.accept();                    if(s.isConnected())                    {                         System.out.println("一个客户端连接此服务器"+s.getInetAddress());                    }                    //每当客户端连接后启动一条ServerThread线程为该客户端服务                    new Thread( new ServerThread(s)).start();                  //发送数据到客户端                    new Thread(new ServerThread2(s)).start();               }          } catch (IOException e) {               // TODO Auto-generated catch block               e.printStackTrace();          }     }}

        接受数据的并打印的线程:     
package com17.tcp;import java.io.BufferedReader;import java.io.IOException;import java.io.InputStreamReader;import java.io.PrintStream;import java.net.Socket;import java.util.Scanner;public class ServerThread implements Runnable {     //定义当前线程所处理的socket     Socket s=null;     //该线程所处理的socket所对应的输入流     BufferedReader br=null;         public ServerThread(Socket s)     {          try          {               this.s=s;               //初始化socket对应的输入流               br=new BufferedReader(new InputStreamReader(s.getInputStream()));                        }          catch(IOException e)          {               e.printStackTrace();          }         }         @Override     public void run() {         try         {              String content=null;             //采用循环不断从Socket中读取客户端发送过来的数据             while((content=readFromClient())!=null)             {                  System.out.println("来自客户端消息:"+content);             }             System.out.println("消息:"+content);             PrintStream ps=new PrintStream(s.getOutputStream());             ps.println(br.readLine());         }catch(Exception e)         {              try              {                   s.close();              }catch(IOException ex)              {                   ex.printStackTrace();              }         }     }         //定义读取客户端数据的方法     private String readFromClient()     {          try          {               return br.readLine();          }          //如果捕捉到异常,表明该socket对应的客户端已经关闭          catch(IOException e)          {              e.printStackTrace();          }        return null;     }}

       发送数据到客户端的线程:    
package com17.tcp;import java.io.BufferedReader;import java.io.IOException;import java.io.InputStreamReader;import java.io.PrintStream;import java.net.Socket;public class ServerThread2 implements Runnable {     private Socket s;     //用来处理发送数据的     private PrintStream ps=null;     public ServerThread2(Socket s)     {          try          {               this.s=s;               ps=new PrintStream(s.getOutputStream());          }          catch(IOException e)          {               try               {                    s.close();               }               catch(IOException ex)               {                    ex.printStackTrace();               }                        }     }     @Override     public void run() {          try          {                 //发送数据到客户端                  String line=null;                                   //不断读取键盘的输入                  BufferedReader br=new BufferedReader(new InputStreamReader(System.in));                  while((line=br.readLine())!=null)                  {                       //将用户的键盘输入内容写入socket对应的输出流                       ps.println(line);                  }          }          catch(IOException e)          {               e.printStackTrace();          }     }}

      效果如下:    步步测试圆满Java中Socket通信图解法(三)      但是我们通过以上的代码,要实现这种如下:   步步测试圆满Java中Socket通信图解法(三)      虽然上述代码中使用了多线程,每个客户端请求,都会产生一个读线程和写线程。但是也不能完成上图的要求。     为什么呢?     主要在于写的线程。     因为写的线程,虽然捕捉了发送的socket套接字,但是写线程中是时刻监听用户输入System.in。     这样,当多个客户端连接服务器端时,则服务器端有多个线程监听用户输入System.in。但是令人头疼的是,服务器端只有一个dos窗口,而不像客户端一个dos窗口监听一个用户输入System.in。      访问中服务器端结果如下:      步步测试圆满Java中Socket通信图解法(三)               所以服务器想通过用户输入形式发送给多个客户端,这种形式是不可行的。         代码中,永远只能发给具有活动的线程。结果不是你想象的那样,发给你想象的线程。        当然,若是服务器不是通过监听用户输入则当然可以实现上述的要求的        我们改一下服务器端:不通过监听用户输入。        服务器端中,接受线程中,一接受到客户的数据,则发送数据。        服务器端,线程如图:        步步测试圆满Java中Socket通信图解法(三)             接受线程中修改上述的demo      
           //采用循环不断从Socket中读取客户端发送过来的数据        while((content=readFromClient ())!=null )        {              System. out.println( "来自客户端消息:" +content);              ps.println( "客户端"+s.getInetAddress()+"消息已经收入到,消息为:" +content);        }

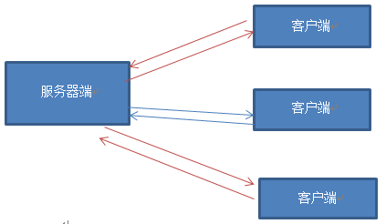
                效果图如下:       步步测试圆满Java中Socket通信图解法(三)    【多线程】一对多服务器1<——>N客户端(聊天室)           我想通过上述几个例子,想必对通信的方式已经了解,并且也掌握通信的原理以及通信方法。      那我们再说,聊天室通信,就是类似我们qq群。一人发表了看法,则其他的人都能看到此消息。      猜想qq实现方式,就是通过服务器转发【仅此个人看法】      那我们这个例子实现方式如下图:      步步测试圆满Java中Socket通信图解法(三)         那这个例子 不在贴代码,我们说一下思路,在服务器端有个列表,专门用来保存客户端的socket。只要客户端连接服务器,就把客户端的socket添加到服务器列表中。当接受到任何客户端数据时,就把数据转发给列表中任何一个客户端socket。     部分代码如下:   
        //采用循环不断从Socket中读取客户端发送过来的数据        while((content=readFromClient())!= null)        {              //便利socketList中的每一个socket              //将读到的内容向每个socket发送一次              for(Socket s:MyServer. socketList)              {                   PrintStream ps= new PrintStream(s.getOutputStream());                   ps.println(content);              }        }

5楼JavaAndJava昨天 19:55
这种结构简单,阻塞式的服务器用的很少了。已经开始淘汰了,不知道为什么编辑还要放在首页推荐?
4楼lfmilaoshi昨天 13:30
要是有了文尾,就是巨著了
3楼tochange_2011昨天 16:52
mk
2楼xiayue002前天 09:22
继续加油
1楼smszhuang168前天 19:02
留着了

热点排行