首页 诗词 字典 板报 句子 名言 友答 励志 学校 网站地图
当前位置: 首页 > 教程频道 > 操作系统 > windows >

《coredump有关问题原理探究》windows版8.5节堆布局空闲堆块遍历

2013-01-01 
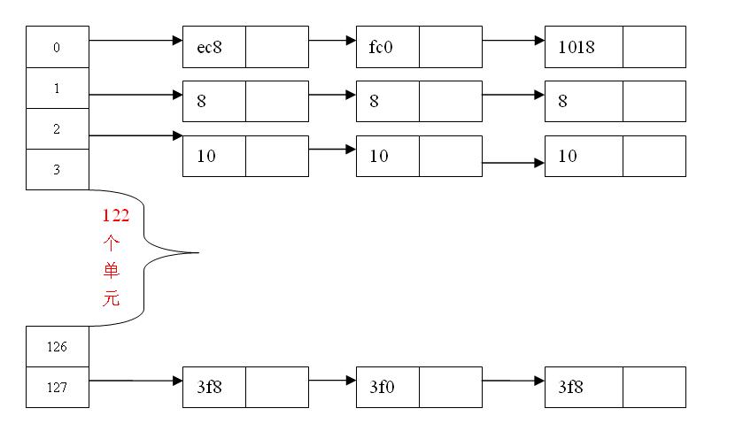
《coredump问题原理探究》windows版8.5节堆布局空闲堆块遍历这一节是讨论找出空闲堆块的遍历方法,并总结了鉴

《coredump问题原理探究》windows版8.5节堆布局空闲堆块遍历

这一节是讨论找出空闲堆块的遍历方法,并总结了鉴别有效地址的规律。

《coredump有关问题原理探究》windows版8.5节堆布局空闲堆块遍历《coredump有关问题原理探究》windows版8.5节堆布局空闲堆块遍历《coredump有关问题原理探究》windows版8.5节堆布局空闲堆块遍历《coredump有关问题原理探究》windows版8.5节堆布局空闲堆块遍历《coredump有关问题原理探究》windows版8.5节堆布局空闲堆块遍历《coredump有关问题原理探究》windows版8.5节堆布局空闲堆块遍历《coredump有关问题原理探究》windows版8.5节堆布局空闲堆块遍历《coredump有关问题原理探究》windows版8.5节堆布局空闲堆块遍历《coredump有关问题原理探究》windows版8.5节堆布局空闲堆块遍历《coredump有关问题原理探究》windows版8.5节堆布局空闲堆块遍历《coredump有关问题原理探究》windows版8.5节堆布局空闲堆块遍历《coredump有关问题原理探究》windows版8.5节堆布局空闲堆块遍历

热点排行