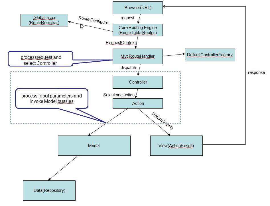
自己画的.NET Framework MVC原理图,请大侠指点
这是一个我在总结Microsoft .net mvc时自己画的一个实现原理图,希望高手能够给小弟指点迷津,完善这张原理图。
[解决办法]
接分的。。。。
[解决办法]
JF,然后去饭饭
[解决办法]
JF,然后去饭饭
[解决办法]
有些模样
[解决办法]
[解决办法]
[解决办法]
我存起来看看
[解决办法]
厉害向你学习 !
[解决办法]
不错,稍微提点意见。把路由解析成Expression表达式以及方法的前后拦截部分写出来就更好了。不过这样好像有些太细节了。呵呵。
[解决办法]
挺好啊,学习了!