首页 诗词 字典 板报 句子 名言 友答 励志 学校 网站地图
当前位置: 首页 > 教程频道 > 其他教程 > 其他相关 >

多重反应型低通滤波器

2012-12-30 
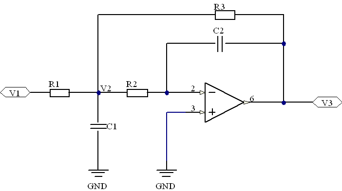
多重反馈型低通滤波器另一种常见的二阶低通滤波器的形式如图1 所示。这种形式的滤波器比Sallen-Key 型要多

多重反馈型低通滤波器

另一种常见的二阶低通滤波器的形式如图1 所示。这种形式的滤波器比Sallen-Key 型要多一个电阻,但是它在高频端的衰减特性要好的多,并且大信号输入时失真也小。

多重反应型低通滤波器

图1: 多重反馈型低通滤波器

列写电路方程如下:

多重反应型低通滤波器

化简后可得到:

多重反应型低通滤波器

当R1 = R2 = R3 = R 时,上面的式子可以化简为:

多重反应型低通滤波器

可以看出输入输出关系是典型的二阶低通滤波器。

多重反应型低通滤波器

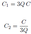
因此,设C =sqrt(C1*C2),则根据品质因数Q 可以确定两个电容的容值。

多重反应型低通滤波器

下面是个仿真实例,R1 = R2 = R3 = 1k,C1 = 51nF,C2 = 5.1nF,因此截止频率约为10kHz,运算放大器采用OP27。频响特性如下图所示。

多重反应型低通滤波器

图2: 频率响应
可以看出,这个电路的频响特性还是蛮不错的。尤其是高频时的衰减特性比Sallen-Key 要好的多。

热点排行