首页 诗词 字典 板报 句子 名言 友答 励志 学校 网站地图
当前位置: 首页 > 教程频道 > 开发语言 > 编程 >

会合初探-集合框架

2012-12-26 
集合初探--集合框架最近学习了java集合,将自己学习的笔记整理后发布到博客,本系列其它文章:集合初探--认识

集合初探--集合框架
最近学习了java集合,将自己学习的笔记整理后发布到博客,本系列其它文章:
集合初探--认识List
集合初探--认识Map
集合初探--认识Set
集合初探--Fail-Fast机制
集合初探--集合中的设计模式之Iterator模式
集合初探--集合中的其它设计模式
=============================================分割线=========================================
   
     最早接触集合的概念,是在学数学的时候,通俗的讲,把具有相同性质的一类东西,汇聚成一个整体,就可以称为集合。集合类型可以分为无序,有序(线性表),映射(可以认为是一种“元素对”的集合),其特点在java集合框架中都有体现。

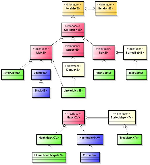
    java集合可以看成是对象的容器,集合框架则是为表示和操作集合而规定的一种统一的体系结构,包括集合接口,类,操作算法。如图:


    集合框架中最核心的接口:List Queue Set Map;Collection是List Queue Set 公共接口。

    Set接口体现的是“无序集”的概念,它是不允许有重复元素出现的;   
    List接口代表“有序集”, 允许有重复元素;Queue可以看出是一种特殊的List(FIFO);
    Map接口则是“映射”,其实Map.Entry接口就是代表一个“元素对”,可以通过Map的entrySet()方法得到一个由“元素对”组成的Set集合对象。

    集合框架中最核心的类:ArrayList  LinkedList,HashMap  LinkedHashMap  TreeMap,HashSet  TreeSet。 
 
    Vector,Stack,Hashtable,Properties属于历史集合类(Java 2 SDK以前的集合类 )

热点排行