Java多线程发展简史(3)
JDK 1.4
在2002年4月发布的JDK1.4中,正式引入了NIO。JDK在原有标准IO的基础上,提供了一组多路复用IO的解决方案。
通过在一个Selector上挂接多个Channel,通过统一的轮询线程检测,每当有数据到达,触发监听事件,将事件分发出去,而不是让每一个channel长期消耗阻塞一个线程等待数据流到达。所以,只有在对资源争夺剧烈的高并发场景下,才能见到NIO的明显优势。
相较于面向流的传统方式这种面向块的访问方式会丢失一些简易性和灵活性。下面给出一个NIO接口读取文件的简单例子(仅示意用):
在上面这个例子中,如果不对instance声明的地方使用volatile关键字,JVM将不能保证getInstance方法获取到的 instance是一个完整的、正确的instance,而volatile关键字保证了instance的可见性,即能够保证获取到当时真实的 instance对象。
但是问题没有那么简单,对于上例中的element而言,如果没有volatile和final修饰,element里的name也无法在前文所述的instance返回给外部时的可见性。如果element是不可变对象,使用final也可以保证它在构造方法调用后的可见性。
对于volatile的效果,很多人都希望有一段简短的代码能够看到,使用volatile和不使用volatile的情况下执行结果的差别。可惜这其实并不好找。这里我给出这样一个不甚严格的例子:
代码中存在两个线程,一个线程通过一个死循环不断在变换boolValue的取值;另一个线程每100毫秒执行 “boolValue==!boolValue”,这行代码会取两次boolValue,可以想象的是,有一定概率会出现这两次取boolValue结果不一致的情况,那么这个时候就会打印“WTF!”。
但是,上面的情况是对boolValue使用volatile修饰保证其可见性的情况下出现的,如果不对boolValue使用volatile修饰,运行时就一次不会出现(起码在我的电脑上)打印“WTF!”的情形,换句话说,这反而是不太正常的,我无法猜测JVM做了什么操作,基本上唯一可以确定的是,没有用volatile修饰的时候,boolValue在获取的时候,并不能总取到最真实的值。
JSR 166
JSR 166的贡献就是引入了java.util.concurrent这个包。前面曾经讲解过AtomicXXX类这种原子类型,内部实现保证其原子性的其实是通过一个compareAndSet(x,y)方法(CAS),而这个方法追踪到最底层,是通过CPU的一个单独的指令来实现的。这个方法所做的事情,就是保证在某变量取值为x的情况下,将取值x替换为y。在这个过程中,并没有任何加锁的行为,所以一般它的性能要比使用synchronized高。
Lock-free算法就是基于CAS来实现原子化“set”的方式,通常有这样两种形式:
线程t1先查看了一下栈的情况,发现栈里面有A、B两个元素,栈顶是A,这是它所期望的,它现在很想用CAS的方法把A pop出去。
这时候线程t2来了,它pop出A、B,又push一个C进去,再把A push回去,这时候栈里面存放了A、C两个元素,栈顶还是A。
t1开始使用CAS:head.compareAndSet(A,B),把A pop出去了,栈里就剩下B了,可是这时候其实已经发生了错误,因为C丢失了。
为什么会发生这样的错误?因为对t1来说,它两次都查看到栈顶的A,以为期间没有发生变化,而实际上呢?实际上已经发生了变化,C进来、B出去了,但是t1它只看栈顶是A,它并不知道曾经发生了什么。
那么,有什么办法可以解决这个问题呢?
最常见的办法是使用一个计数器,对这个栈只要有任何的变化,就触发计数器+1,t1在要查看A的状态,不如看一下计数器的情况,如果计数器没有变化,说明期间没有别人动过这个栈。JDK 5.0里面提供的AtomicStampedReference就是起这个用的。
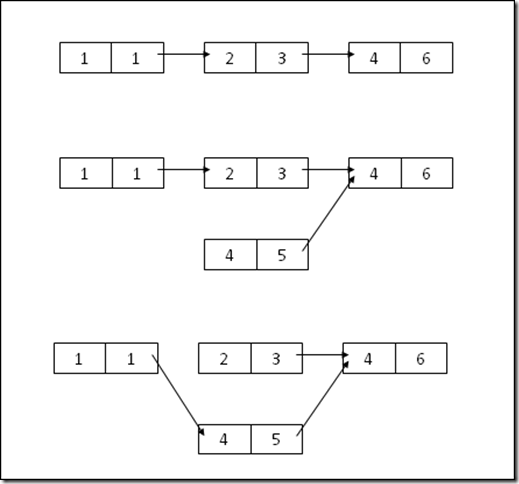
使用immutable对象的拷贝(比如CopyOnWrite)也可以实现无锁状态下的并发访问。举一个简单的例子,比如有这样一个链表,每一个节点包含两个值,现在我要把中间一个节点(2,3)替换成(4,5),不使用同步的话,我可以这样实现:
构建一个新的节点连到节点(4,6)上,再将原有(1,1)到(2,3)的指针指向替换成(1,1)到(4,5)的指向。
除了这两者,还有很多不用同步来实现原子操作的方法,比如我曾经介绍过的Peterson算法。
以下这个表格显示了JDK 5.0涉及到的常用容器:
其中:
unsafe这一列的容器都是JDK之前版本有的,且非线程安全的;
synchronized这一列的容器都是JDK之前版本有的,且通过synchronized的关键字同步方式来保证线程安全的;
concurrent pkg一列的容器都是并发包新加入的容器,都是线程安全,但是都没有使用同步来实现线程安全。
再说一下对于线程池的支持。在说线程池之前,得明确一下Future的概念。Future也是JDK 5.0新增的类,是一个用来整合同步和异步的结果对象。一个异步任务的执行通过Future对象立即返回,如果你期望以同步方式获取结果,只需要调用它的 get方法,直到结果取得才会返回给你,否则线程会一直hang在那里。Future可以看做是JDK为了它的线程模型做的一个部分修复,因为程序员以往在考虑多线程的时候,并不能够以面向对象的思路去完成它,而不得不考虑很多面向线程的行为,但是Future和后面要讲到的Barrier等类,可以让这些特定情况下,程序员可以从繁重的线程思维中解脱出来。把线程控制的部分和业务逻辑的部分解耦开。
ref:http://developer.51cto.com/art/201209/357617_2.htm