Java HashMap实现原理
1.HashMap的数据结构
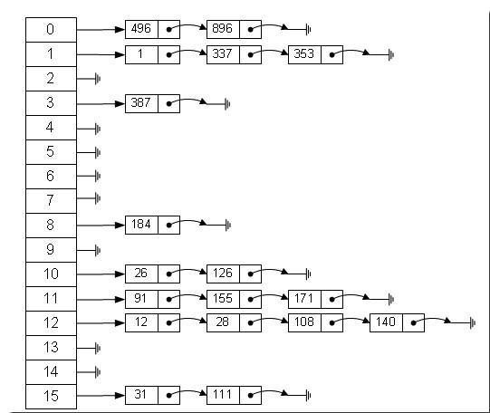
数组的特点是:寻址容易,插入和删除困难;而链表的特点是:寻址困难,插入和删除容易。那么我们能不能综合两者的特性,做出一种寻址容易,插入删除也容易的数据结构?答案是肯定的,这就是我们要提起的哈希表,哈希表有多种不同的实现方法,我接下来解释的是最常用的一种方法—— 拉链法,我们可以理解为“链表的数组” ,如图:
从上图我们可以发现哈希表是由数组+链表组成的,一个长度为16的数组中,每个元素存储的是一个链表的头结点。那么这些元素是按照什么样的规则存储到数组中呢。一般情况是通过hash(key)%len获得,也就是元素的key的哈希值对数组长度取模得到。比如上述哈希表中,12%16=12,28%16=12,108%16=12,140%16=12。所以12、28、108以及140都存储在数组下标为12的位置。
HashMap其实也是一个线性的数组实现的,所以可以理解为其存储数据的容器就是一个线性数组。这可能让我们很不解,一个线性的数组怎么实现按键值对来存取数据呢?这里HashMap有做一些处理。
1.首先HashMap里面实现一个静态内部类Entry,其重要的属性有 key , value, next,从属性key,value我们就能很明显的看出来Entry就是HashMap键值对实现的一个基础bean,我们上面说到HashMap的基础就是一个线性数组,这个数组就是Entry[],Map里面的内容都保存在Entry[]里面。
2.HashMap的存取实现
既然是线性数组,为什么能随机存取?这里HashMap用了一个小算法,大致是这样实现:
//存储时:int hash = key.hashCode();// 这个hashCode方法这里不详述,只要理解每个key的hash是一个固定的int值int index = hash % Entry[].length;Entry[index] = value;//取值时:int hash = key.hashCode();int index = hash % Entry[].length;return Entry[index];
public class Entry<K, V> {final K key;V value;Entry<K, V> next; //下一个结点//构造函数public Entry(K k, V v, Entry<K, V> n) {key =k;value = v;next = n;}public final K getKey() {return key;}public final V getValue() {return value;}public final V setValue(V newValue) {V oldValue = value;value = newValue;return oldValue;}public final boolean equals(Object o) {if(! (o instanceof Entry)) {return false;}Entry e = (Entry)o;Object k1 = getKey();Object k2 = e.getKey();if(k1 == k2 || (k1 != null && k1.equals(k2))) {Object v1 = getValue();Object v2 = e.getValue();if(v1 == v2 || v1 != null && v1.equals(v2)) {return true;}}return false;}public final int hashCode() {return (key == null ? 0 : key.hashCode()) ^ (value == null ? 0 : value.hashCode());}public String toString() {return getKey() + "=" + getValue();}}public class MyHashMap<K, V> {private Entry [] table;//Entry数组表static final int DEFAULT_INITIAL_CAPACITY = 16;//默认数组长度private int size;// 构造函数public MyHashMap() {table = new Entry[DEFAULT_INITIAL_CAPACITY]; size = DEFAULT_INITIAL_CAPACITY;}//获取数组长度 public int getSize() { return size; } // 求index static int indexFor(int h, int length) { return h%(length-1); } // 获取元素 public V get(Object key) { if(key == null) { return null; } int hash = key.hashCode();// key的哈希值 int index = indexFor(hash, table.length);// 求key在数组中的下标 for(Entry<K, V> e = table[index]; e!=null; e=e.next) { Object k = e.key; if(e.key.hashCode() == hash && (k == key || key.equals(k))) { return e.value; } } return null; } // 添加元素 public V put(K key, V value) { if(key == null) { return null; } int hash = key.hashCode(); int index = indexFor(hash, table.length);// 如果添加的key已经存在,那么只需要修改value值即可 for(Entry<K, V> e = table[index]; e != null; e = e.next) { Object k = e.key; if(e.key.hashCode() == hash && (k == key || key.equals(k))) { V oldValue = e.value; e.value = value; return oldValue;// 原来的value值 } }// 如果key值不存在,那么需要添加 Entry<K, V> e = table[index];// 获取当前数组中的e table[index] = new Entry<K,V>(key, value, e);// 新建一个Entry,并将其指向原先的e return null; }}public class MyHashMapTest {public static void main(String[] args) {MyHashMap<Integer, Integer> map = new MyHashMap<Integer, Integer>(); map.put(1, 90); map.put(2, 95); map.put(17, 85); System.out.println(map.get(1)); System.out.println(map.get(2)); System.out.println(map.get(17)); System.out.println(map.get(null));}}