首页 诗词 字典 板报 句子 名言 友答 励志 学校 网站地图
当前位置: 首页 > 教程频道 > 开发语言 > 编程 >

深入探索 Kdump,第 一 部分:带你走进 Kdump 的世界

2012-11-23 
深入探索 Kdump,第 1 部分:带你走进 Kdump 的世界点击打开原文链接 Kdump 的基本概念什么是 kexec ?Kexec

深入探索 Kdump,第 1 部分:带你走进 Kdump 的世界


点击打开原文链接

 Kdump 的基本概念

什么是 kexec ?

Kexec 是实现 kdump 机制的关键,它包括 2 个组成部分:一是内核空间的系统调用 kexec_load,负责在生产内核(production kernel 或 first kernel)启动时将捕获内核(capture kernel 或 sencond kernel)加载到指定地址。二是用户空间的工具 kexec-tools,他将捕获内核的地址传递给生产内核,从而在系统崩溃的时候能够找到捕获内核的地址并运行。没有 kexec 就没有 kdump。先有 kexec 实现了在一个内核中可以启动另一个内核,才让 kdump 有了用武之地。kexec 原来的目的是为了节省 kernel 开发人员重启系统的时间,谁能想到这个“偷懒”的技术却孕育了最成功的内存转存机制呢?

什么是 kdump ?

Kdump 的概念出现在 2005 左右,是迄今为止最可靠的内核转存机制,已经被主要的 linux? 厂商选用。kdump 是一种先进的基于 kexec 的内核崩溃转储机制。当系统崩溃时,kdump 使用 kexec 启动到第二个内核。第二个内核通常叫做捕获内核,以很小内存启动以捕获转储镜像。第一个内核保留了内存的一部分给第二内核启动用。由于 kdump 利用 kexec 启动捕获内核,绕过了 BIOS,所以第一个内核的内存得以保留。这是内核崩溃转储的本质。

kdump 需要两个不同目的的内核,生产内核和捕获内核。生产内核是捕获内核服务的对像。捕获内核会在生产内核崩溃时启动起来,与相应的 ramdisk 一起组建一个微环境,用以对生产内核下的内存进行收集和转存。

如何使用 kdump

构建系统和 dump-capture 内核,此操作有 2 种方式可选:

1)构建一个单独的自定义转储捕获内核以捕获内核转储;

2) 或者将系统内核本身作为转储捕获内核,这就不需要构建一个单独的转储捕获内核。

方法(2)只能用于可支持可重定位内核的体系结构上;目前 i386,x86_64,ppc64 和 ia64 体系结构支持可重定位内核。构建一个可重定位内核使得不需要构建第二个内核就可以捕获转储。但是可能有时想构建一个自定义转储捕获内核以满足特定要求。

如何访问捕获内存

在内核崩溃之前所有关于核心映像的必要信息都用 ELF 格式编码并存储在保留的内存区域中。ELF 头所在的物理地址被作为命令行参数(fcorehdr=)传递给新启动的转储内核。

在 i386 体系结构上,启动的时候需要使用物理内存开始的 640K,而不管操作系统内核转载在何处。因此,这个 640K 的区域在重新启动第二个内核的时候由 kexec 备份。

在第二个内核中,“前一个系统的内存”可以通过两种方式访问:

1. 通过 /dev/oldmem 这个设备接口。

一个“捕捉”设备可以使用“raw”(裸的)方式 “读”这个设备文件并写出到文件。这是关于内存的 “裸”的数据转储,同时这些分析 / 捕捉工具应该足够“智能”从而可以知道从哪里可以得到正确的信息。ELF 文件头(通过命令行参数传递过来的 elfcorehdr)可能会有帮助。

2. 通过 /proc/vmcore。

这个方式是将转储输出为一个 ELF 格式的文件,并且可以使用一些文件拷贝命令(比如 cp,scp 等)将信息读出来。同时,gdb 可以在得到的转储文件上做一些调试(有限的)。这种方式保证了内存中的页面都以正确的途径被保存 ( 注意内存开始的 640K 被重新映射了 )。

kdump 的优势

高可靠性

崩溃转储数据可从一个新启动内核的上下文中获取,而不是从已经崩溃内核的上下文。

多版本支持

LKCD(Linux Kernel Crash Dump),netdump,diskdump 已被纳入 LDPs(Linux Documen-tation Project) 内核。SUSE 和 RedHat 都对 kdump 有技术支持。

回页首

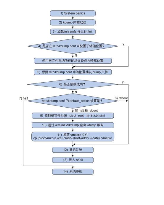
Kdump 实现流程


图 1. RHEL6.2 执行流程
深入探索 Kdump,第 一 部分:带你走进 Kdump 的世界 

图 2. sles11 执行流程
深入探索 Kdump,第 一 部分:带你走进 Kdump 的世界 

回页首

配置 kdump

安装软件包和实用程序

Kdump 用到的各种工具都在 kexec-tools 中。kernel-debuginfo 则是用来分析 vmcore 文件。从 rhel5 开始,kexec-tools 已被默认安装在发行版。而 novell 也在 sles10 发行版中把 kdump 集成进来。所以如果使用的是 rhel5 和 sles10 之后的发行版,那就省去了安装 kexec-tools 的步骤。而如果需要调试 kdump 生成的 vmcore 文件,则需要手动安装 kernel-debuginfo 包。检查安装包操作:

 uli13lp1:/ # rpm -qa|grep kexec  kexec-tools-2.0.0-53.43.10  uli13lp1:/ # rpm -qa 'kernel*debuginfo*' kernel-default-debuginfo-3.0.13-0.27.1  kernel-ppc64-debuginfo-3.0.13-0.27.1 

参数相关设置

系统内核设置选项和转储捕获内核配置选择在《使用 Crash 工具分析 Linux dump 文件》一文中已有说明,在此不再赘述。仅列出内核引导参数设置以及配置文件设置。

修改内核引导参数,为启动捕获内核预留内存

通过下面的方法来配置 kdump 使用的内存大小。添加启动参数"crashkernel=Y@X",这里,Y 是为 kdump 捕捉内核保留的内存,X 是保留部分内存的开始位置。

  • 对于 i386 和 x86_64, 编辑 /etc/grub.conf, 在内核行的最后添加"crashkernel=128M" 。
  • 对于 ppc64,在 /etc/yaboot.conf 最后添加"crashkernel=128M"。

    在 ia64, 编辑 /etc/elilo.conf,添加"crashkernel=256M"到内核行。

    kdump 配置文件

    kdump 的配置文件是 /etc/kdump.conf(RHEL6.2);/etc/sysconfig/kdump(SLES11 sp2)。每个文件头部都有选项说明,可以根据使用需求设置相应的选项。

    启动 kdump 服务

    在设置了预留内存后,需要重启机器,否则 kdump 是不可使用的。启动 kdump 服务:

    Rhel6.2:

     # chkconfig kdump on  # service kdump status    Kdump is operational   # service kdump start 

    SLES11SP2:

     # chkconfig boot.kdump on  # service boot.kdump start 

    测试配置是否有效

    可以通过 kexec 加载内核镜像,让系统准备好去捕获一个崩溃时产生的 vmcore。可以通过 sysrq 强制系统崩溃。

     # echo c > /proc/sysrq-trigger 

    这造成内核崩溃,如配置有效,系统将重启进入 kdump 内核,当系统进程进入到启动 kdump 服务的点时,vmcore 将会拷贝到你在 kdump 配置文件中设置的位置。RHEL 的缺省目录是 : /var/crash;SLES 的缺省目录是 : /var/log/dump。然后系统重启进入到正常的内核。一旦回复到正常的内核,就可以在上述的目录下发现 vmcore 文件,即内存转储文件。可以使用之前安装的 kernel-debuginfo 中的 crash 工具来进行分析(crash 的更多详细用法将在本系列后面的文章中有介绍)。

     # crash /usr/lib/debug/lib/modules/2.6.17-1.2621.el5/vmlinux  /var/crash/2006-08-23-15:34/vmcore  crash> bt 

    ...

    回页首

    载入“转储捕获”内核

    需要引导系统内核时,可使用如下步骤和命令载入“转储捕获”内核:

           kexec -p <dump-capture-kernel> \            --initrd=<initrd-for-dump-capture-kernel> --args-linux \            --append="root=<root-dev> init 1 irqpoll"

    装载转储捕捉内核的注意事项:

    • 转储捕捉内核应当是一个 vmlinux 格式的映像(即是一个未压缩的 ELF 映像文件),而不能是 bzImage 格式;
    • 默认情况下,ELF 文件头采用 ELF64 格式存储以支持那些拥有超过 4GB 内存的系统。但是可以指定“--elf32-core-headers”标志以强制使用 ELF32 格式的 ELF 文件头。这个标志是有必要注意的,一个重要的原因就是:当前版本的 GDB 不能在一个 32 位系统上打开一个使用 ELF64 格式的 vmcore 文件。ELF32 格式的文件头不能使用在一个“没有物理地址扩展”(non-PAE)的系统上(即:少于 4GB 内存的系统);
    • 一个“irqpoll”的启动参数可以减低由于在“转储捕获内核”中使用了“共享中断”技术而导致出现驱动初始化失败这种情况发生的概率 ;
    • 必须指定 <root-dev>,指定的格式是和要使用根设备的名字。具体可以查看 mount 命令的输出;“init 1”这个命令将启动“转储捕捉内核”到一个没有网络支持的单用户模式。如果你希望有网络支持,那么使用“init 3”。

      回页首

      后记

      Kdump 是一个强大的、灵活的内核转储机制,能够在生产内核上下文中执行捕获内核是非常有价值的。本文仅介绍在 RHEL6.2 和 SLES11 中如何配置 kdump。望抛砖引玉,对阅读本文的读者有益。


      参考资料

      学习

      • 参考 kdump 项目网站 Kdump。

      • 参考 Linux 内核源代码下的 Documentation/kdump 文件获得更多关于 kdump 的信息。

      • 在 developerWorks Linux 专区 寻找为 Linux 开发人员(包括 Linux 新手入门)准备的更多参考资料,查阅我们 最受欢迎的文章和教程。 

      • 在 developerWorks 上查阅所有 Linux 技巧 和 Linux 教程。 

      • 随时关注 developerWorks 技术活动和网络广播。 

热点排行