首页 诗词 字典 板报 句子 名言 友答 励志 学校 网站地图
当前位置: 首页 > 教程频道 > 开发语言 > 编程 >

Java之美[从初学者到高手演变]之HashMap、HashTable

2012-11-23 
Java之美[从菜鸟到高手演变]之HashMap、HashTable集合类之番外篇:深入解析HashMap、HashTable作者:egg新浪微

Java之美[从菜鸟到高手演变]之HashMap、HashTable

集合类之番外篇:深入解析HashMap、HashTable

                                                                                      作者:egg     新浪微博:http://weibo.com/xtfggef

Java集合类是个非常重要的知识点,HashMap、HashTable、ConcurrentHashMap等算是集合类中的重点,可谓“重中之重”,首先来看个问题,如面试官问你:HashMap和HashTable有什么区别,一个比较简单的回答是:

1、HashMap是非线程安全的,HashTable是线程安全的。

2、HashMap的键和值都允许有null值存在,而HashTable则不行。

3、因为线程安全的问题,HashMap效率比HashTable的要高。

能打出上面的三点,简单的面试,算是过了,但是如果再问:Java中的另一个线程安全的与HashMap及其类似的类是什么?同样是线程安全,它与HashTable在线程同步上有什么不同?能把第二个问题完整的答出来,说明你的基础算是不错的了。带着这个问题,本章开始系Java之美[从菜鸟到高手演变]系列之深入解析HashMap和HashTable类应用而生!总想在文章的开头说点儿什么,但又无从说起。从最近的一些面试说起吧,感受就是:知识是永无止境的,永远不要觉得自己已经掌握了某些东西。如果对哪一块知识感兴趣,那么,请多多的花时间,哪怕最基础的东西也要理解它的原理,尽量往深了研究,在学习的同时,记得多与大家交流沟通,因为也许某些东西,从你自己的角度,是很难发现的,因为你并没有那么多的实验环境去发现他们。只有交流的多了,才能及时找出自己的不足,才能认识到:“哦,原来我还有这么多不知道的东西!”。

一、HashMap的内部存储结构
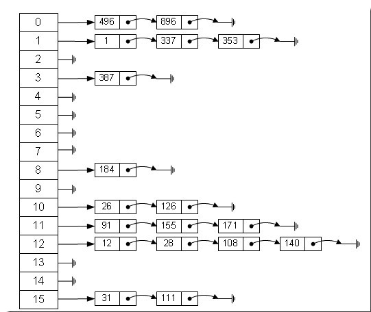
Java中数据存储方式最底层的两种结构,一种是数组,另一种就是链表,数组的特点:连续空间,寻址迅速,但是在删除或者添加元素的时候需要有较大幅度的移动,所以查询速度快,增删较慢。而链表正好相反,由于空间不连续,寻址困难,增删元素只需修改指针,所以查询慢、增删快。有没有一种数据结构来综合一下数组和链表,以便发挥他们各自的优势?答案是肯定的!就是:哈希表。哈希表具有较快(常量级)的查询速度,及相对较快的增删速度,所以很适合在海量数据的环境中使用。一般实现哈希表的方法采用“拉链法”,我们可以理解为“链表的数组”,如下图:

Java之美[从初学者到高手演变]之HashMap、HashTable

从上图中,我们可以发现哈希表是由数组+链表组成的,一个长度为16的数组中,每个元素存储的是一个链表的头结点。那么这些元素是按照什么样的规则存储到数组中呢。一般情况是通过hash(key)%len获得,也就是元素的key的哈希值对数组长度取模得到。比如上述哈希表中,12%16=12,28%16=12,108%16=12,140%16=12。所以12、28、108以及140都存储在数组下标为12的位置。它的内部其实是用一个Entity数组来实现的,属性有key、value、next。接下来我会从初始化阶段详细的讲解HashMap的内部结构。

1、初始化
首先来看三个常量:
static final int DEFAULT_INITIAL_CAPACITY = 16; 初始容量:16
static final int MAXIMUM_CAPACITY = 1
<< 30; 最大容量:2的30次方:1073741824
static final float DEFAULT_LOAD_FACTOR = 0.75f;
装载因子,后面再说它的作用
来看个无参构造方法,也是我们最常用的:

public HashMap() {        this.loadFactor = DEFAULT_LOAD_FACTOR;        threshold = (int)(DEFAULT_INITIAL_CAPACITY * DEFAULT_LOAD_FACTOR);        table = new Entry[DEFAULT_INITIAL_CAPACITY];        init();    }

loadFactor、threshold的值在此处没有起到作用,不过他们在后面的扩容方面会用到,此处只需理解table=new Entry[DEFAULT_INITIAL_CAPACITY].说明,默认就是开辟16个大小的空间。另外一个重要的构造方法:

public HashMap(int initialCapacity, float loadFactor) {        if (initialCapacity < 0)            throw new IllegalArgumentException("Illegal initial capacity: " +                                               initialCapacity);        if (initialCapacity > MAXIMUM_CAPACITY)            initialCapacity = MAXIMUM_CAPACITY;        if (loadFactor <= 0 || Float.isNaN(loadFactor))            throw new IllegalArgumentException("Illegal load factor: " +                                               loadFactor);        // Find a power of 2 >= initialCapacity        int capacity = 1;        while (capacity < initialCapacity)            capacity <<= 1;        this.loadFactor = loadFactor;        threshold = (int)(capacity * loadFactor);        table = new Entry[capacity];        init();    }


就是说传入参数的构造方法,我们把重点放在:

 while (capacity < initialCapacity)            capacity <<= 1;


上面,该代码的意思是,实际的开辟的空间要大于传入的第一个参数的值。举个例子:
new HashMap(7,0.8),loadFactor为0.8,capacity为7,通过上述代码后,capacity的值为:8.(1 << 2的结果是2,2 << 2的结果为4)。所以,最终capacity的值为8,最后通过new Entry[capacity]来创建大小为capacity的数组,所以,这种方法最红取决于capacity的大小。
2、put(Object key,Object value)操作
 
当调用put操作时,首先判断key是否为null,如下代码1处:

public V put(K key, V value) {        if (key == null)            return putForNullKey(value);        int hash = hash(key.hashCode());        int i = indexFor(hash, table.length);        for (Entry<K,V> e = table[i]; e != null; e = e.next) {            Object k;            if (e.hash == hash && ((k = e.key) == key || key.equals(k))) {                V oldValue = e.value;                e.value = value;                e.recordAccess(this);                return oldValue;            }        }

        modCount++;        addEntry(hash, key, value, i);        return null;    }


如果key是null,则调用如下代码:

private V putForNullKey(V value) {        for (Entry<K,V> e = table[0]; e != null; e = e.next) {            if (e.key == null) {                V oldValue = e.value;                e.value = value;                e.recordAccess(this);                return oldValue;            }        }        modCount++;        addEntry(0, null, value, 0);        return null;    }


就是说,获取Entry的第一个元素table[0],并基于第一个元素的next属性开始遍历,直到找到key为null的Entry,将其value设置为新的value值。
如果没有找到key为null的元素,则调用如上述代码的addEntry(0, null, value, 0);增加一个新的entry,代码如下:

void addEntry(int hash, K key, V value, int bucketIndex) {Entry<K,V> e = table[bucketIndex];        table[bucketIndex] = new Entry<K,V>(hash, key, value, e);        if (size++ >= threshold)            resize(2 * table.length);    }


先获取第一个元素table[bucketIndex],传给e对象,新建一个entry,key为null,value为传入的value值,next为获取的e对象。如果容量大于threshold,容量扩大2倍。
如果key不为null,这也是大多数的情况,重新看一下源码:

public V put(K key, V value) {        if (key == null)            return putForNullKey(value);        int hash = hash(key.hashCode());//---------------2---------------        int i = indexFor(hash, table.length);        for (Entry<K,V> e = table[i]; e != null; e = e.next) {//--------------3-----------            Object k;            if (e.hash == hash && ((k = e.key) == key || key.equals(k))) {                V oldValue = e.value;                e.value = value;                e.recordAccess(this);                return oldValue;            }        }//-------------------4------------------        modCount++;//----------------5----------        addEntry(hash, key, value, i);-------------6-----------        return null;    }


看源码中2处,首先会进行key.hashCode()操作,获取key的哈希值,hashCode()是Object类的一个方法,为本地方法,内部实现比较复杂,我们
会在后面作单独的关于Java中Native方法的分析中介绍。hash()的源码如下:

static int hash(int h) {        // This function ensures that hashCodes that differ only by        // constant multiples at each bit position have a bounded        // number of collisions (approximately 8 at default load factor).        h ^= (h >>> 20) ^ (h >>> 12);        return h ^ (h >>> 7) ^ (h >>> 4);    }

int i = indexFor(hash, table.length);的意思,相当于int i = hash % Entry[].length;得到i后,就是在Entry数组中的位置,上述代码5和6处是如果Entry数组中不存在新要增加的元素,则执行5,6处的代码,如果存在,即Hash冲突,则执行 3-4处的代码,此处HashMap中采用链地址法解决Hash冲突。具体方法可以解释为下面的这段文字:

上面我们提到过Entry类里面有一个next属性,作用是指向下一个Entry。如, 第一个键值对A进来,通过计算其key的hash得到的i=0,记做:Entry[0] = A。一会后又进来一个键值对B,通过计算其i也等于0,现在怎么办?HashMap会这样做:B.next = A,Entry[0] = B,如果又进来C,i也等于0,那么C.next = B,Entry[0] = C;这样我们发现i=0的地方其实存取了A,B,C三个键值对,他们通过next这个属性链接在一起,也就是说数组中存储的是最后插入的元素。

到这里为止,HashMap的大致实现,我们应该已经清楚了。当然HashMap里面也包含一些优化方面的实现,这里也说一下。比如:Entry[]的长度一定后,随着map里面数据的越来越长,这样同一个i的链就会很长,会不会影响性能?HashMap里面设置一个因素(也称为因子),随着map的size越来越大,Entry[]会以一定的规则加长长度。

2、get(Object key)操作
get(Object key)操作时根据键来获取值,如果了解了put操作,get操作容易理解,先来看看源码的实现:

public V get(Object key) {        if (key == null)            return getForNullKey();        int hash = hash(key.hashCode());        for (Entry<K,V> e = table[indexFor(hash, table.length)];             e != null;             e = e.next) {            Object k;            if (e.hash == hash && ((k = e.key) == key || key.equals(k)))//-------------------1----------------                return e.value;        }        return null;    }


意思就是:1、当key为null时,调用getForNullKey(),源码如下:

private V getForNullKey() {        for (Entry<K,V> e = table[0]; e != null; e = e.next) {            if (e.key == null)                return e.value;        }        return null;    }

2、当key不为null时,先根据hash函数得到hash值,在更具indexFor()得到i的值,循环遍历链表,如果有:key值等于已存在的key值,则返回其value。如上述get()代码1处判断。

总结下HashMap新增put和获取get操作:

//存储时:int hash = key.hashCode();int i = hash % Entry[].length;Entry[i] = value;//取值时:int hash = key.hashCode();int i = hash % Entry[].length;return Entry[i];

理解了就比较简单。

此处附一个简单的HashMap小算法应用:

package com.xtfggef.hashmap;import java.util.HashMap;import java.util.Map;import java.util.Set;/** * 打印在数组中出现n/2以上的元素 * 利用一个HashMap来存放数组元素及出现的次数 * @author erqing * */public class HashMapTest {public static void main(String[] args) {int [] a = {2,3,2,2,1,4,2,2,2,7,9,6,2,2,3,1,0};Map<Integer, Integer> map = new HashMap<Integer,Integer>();for(int i=0; i<a.length; i++){if(map.containsKey(a[i])){int tmp = map.get(a[i]);tmp+=1;map.put(a[i], tmp);}else{map.put(a[i], 1);}}Set<Integer> set = map.keySet();//------------1------------for (Integer s : set) {if(map.get(s)>=a.length/2){System.out.println(s);}}//--------------2---------------}}

此处注意两个地方,map.containsKey(),还有就是上述1-2处的代码。

理解了HashMap的上面的操作,其它的大多数方法都很容易理解了。搞清楚它的内部存储机制,一切OK!

二、HashTable的内部存储结构

HashTable和HashMap采用相同的存储机制,二者的实现基本一致,不同的是:

1、HashMap是非线程安全的,HashTable是线程安全的,内部的方法基本都是synchronized。

2、HashTable不允许有null值的存在。

在HashTable中调用put方法时,如果key为null,直接抛出NullPointerException。其它细微的差别还有,比如初始化Entry数组的大小等等,但基本思想和HashMap一样。

三、HashTable和ConcurrentHashMap的比较

如我开篇所说一样,ConcurrentHashMap是线程安全的HashMap的实现。同样是线程安全的类,它与HashTable在同步方面有什么不同呢?

之前我们说,synchronized关键字加锁的原理,其实是对对象加锁,不论你是在方法前加synchronized还是语句块前加,锁住的都是对象整体,但是ConcurrentHashMap的同步机制和这个不同,它不是加synchronized关键字,而是基于lock操作的,这样的目的是保证同步的时候,锁住的不是整个对象。事实上,ConcurrentHashMap可以满足concurrentLevel个线程并发无阻塞的操作集合对象。关于concurrentLevel稍后介绍。

1、构造方法

为了容易理解,我们先从构造函数说起。ConcurrentHashMap是基于一个叫Segment数组的,其实和Entry类似,如下:

public ConcurrentHashMap()  {    this(16, 0.75F, 16);  }


默认传入值16,调用下面的方法:

public ConcurrentHashMap(int paramInt1, float paramFloat, int paramInt2)  {    if ((paramFloat <= 0F) || (paramInt1 < 0) || (paramInt2 <= 0))      throw new IllegalArgumentException();    if (paramInt2 > 65536) {      paramInt2 = 65536;    }    int i = 0;    int j = 1;    while (j < paramInt2) {      ++i;      j <<= 1;    }    this.segmentShift = (32 - i);    this.segmentMask = (j - 1);    this.segments = Segment.newArray(j);    if (paramInt1 > 1073741824)      paramInt1 = 1073741824;    int k = paramInt1 / j;    if (k * j < paramInt1)      ++k;    int l = 1;    while (l < k)      l <<= 1;    for (int i1 = 0; i1 < this.segments.length; ++i1)      this.segments[i1] = new Segment(l, paramFloat);  }


你会发现比HashMap的构造函数多一个参数,paramInt1就是我们之前谈过的initialCapacity,就是数组的初始化大小,paramfloat为loadFactor(装载因子),而paramInt2则是我们所要说的concurrentLevel,这三个值分别被初始化为16,0.75,16,经过:

while (j < paramInt2) {      ++i;      j <<= 1;    }


后,j就是我们最终要开辟的数组的size值,当paramInt1为16时,计算出来的size值就是16.通过:

this.segments = Segment.newArray(j)后,我们看出了,最终稿创建的Segment数组的大小为16.最终创建Segment对象时:

this.segments[i1] = new Segment(cap, paramFloat);

需要cap值,而cap值来源于:

  int k = paramInt1 / j;    if (k * j < paramInt1)      ++k;    int cap = 1;    while (cap < k)      cap <<= 1;

组后创建大小为cap的数组。最后根据数组的大小及paramFloat的值算出了threshold的值:

this.threshold = (int)(paramArrayOfHashEntry.length * this.loadFactor)。

2、put操作

public V put(K paramK, V paramV)  {    if (paramV == null)      throw new NullPointerException();    int i = hash(paramK.hashCode());    return segmentFor(i).put(paramK, i, paramV, false);  }


与HashMap不同的是,如果key为null,直接抛出NullPointer异常,之后,同样先计算hashCode的值,再计算hash值,不过此处hash函数和HashMap中的不一样:

private static int hash(int paramInt)  {    paramInt += (paramInt << 15 ^ 0xFFFFCD7D);    paramInt ^= paramInt >>> 10;    paramInt += (paramInt << 3);    paramInt ^= paramInt >>> 6;    paramInt += (paramInt << 2) + (paramInt << 14);    return (paramInt ^ paramInt >>> 16);  }


 

final Segment<K, V> segmentFor(int paramInt)  {    return this.segments[(paramInt >>> this.segmentShift & this.segmentMask)];  }


根据上述代码找到Segment对象后,调用put来操作:

    V put(K paramK, int paramInt, V paramV, boolean paramBoolean)    {      lock();      try {        Object localObject1;        Object localObject2;        int i = this.count;        if (i++ > this.threshold)          rehash();        ConcurrentHashMap.HashEntry[] arrayOfHashEntry = this.table;        int j = paramInt & arrayOfHashEntry.length - 1;        ConcurrentHashMap.HashEntry localHashEntry1 = arrayOfHashEntry[j];        ConcurrentHashMap.HashEntry localHashEntry2 = localHashEntry1;        while ((localHashEntry2 != null) && (((localHashEntry2.hash != paramInt) || (!(paramK.equals(localHashEntry2.key)))))) {          localHashEntry2 = localHashEntry2.next;        }        if (localHashEntry2 != null) {          localObject1 = localHashEntry2.value;          if (!(paramBoolean))            localHashEntry2.value = paramV;        }        else {          localObject1 = null;          this.modCount += 1;          arrayOfHashEntry[j] = new ConcurrentHashMap.HashEntry(paramK, paramInt, localHashEntry1, paramV);          this.count = i;        }        return localObject1;      } finally {        unlock();      }    }


先调用lock(),lock是ReentrantLock类的一个方法,用当前存储的个数+1来和threshold比较,如果大于threshold,则进行rehash,将当前的容量扩大2倍,重新进行hash。之后对hash的值和数组大小-1进行按位于操作后,得到当前的key需要放入的位置,从这儿开始,和HashMap一样。

从上述的分析看出,ConcurrentHashMap基于concurrentLevel划分出了多个Segment来对key-value进行存储,从而避免每次锁定整个数组,在默认的情况下,允许16个线程并发无阻塞的操作集合对象,尽可能地减少并发时的阻塞现象。

在多线程的环境中,相对于HashMap,ConcurrentHashMap会带来很大的性能提升!

欢迎读者批评指正,有任何建议请联系:

EGG:xtfggef@gmail.com      http://weibo.com/xtfggef

四、HashMap常见问题分析

此处我觉得网友huxb23@126的一篇文章说的很好,import java.util.HashMap;public class TestLock {private HashMap map = new HashMap();public TestLock() {Thread t1 = new Thread() {public void run() {for (int i = 0; i < 50000; i++) {map.put(new Integer(i), i);}System.out.println("t1 over");}};Thread t2 = new Thread() {public void run() {for (int i = 0; i < 50000; i++) {map.put(new Integer(i), i);}System.out.println("t2 over");}};t1.start();t2.start();}public static void main(String[] args) {new TestLock();}}


就是启了两个线程,不断的往一个非线程安全的HashMap中put内容,put的内容很简单,key和value都是从0自增的整数(这个put的内容做的并不好,以致于后来干扰了我分析问题的思路)。对HashMap做并发写操作,我原以为只不过会产生脏数据的情况,但反复运行这个程序,会出现线程t1、t2被hang住的情况,多数情况下是一个线程被hang住另一个成功结束,偶尔会两个线程都被hang住。说到这里,你如果觉得不好好学习ConcurrentHashMap而在这瞎折腾就手下留情跳过吧。
好吧,分析下HashMap的put函数源码看看问题出在哪,这里就罗列出相关代码(jdk1.6):

  public V put(K paramK, V paramV)  {    if (paramK == null)      return putForNullKey(paramV);    int i = hash(paramK.hashCode());    int j = indexFor(i, this.table.length);    for (Entry localEntry = this.table[j]; localEntry != null; localEntry = localEntry.next)    {      if (localEntry.hash == i) { java.lang.Object localObject1;        if (((localObject1 = localEntry.key) == paramK) || (paramK.equals(localObject1))) {          java.lang.Object localObject2 = localEntry.value;          localEntry.value = paramV;          localEntry.recordAccess(this);          return localObject2;        }      }    }    this.modCount += 1;    addEntry(i, paramK, paramV, j);    return null;  }  private V putForNullKey(V paramV)  {    for (Entry localEntry = this.table[0]; localEntry != null; localEntry = localEntry.next)      if (localEntry.key == null) {        java.lang.Object localObject = localEntry.value;        localEntry.value = paramV;        localEntry.recordAccess(this);        return localObject;      }    this.modCount += 1;    addEntry(0, null, paramV, 0);    return null;  }

 

通过jconsole(或者thread dump),可以看到线程停在了transfer方法的while循环处。这个transfer方法的作用是,当Map中元素数超过阈值需要resize时,它负责把原Map中的元素映射到新Map中。我修改了HashMap,加上了@标记2和@标记3的代码片断,以打印出死循环时的状态,结果死循环线程总是出现类似这样的输出:“Thread-1,e==next:false,e==next.next:true,e:108928=108928,next:108928=108928,eq:true”。
这个输出表明:
1)这个Entry链中的两个Entry之间的关系是:e=e.next.next,造成死循环。
2)e.equals(e.next),但e!=e.next。因为测试例子中两个线程put的内容一样,并发时可能同一个key被保存了多个value,这种错误是在addEntry函数产生的,但这和线程死循环没有关系。

接下来就分析transfer中那个while循环了。先所说这个循环正常的功能:src[j]保存的是映射成同一个hash值的多个Entry的链表,这个src[j]可能为null,可能只有一个Entry,也可能由多个Entry链接起来。假设是多个Entry,原来的链是(src[j]=a)->b(也就是src[j]=a,a.next=b,b.next=null),经过while处理后得到了(newTable[i]=b)->a。也就是说,把链表的next关系反向了。

再看看这个while中可能在多线程情况下引起问题的语句。针对两个线程t1和t2,这里它们可能的产生问题的执行序列做些个人分析:

1)假设同一个Entry列表[e->f->...],t1先到,t2后到并都走到while中。t1执行“e.next = newTable[i];newTable[i] = e;”这使得e.next=null(初始的newTable[i]为null),newTable[i]指向了e。这时t2执行了“e.next = newTable[i];newTable[i] = e;”,这使得e.next=e,e死循环了。因为循环开始处的“final Entry next = e.next;”,尽管e自己死循环了,在最后的“e = next;”后,两个线程都会跳过e继续执行下去。

2)在while中逐个遍历Entry链表中的Entry而把next关系反向时,newTable[i]成为了被交换的引用,可疑的语句在于“e.next = newTable[i];”。假设链表e->f->g被t1处理成e<-f<-g,newTable[i]指向了g,这时t2进来了,它一执行“e.next = newTable[i];”就使得e->g,造成了死循环。所以,理论上来说,死循环的Entry个数可能很多。尽管产生了死循环,但是t1执行到了死循环的右边,所以是会继续执行下去的,而t2如果执行“final Entry next = e.next;”的next为null,则也会继续执行下去,否则就进入了死循环。

3)似乎情况会更复杂,因为即便线程跳出了死循环,它下一次做resize进入transfer时,有可能因为之前的死循环Entry链表而被hang住(似乎是一定会被hang住)。也有可能,在put检查Entry链表时(@标记1),因为Entry链表的死循环而被hang住。也似乎有可能,活着的线程和死循环的线程同时执行在while里后,两个线程都能活着出去。所以,可能两个线程平安退出,可能一个线程hang在transfer中,可能两个线程都被hang住而又不一定在一个地方。

4)我反复的测试,出现一个线程被hang住的情况最多,都是e=e.next.next造成的,这主要就是例子put两份增量数据造成的。我如果去掉@标记3的输出,有时也能复现两个线程都被hang住的情况,但加上后就很难复现出来。我又把put的数据改了下,比如让两个线程put范围不同的数据,就能复现出e=e.next,两个线程都被hang住的情况。

上面罗哩罗嗦了很多,一开始我简单的分析后觉得似乎明白了怎么回事,可现在仔细琢磨后似乎又不明白了许多。有一个细节是,每次死循环的key的大小也是有据可循的,我就不打哈了。感觉,如果样本多些,可能出现问题的原因点会很多,也会更复杂,我姑且不再蛋疼下去。至于有人提到ConcurrentHashMap也有这个问题,我觉得不大可能,因为它的put操作是加锁的,如果有这个问题就不叫线程安全的Map了。

持续更新中,欢迎大家提供更加值得分析的问题,我们共同努力,不断完善!

本章,(完)


 

热点排行