首页 诗词 字典 板报 句子 名言 友答 励志 学校 网站地图
当前位置: 首页 > 教程频道 > 网站开发 > JavaScript >

JavaScript 中 的等号(==)/不等号(!=) 跟全等号(===)/非全等号(!==) 的用法

2012-11-23 
JavaScript 中 的等号()/不等号(!) 和全等号()/非全等号(!) 的用法之前使用JavaScript的时候,时不

JavaScript 中 的等号(==)/不等号(!=) 和全等号(===)/非全等号(!==) 的用法

之前使用JavaScript的时候,时不时的会遇到使用 == 和 === 这两个符号来判断两个变量是否相等。但是对于这两个符号的差别一直没有去调查。今天又遇到了 === 这个符号,所以决定去查一下,究竟这两者有什么区别。

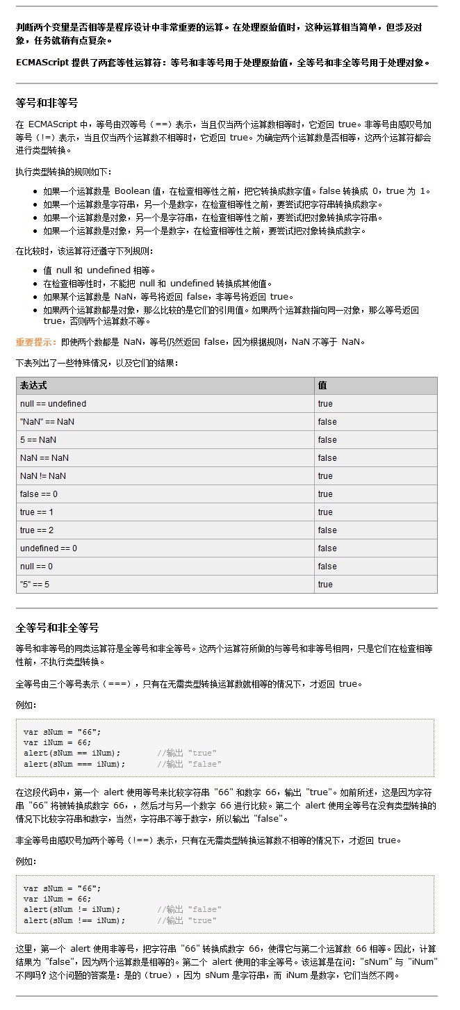
JS帮助文档我一直用的是W3School版本的,所以,直接去找了一下相关说明,还挺详细的。见下图。

JavaScript 中 的等号(==)/不等号(!=) 跟全等号(===)/非全等号(!==) 的用法

关于对象的比较,我写了一个实例,如下图:

JavaScript 中 的等号(==)/不等号(!=) 跟全等号(===)/非全等号(!==) 的用法

热点排行