Portal 学习- 分析Jetspeed2 (3)
Servlet的doGet之后,所有的处理都委托给了JetSpeedEngine对象。
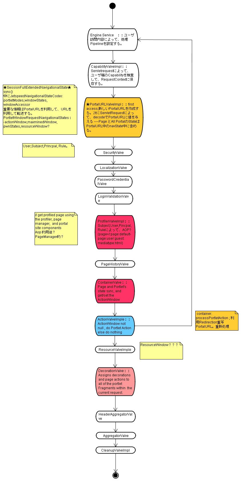
我们看看他是如何进行处理的。在文章http://www.iteye.com/topic/162459中我们已经说到,Portal必须实现很多特定的功能。看看代码,原来他们jakarta的人想法都差不多呀:) Jetspeed2使用了和Tomcat一样的Pipeline+Valve的方式进行功能的分解和实现。关于Tomcat的Pipelien和Valve可以参考我很早以前写的文章[url][/url]。
Jetspeed2使用的Valve在assembly\pipelines.xml中定义。
在第一次访问中使用的是jetspeed-pipeline。具体的Valve和具体功能参考下图。然后我们再一个一个Valve进行分析。