spring 1.1.3 JDBC编程式事务管理探析(1)
spring 1.1.3 JDBC编程式事务管理探析(一)二、事务开始getTransactiongetTransaction完成的任务有:从DataSo
spring 1.1.3 JDBC编程式事务管理探析(一)
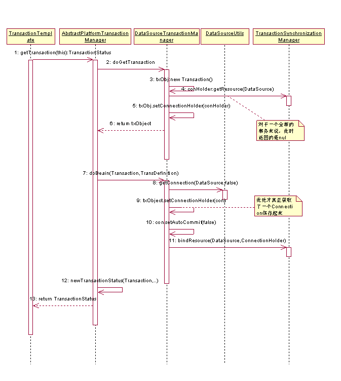
二、事务开始getTransaction

getTransaction完成的任务有:
从DataSource获取新的连接将连接的autoCommit属性设置为false。TransactionSynchronizationManager将(dataSource,连接)名值对作为线程变量保存起来。Transaction对象也保存了连接的句柄
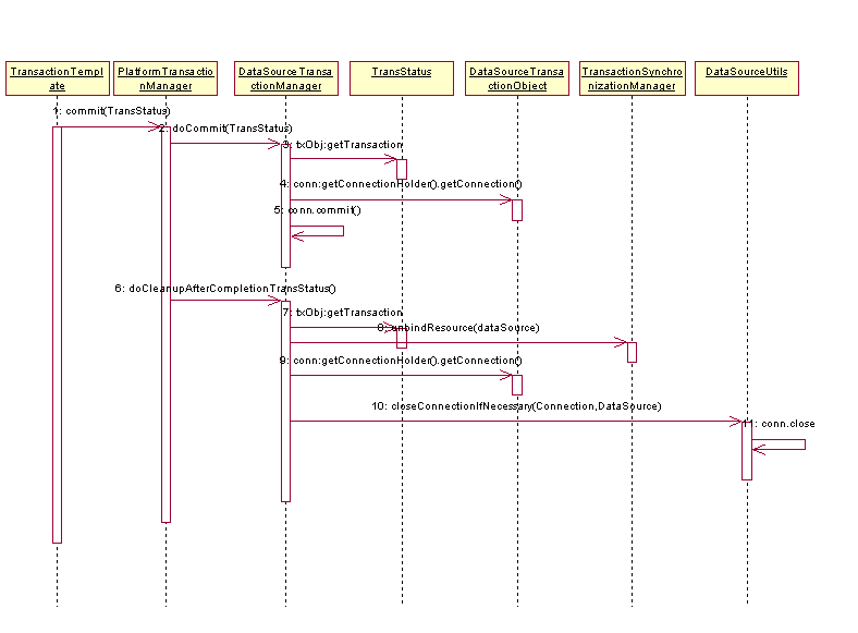
三、提交事务commit

提交事务:
调用了连接的commit方法将(DataSource,连接)名值对从本地线程变量中删除归还(关闭)连接
四、总结
spring jdbc的事务管理的做法与我们通常用的一致.帮我们完成了下列步骤中的1,2,4,5步。
先创建连接再设置连接的自动提交属性为false执行SQL语句提交事务关闭连接。