首页 诗词 字典 板报 句子 名言 友答 励志 学校 网站地图
当前位置: 首页 > 教程频道 > 开发语言 > 编程 >

XMemcached的类图跟序列图[转]

2012-11-12 
XMemcached的类图和序列图[转]XMemcached的结构方面的文档比较少,可能对有兴趣了解它的基本结构,或者想读

XMemcached的类图和序列图[转]

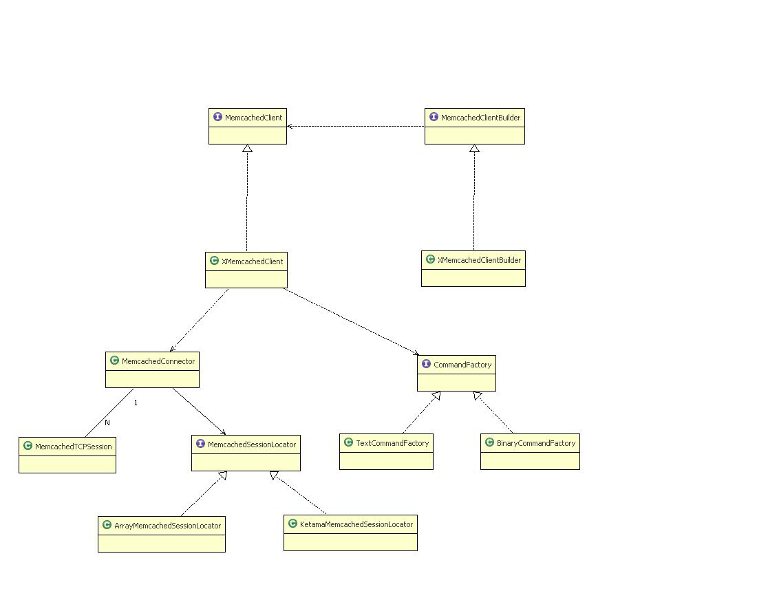
XMemcached的结构方面的文档比较少,可能对有兴趣了解它的基本结构,或者想读源码的朋友入手比较困难。画了两张UML图,一张是主要的类图,描述了主要的类和接口之间的关系和结构。一张是序列图,一次典型的get操作需要经过什么步骤。

  首先看类图,没有什么需要特别说明的。

XMemcached的类图跟序列图[转]

  图片看不清楚?请点击这里查看原图(大图)。

  再看一下get操作的序列图,需要注意的是等待响应的过程是异步的。

XMemcached的类图跟序列图[转]

  图片看不清楚?请点击这里查看原图(大图)。

热点排行