首页 诗词 字典 板报 句子 名言 友答 励志 学校 网站地图
当前位置: 首页 > 教程频道 > 网站开发 > Web前端 >

1图胜千言——软件开发中的形象思维与图的运用

2012-11-01 
一图胜千言——软件开发中的形象思维与图的运用关键字: 图像 表达 形象思维 沟通 这幅图主要采用层次,立体的

一图胜千言——软件开发中的形象思维与图的运用

关键字: 图像 表达 形象思维 沟通

这幅图主要采用层次,立体的方式来表达。

?

1图胜千言——软件开发中的形象思维与图的运用

?

?

2) 功能模型图

????? 目的:描述软件系统的功能。

????? 表达:一般以树形展开。

????? 重点:重点是层次关系。

????? 用处:解决方案和需求描述中。

?

1图胜千言——软件开发中的形象思维与图的运用

?

3)系统用例图

???? 目的:表达系统的参与者如何与系统进行交互,高层次。

???? 表达:一般用用例框图,框图内可以是用例包或用例,角色可以继承,但不应太多,影响图的可读性。

???? 重点:系统与干系人的交互,不一定所有功能都列在上面。

???? 用处:一般用在解决方案和需求描述中。

1图胜千言——软件开发中的形象思维与图的运用

?

4)架构图

???? 目的:表达技术元素之间的关系,一般用在解决方案的技术架构中,也是比较高层的。

???? 表达:方式很多,一般是层次模型。

???? 重点:强调主要技术元素及其关系,突出使用的技术。

???? 用处:解决方案,技术讲座,技术交流,技术培训。

?

?

???? 1图胜千言——软件开发中的形象思维与图的运用

?

1图胜千言——软件开发中的形象思维与图的运用

这是我以前在公司设想的企业应用平台的架构图,主要是概念性的。

?

5)坐标图(这个名字是自己杜撰的)

???? 目的:用于描述一个元素随另一个元素变化的图。

???? 表达:一般是两维的,表达方式为图表或坐标系。

???? 重点:重点表达渐进关系。

???? 用处:一般用于技术演讲,解决方案。

?

1图胜千言——软件开发中的形象思维与图的运用

表示随时功能随多个迭代周期增加

?

1图胜千言——软件开发中的形象思维与图的运用

表示随着阶段的进化,技术手段的变化。

?

?

6)UML包逻辑关系图

????? 目的:表达开发设计阶段,高层的逻辑关系。

????? 表达:排布要美观,线不要较差,散乱。

????? 重点:简单,强调主要依赖关系,不重要的可以不画。

????? 用处:设计文档,技术演讲和交流。

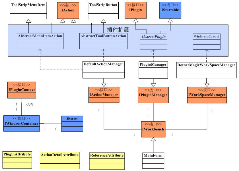
1图胜千言——软件开发中的形象思维与图的运用

?

?

7)领域模型图,这个图是我认为最重要的,也是最有用的图。

???? 目的:表达领域概念和概念之间的关系,和类图类似,但要高一个层次。

???? 表达:UML元素来表达,注意和类图相比,这里一般不会有方法,概念一般用自然语言描述。表达要简洁。

???? 重点:强调对领域的抽象。

???? 用处:用于团队内部维持对业务领域的一致的理解,还可以和客户交流。

1图胜千言——软件开发中的形象思维与图的运用

?

这是我整理的关于权限的领域模型。

?

1图胜千言——软件开发中的形象思维与图的运用

?

稍微有点复杂,关于集装箱管理的。

?

8)UML类图

???? 目的:用于描述设计时,类的关系。

???? 表达:可以将类分组,提高可理解性。

???? 用处:团队内部交流,高级程序员给初级程序员指导和设计时。

???? 重点:强调类之间的关系,带上主要方法和属性。

1图胜千言——软件开发中的形象思维与图的运用

?

9)泳道图(UML活动图)

???? 目的:用于表达业务流程,比流程图更清晰。

???? 表达:泳道之间最好用颜色标识,如果复杂,可以把相近操作用区域标识。

???? 重点:表达流程的清晰性,可读性。

???? 用处:描述业务流程,可用于需求,解决方案等。

?

1图胜千言——软件开发中的形象思维与图的运用

?

10)UML序列图(时序图)

??????? 目的:描述步骤比较多的设计。

??????? 表达:步骤尽量少,多了可以考虑拆分。

??????? 用处:详细设计。

??????? 评注:以前觉得这个图挺好,现在感觉太复杂,一般用不到。

?

1图胜千言——软件开发中的形象思维与图的运用

?

?

??????? 这是一个伪单点登录的步骤。

?

1图胜千言——软件开发中的形象思维与图的运用

?

这个是有点像协作图,但比协作图生动,很多地方都在用这种方式。序列图和协作图是等价的。


11)UML部署图

????? 目的:描述部署架构

????? 用处:系统架构文档等。

1图胜千言——软件开发中的形象思维与图的运用 ????

?

12)状态图

???? 目的:描述单个对象生命周期的变化情况。

???? 用处:对象状态很多,变换复杂的情况。

?

1图胜千言——软件开发中的形象思维与图的运用


13)脑图,以前同事推荐的,越用越顺手,整理思想太好了,我每次写文章都用它。

????? 目的:整理零散的思想,形成条理。

????? 用处:写文章,团队头脑风暴,个人也能风暴。

?

1图胜千言——软件开发中的形象思维与图的运用

?

?

14)鱼骨图,主要用于根本原因分析的。

?

1图胜千言——软件开发中的形象思维与图的运用

?

????? 其实还有很多图,比如tuti博客介绍的的影响分析图 ,也挺有意思的。

?

?

下面说说画图工具:

a) Visio. 我用的最多的就是它了,几乎图都是它画的,用起来简单方便,画UML图,比一般的专业UML画图的都好看(以前主要是跟Rose比)。也看到过很多漂亮的UML图,不知道用什么画的,大家知道的,分享一下啊。

?

b) MindManager和MindMapper。主要用于画思维脑图的。

?

c) 另外以前用Together逆向生成很多uml图,也挺好看的。

?

d) 联想的best4c在线绘图工具 也不错,有空可以试一试。

?

e)前面那些工具都有,你也不一定画出比较好看而且表达简单明了的图。最强大的工具出场了,那就是google图像搜索,你可以输入“架构”,“struts2”,"osgi"等等关键字,一幅幅漂亮的图就出现在你的面前,让你灵感倍增啊。我平时做技术讲座,很多图都是这里搜的。

?

有些图可能看不太清楚,可以到我的相册里看,那里图更多更全。

?

希望和大家一起交流用图思考和沟通的经验。

?

热点排行