首页 诗词 字典 板报 句子 名言 友答 励志 学校 网站地图
当前位置: 首页 > 教程频道 > 开发语言 > 编程 >

Taglib札记

2012-10-30 
Taglib笔记一、概要:1、JSP标签技术始于JSP1.12、作用:代码复用;JSP页面简洁3、四个步骤:??? A、创建实现标签功

Taglib笔记

一、概要:
1、JSP标签技术始于JSP1.1
2、作用:代码复用;JSP页面简洁
3、四个步骤:
??? A、创建实现标签功能的JAVA类(Bean或Servlet)
??? B、创建标签库的描述文件
??? C、web.xml中添加标签库说明
??? D、JSP页面中添加标签库说明,及使用标签
4、标签可以访问的数据范围类型:application;session;request;page.

?

jspTag 的API位于javax.servlet.jsp.tagext这个包中,下图是其中的主要的接口和类的框架图:

Taglib札记

所有的标签类都要实现JSPTag接口,但该接口只是一个标识接口,其中不包含任何静态常量和方法声明。
接口Tag和SimpleTag都继承该接口。

打开 javax.servlet.jsp.JSPTag 接口的源码:

package javax.servlet.jsp.tagext;public interface JspTag {} //空接口

打开javax.servlet.jsp.Tag接口,源码:

/** 源码:javax.servlet.jsp.tag接口***/ package javax.servlet.jsp.tagext;import javax.servlet.jsp.*;public interface Tag extends JspTag {    //静态的状态常量,此接口定义了4个,用于指示标签体的流程        public final static int SKIP_BODY = 0;  //作为doStartTag()返回值,表示忽略标签体,不执行     public final static int EVAL_BODY_INCLUDE = 1;  //作为doStartTag()的返回值,表示正常的执行标签体中的内容    public final static int SKIP_PAGE = 5;  //作为doEndTag()的返回值,表示跳过页面中标签后剩下的jsp程序代码    public final static int EVAL_PAGE = 6;  //作为doEndTag()的返回值,表示继续执行页面中标签后的jsp程序代码            //接口定义的方法    void setPageContext(PageContext pc);  //jsp容器调用,向当前的标签出离对象传递当前的PageContext对象        void setParent(Tag t);  //向当前的对象传递父标签的标签对象        Tag getParent();  //当标签嵌套时,可以获取父标签            int doStartTag() throws JspException;    //当jsp容器遇到自定义标签的起始标志,执行该方法,通过返回值来确定执行流程    int doEndTag() throws JspException;    // 当jsp容器遇到自定义标签的结束标志,执行该方法,通过返回值来确定后续流程    void release();}

?

标签对象由jsp容器来负责创建,当在执行jsp文件时,遇见自定义标签,在缓存中查找该tag 对象,如果没有则创建一个Tag对象放到缓存中,以便重用。
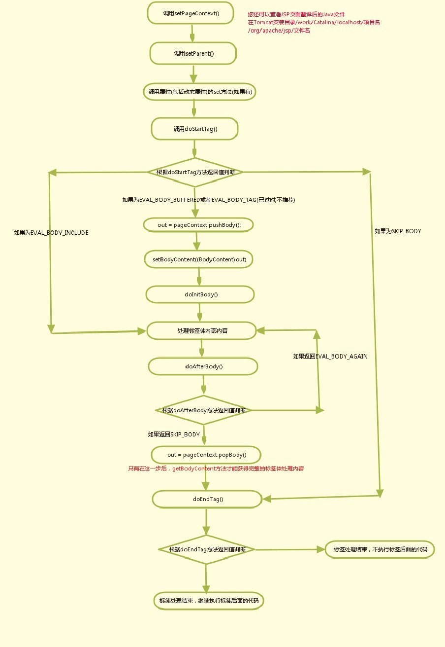
当容器得到Tag对象后,按照如下图中的流程来执行,该标签类对象的具体生命周期如下:

1.jsp容器调用对象的setPageContext()方法设置标签页面的上下文,setParent()来设置标签的父标签
2.jsp容器调用tag对象的其他的setXXX方法来设置tag对象的属性,setXXX()方法是标签支持属性所需的唯一的方法
3.JSP容器调用doStartTag()方法,如果返回SKIP_BODY,则忽略了该标签。如果返回EVAL_BODY_INCLUDE,则执行标签体的内容
4.JSP容器调用doEndTag()方法,如果返回SKIP_PAGE,则此标签后所有的jsp页面代码都不再执行,如果返回EVAL_PAGE,则继续执行标签后的代码

?

?

IterationTag接口

IterationTag接口继承Tag接口,其仅定义了一个doAfterBody方法,一个EVAL_BODY_AGAIN常量

IterationTag接口源码:

package javax.servlet.jsp.tagext;import javax.servlet.jsp.JspException;public abstract interface IterationTag extends Tag {public static final int EVAL_BODY_AGAIN = 2;public abstract int doAfterBody() throws JspException;}

doAfterTag方法,在执行完标签体内的代码时发生,如果返回Iteration.EVAL_BODY_AGAIN,则将再次执行标签体内的代码

要注意的是,必须有条件让doAfterTag返回Tag.SKIP_BODY,不能就会陷入死循环。

如果返回Tag.SKIP_BODY,将不再执行标签体代码,接着执行doEndTag方法。

?

TagSupport类

TagSupport类实现了IterationTag接口中的pageContext和parent的get和set方法以及其他一些功能。

?

BodyTagSupport类

BodyTagSupport类替我们实现了BodyTag接口,并提供getBodyContent方法

Taglib札记

?

?

?

DynamicAttributes接口

这个接口提供一个setDynamicAttribute方法,实现这个方法的标签类就可以使用动态属性,所谓动态属性就是属性名和对应的属性值都是不固定的。

package javax.servlet.jsp.tagext;import javax.servlet.jsp.JspException;public abstract interface DynamicAttributes {public abstract void setDynamicAttribute(String paramString1, String paramString2, Object paramObject) throws JspException;}
?

下面是个demo,继承TagSupport类,实现DynamicAttributes接口。

import java.io.IOException;import java.util.HashMap;import java.util.Map;import java.util.Map.Entry;import javax.servlet.jsp.JspException;import javax.servlet.jsp.tagext.DynamicAttributes;import javax.servlet.jsp.tagext.Tag;import javax.servlet.jsp.tagext.TagSupport;public class TagLibDemo extends TagSupport implements DynamicAttributes {/** *  */private static final long serialVersionUID = -1570836057539895855L;private final Map<String, String> map = new HashMap<String, String>();@Overridepublic void setDynamicAttribute(String uri, String localName, Object value) throws JspException {map.put(localName, value.toString());// 使用Map集合保持所有的动态属性对}@Overridepublic int doStartTag() throws JspException {System.out.println("TagLibDemo.....doStartTag()");return Tag.EVAL_BODY_INCLUDE;}@Overridepublic int doEndTag() throws JspException {System.out.println("TagLibDemo.....doEndTag()");StringBuffer buffer = new StringBuffer();for (Entry<String, String> entry : map.entrySet()) {buffer.append(entry.getKey());buffer.append(':');buffer.append(entry.getValue());buffer.append("<br />");}try {this.pageContext.getOut().print(buffer.toString());} catch (IOException e) {e.printStackTrace();}return Tag.EVAL_PAGE;}@Overridepublic int doAfterBody() throws JspException {System.out.println("TagLibDemo.....doAfterBody()");return Tag.SKIP_BODY;}@Overridepublic void release() {System.out.println("TagLibDemo.............release");}}

在前台的JSP页面:

<taglib:TaglibDemo 姓名="张饰轩" 性别="男" 年龄="101"></taglib:TaglibDemo>

热点排行