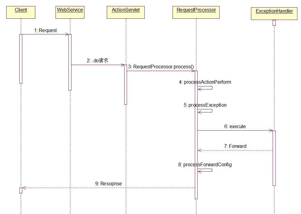
struts异常处理简单流程
当Web容器收到客户端的请求时,便会根据Web。xml文件中的相关配置信息找到相应的处理
servlet。一般情况下struts框架会截获所有的 。do 请求并有ActionServlet统一处理。
现在我想看看struts在处理请求的过程中发生异常时他是怎么处理的!首先,可以看看我大概花的
一个时序图:
1、2就不细说了struts拦截到客户端的do请求并由ActionServlet统一做处理!
3、ActionServlet中 doGet、doPost方法都在调用自身的process方法,process中对请求做简单处理
后又交由RequestProcessor对象中的Process方法处理。代码: