JAVA事务二
事务简介
一般情况下,J2EE应用服务器支持JDBC事务、JTA(Java Transaction API)事务(一般由容器来进行管理)。通常,最好不要在程序中同时使用上述三种事务类型,比如在JTA事务中嵌套JDBC事务。第二方面,事务要在尽可能短的时间内完成,不要在不同方法中实现事务的使用(事务的嵌套要求更加良好的设计)。
JDBC事务 在JDBC中怎样将多个SQL语句组合成一个事务呢?在JDBC中,打开一个连接对象Connection时,缺省是auto-commit模式,每个SQL语句都被当作一个事务,即每次执行一个语句,都会自动的得到事务确认。为了能将多个SQL语句组合成一个事务,要将auto-commit模式屏蔽掉。在auto-commit模式屏蔽掉之后,如果不调用commit()方法,SQL语句不会得到事务确认。在最近一次commit()方法调用之后的所有SQL会在方法commit()调用时得到确认。例如下面的代码:
/**
* 测试Jboss中的JDBC事务
* <p>@author javer QQ:84831612</p>
* @date 2005
*/
jjava.sql.Connection conn = null;
try{
javax.sql.DataSource ds = (javax.sql.DataSource) context.lookup("java:/OracleDS");
conn = ds.getConnection();
conn.setAutoCommit(false);
java.sql.Statement statement = conn.createStatement();
/**
*
* 数据库操作
*
*/
conn.commit();
} catch (Exception e) {
if(conn!=null)
try{conn.rollback();}catch(Exception e1){out.println("catch:事务回滚失败!<br />");}
out.println("catch:" + e.getClass() + ";" + e.getMessage()+"<br />");
}finally{
if(conn!=null)
try{conn.close();}catch(Exception e1){out.println("finally:关闭数据库连接失败!<br />");}
}
毕竟JDBC事务大多数程序员可能经常使用,而且比较相对简单,就不作过多的描述了
Java 事务 API(JTA) 及其同门兄弟 Java 事务服务(Java Transaction Service JTS)为 J2EE 平台提供了分布式事务服务。一个分布式的事务涉及一个事务管理器和一个或者多个资源管理器。一个资源管理器是任何类型的持久性的数据存储。事务管理器负责协调所有事务参与者之间的通信。
与本地事务相比,XA 协议的系统开销相当大,因而应当慎重考虑是否确实需要分布式事务。只有支持 XA 协议的资源才能参与分布式事务。如果事务须登记一个以上的资源,则需要实现和配置所涉及的资源(适配器、JMS 或 JDBC 连接池)以支持 XA。
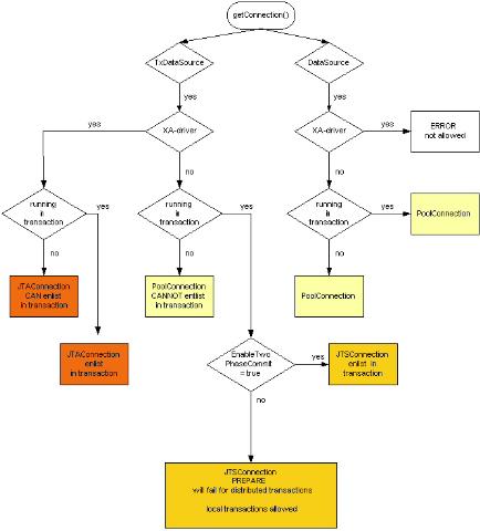
WEB服务器(比如:WebLogic Server)将根据以下条件返回不同种类的包装器:
1、所使用的 JDBC 驱动程序类是否支持 XA
2、是从 DataSource 还是从 TxDataSource 获得连接
3、调用 getConnection() 时是否在事务内运行
4、是否通过 RMI 从远程获得连接
决定返回哪种包装器的算法的工作方式如下:
/**
* 测试Jboss中的JTA事务
* <p>@author javer QQ:84831612</p>
* @date 2005
*/
javax.transaction.UserTransaction tx = null;
java.sql.Connection conn = null;
try{
tx = (javax.transaction.UserTransaction) context.lookup("java:comp/UserTransaction");? //取得JTA事务,本例中是由Jboss容器管理
javax.sql.DataSource ds = (javax.sql.DataSource) context.lookup("java:/XAOracleDS");? //取得数据库连接池,必须有支持XA的数据库、驱动程序
tx.begin();
conn = ds.getConnection();
//conn.setAutoCommit(false);
java.sql.Statement statement = conn.createStatement();
String sql = "insert into testtable (cell1,cell2,cell3,cell4) values('"+System.currentTimeMillis()+"','','','')";
int insert = statement.executeUpdate(sql);
//conn.commit();? //JTA事务中不要嵌套JDBC事务啦!!!重要,切记,否则会抛出异常!!!
out.println("插入了" + insert + "行记录!<br />");
if(true)throw new Exception("故意抛出的异常!");
int num = statement.executeUpdate("delete testtable");
out.println("删除了" + num + "行记录!<br />");
tx.commit();
} catch (Exception e) {
if(tx!=null)
try{tx.rollback();}catch(Exception e1){out.println("catch:事务回滚失败!<br />");}
out.println("catch:" + e.getClass() + ";" + e.getMessage()+"<br />");
}finally{
if(conn!=null)
try{conn.close();}catch(Exception e1){out.println("finally:关闭数据库连接失败!<br />");}
}