创新工场--由图的邻接表求【深度&广度】遍历
图的深度1、深度优先遍历
深度优先类似于栈里面的入栈和出栈操作。同时类似于树的先根遍历。
下面我们直接上例子:

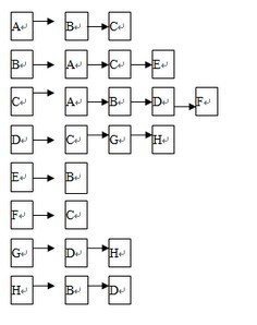
大家看下这个,左边是该图的邻接表的表示方法。
从V0开始的话,深度优先的遍历结果为:
V0->V4->V6->V7->V3->V1->V2->V5
观看动画演示哦亲
类似于队列,先进先出。类似于树的层序遍历。

从V0开始广度遍历的结果为:
V0->V4->V3->V1->V6->V2->V7->V5
打开演示哦亲

上图更正下:最后一行的H的指向为D和G
深度优先遍历结果为:
A_>B->C->D->G->H->F->E
广度优先遍历:
ABCEDFGH