《机房收费系统》小结
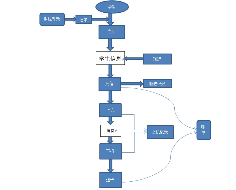
《机房收费系统》以学生上机展开,其业务流程上大致可归纳如下:

此系统是继学生信息管理系统之后的第二个系统,给出界面,给出各部分功能,要求数据库自己建立,功能基本实现。完成这个系统,感觉自己还是收获了很多,但疑惑似乎也更多了,其中的部分功能自己也感觉亟待完善,比如关于登陆系统退出系统时的相应记录写入;结账部分中功能能否更加完善。 当这个系统自认为完成的时候才是真正地学习才刚刚开始,相信随着我们学习的不断深入,解决的办法会相应的增多,带来的疑问也会相应增多。
首先看此系统的用户为什么被分为三个不同等级:一般用户、操作员和管理员。
从业务上来看:一般用户具有控制学生上下机,查询学生基本信息,如余额、上机记录、充值记录等基础性功能;相对而言,操作员则拥有较高权利,可以为学生执行或者查询注册、注销上机用卡,卡号充值。同时具有学生基本信息的维护,学生每次上机的记录情况以及查询操作员工作记录的查询功能;最高等级的管理员则拥有基本数据的设定以及对系统用户的管理,更包括管理整个机房的营销情况。用户等级设计中,低级用户不具有高级用户的特定业务功能,而高级用户拥有低级用户的所有功能。
与“学生管理系统”共同来看:
1、两个系统都有查询功能,只是“机房收费系统”复杂了一点,用到了组合查询的内容,但相信经过我们的思考,此处不会存在太大的问题!在此推荐同学的一篇博客http://blog.csdn.net/wangyongxia921/article/details/7985557
2、涉及到添加信息中内容控制基本一致,其中包括对一些输入内容格式以及输入字符长度的限制,于此对应查询时也当对这些内容进行验证。
3、对用户信息的管理,其中添加用户、修改密码内容基本一致,机房收费系统中对用户的管理进行了一些细化,分出了用户之间的等级。
4、《机房收费系统》的功能更加细化,包括各个用户的上机记录,同学的上机记录,以及上下机各个状态的分析等,都在一定程度上让我们感觉复杂了一些,但万变不离其宗,做过《学生信息管理系统》为我们打下一定基础之后再看《机房收费系统》也就没有那么复杂了。学习是一个循序渐进的过程,而此时的《机房收费系统》正是为我们提供了最合适的有效输入i=i+1。那接下来就说说其中的1吧:
(1)系统中几次遇到的“导入数据到Excel”。初看似乎应该很复杂呀,涉及到两个应用程序的交互,所以在做的时候暂时搁置了一段时间,但后来通过在网上找解决办法才意识到其实这个也很简单,几行代码照样解决了。
(2)报表内容。感觉还是和(1)中的想法一样,想想的过于复杂,所以当时采取的态度依然是搁置。
正是对于以上两点貌似新内容的东西,让我望而却步,不敢向前,在这方面也拖了一段时间。但现在看起来也没有什么,也许是第一次的接触让我那点丝丝的陌生感在作祟吧。现在看起来,VB已经学了这么长时间了,应该建立起自己的自信心,善于去发现解决身边的问题,应该更渴望对貌似新内容的东西的学习。
(3)数据库方面:第一次自己建立数据库,开始分析各部分功能的时候,自认为把握的还是可以的,就开始建每一个表,每个字段,字段的命名。一直到大致敲完代码自认为还是可以的,但自己心里也确实没底,毕竟是初次建数据库。一直到调试的阶段才发现很多漏洞,以至于代码中也存在了相应的错误。比如说登录系统时候的用户工作记录就被忽略了,还是缺少整体上的把控能力呀,以至于又改呀改的。
最大的缺陷就是关于数据库的知识没有用上,只是单纯的建立了几张表。系统做完了才知道,自己过得太单纯,想得太少了。面对自己的不足,应刻意去历练自己(譬如说数据库上的知识),而不是去逃避。
形似上系统做完了,原来各种各样的想法现在才会出现,关于此处的学习才刚刚开始。相信在这一阶段的学习上我们会收获很多。