发展规划--产品&技术

github:https://github.com/zijingshanke
?
产品线
???
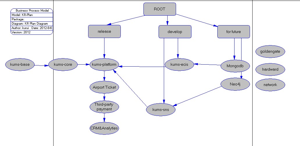
?????? 一、Kums-Platform通用平台
部署结构:Linux+Apache+WebSpere/Weblogic/Tomcat+Oracle10g
开发过程:自定义ORM生成工具
通用组件:权限、图表、工作流引擎、数字证书管理子系统
依赖组件:Kums-base、kums-core
二、KR.Airport机票代理商业务管理系统出票、倒票、改签业务协同管理 政策后返计算和预测
产品手册:http://www.docin.com/p-274559914.html
依赖组件:Kums-Platform
三、直销商专业版无限层级佣金计算
四、第三方支付清算平台 ibm webspere 数字证书相关问题 http://kurui.iteye.com/blog/540018五、ECIS情报资讯索引系统?基于Mongodb (NoSql-Index:http://kurui.iteye.com/blog/1566181)
六、Kums-SNS客户社会网络分析系统基于Neo4j,面向网络的数据存储 (NoSql-Index:http://kurui.iteye.com/blog/1566181)
?
?
?
?
?
运营支持
一、分布式数据同步
?????? http://kurui.iteye.com/blog/1554934 goldengate
二、持续集成CI
?????? http://kurui.iteye.com/blog/1558074
【代码生成】Ant+HibernateTool:http://kurui.iteye.com/blog/1135040
三、hardware?
四、network
【直接互联问题】http://kurui.iteye.com/blog/1544099
【Linux】动态IP/虚拟机 http://kurui.iteye.com/blog/1131503
?
?
?
五、应急管理
腾讯http://kurui.iteye.com/blog/1064947
?
?