首页 诗词 字典 板报 句子 名言 友答 励志 学校 网站地图
当前位置: 首页 > 教程频道 > 其他教程 > 开源软件 >

关于Activiti5或JBPM流程的回退的议论之一

2012-09-29 
关于Activiti5或JBPM流程的回退的讨论之一需求:流程的回退是一个复杂的计算,特别是在中国式的流程里,现实

关于Activiti5或JBPM流程的回退的讨论之一
需求:
         流程的回退是一个复杂的计算,特别是在中国式的流程里,现实中的流程则相对简单,如我把一个审批文件提交出去后,若由两个人(张三、李四)同时处理,若张 三或李四需要把文件退回来,文件直接打回到发起人我这里,这样张三或李四手上不再存在审批文件,但对于JBPM或Activiti的流程回退则做不到这么 简单。
但原则上我们要符合这种现实的要求:流程由谁提交过来,则退回给谁。

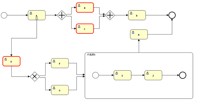
为了弄清这个关系,我们以一个稍为复杂一点Activiti流程为例。






以上流程包括了多种流程节点,如分支,并行节点,多实例任务,子流程。流程执行过程中我们记录其任务完成的每个一步,然后归纳其回退的算法实现。其中,A为多实例任务,我们在后台指定了其两个执行用户,我们启动流程,然后记录每一步执行的情况。








流程产生后,产生任务如:






当A的两个实例任务完成后,将会产生后续的任务,即产生B、C、E任务,在这三任务中,若回退的话,均是回退至A,并且是由A原来的执行人员来处 理。由于A是多实例任务,其执行的任务个数为动态,若当时执行数为2(并且为张三、李四)两人处理,则回退后,也是回到这两个人那里处理。如下所示:





而另外,E回退时,也需要B、C的任务删除(在某种情况下也可能不删除),现实中相当于我把任务完成后,同时提交给三个人去处理,其中一个人回退,不能把另一个任务的工作也回退回来处理。

在B点上回退,C需要销毁,E也存在的话,也不合理,因为在A再往下执行时,又会重新产生B、C、E,因此,为了减少复杂度,需要全部删除B、C、E,回退至A。

当E往下执行时,会产生F或G任务,在这里我们设置条件让他产生F任务,如:







若F回退,则应该产生E任务,B、C则正常运行,继续往下执行后,将会产生I任务,再者是J任务。若在I任务回退,则应该回退至F。
同理,若B与C执行完成后,将会产生D。若我们记录任务的产生顺序,将比较容易实现任务的回退,由于jbpm4或activiti5均不记录这种操作,所以要实现回退均比较困难。

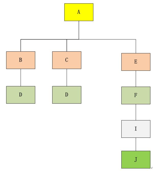
在此我们用一个有效的数据结构记录所有的任务产生的顺序,如下所示:





有了这样的一个数据结构,记录了每个任务节点的产生顺序,我们在任何一个节点上,都能有效回退至上一任务节点,并且包括自由跳转的方式,如在I节点,若我们回退至E,就把F节点从这个记录顺序中去掉,然后产生E任务出来。

这里还有一些问题尚没有得到有效解决:

1.如D任务回退时,应该产生B与C任务的还是仅需要产生其中一个,系统中是提供人工选择的方式给他还是自动产生其中一个?

2.F回退至E时,要不要也产生B、C任务?

3.任务回退时,需要找回原来的执行人

4.这个任务堆栈执行记录在什么时候往里放数据,即产生这个执行树



演示请看:
http://www.jee-soft.cn/htsite/html/cpjfw/zxjc/bpmx3/2012/07/10/1341909594877.html

热点排行