首页
诗词
字典
板报
句子
名言
友答
励志
学校
网站地图
编程
C++
C语言
C++ Builder
VB
PB
Ruby Rails
perl python
编程
其他开发语言
VBA
VC/MFC
当前位置:
首页
>
教程频道
>
开发语言
>
编程
>
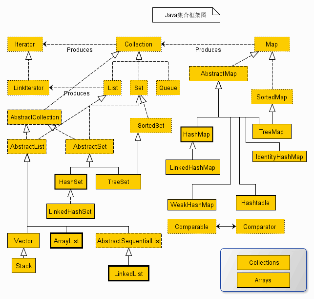
java聚合结构图
2012-09-27
java集合结构图java集合结构图
java集合结构图
java集合结构图
查看更多
下一篇
本文网址:
https://www.reader8.net/jiaocheng/20120927/1968843.html
读书人精选
热点排行
maven 项目平添Maven Dependencies Libr
java类静态域、块,非静态域、块,结构函
Golang的slice圈套
Spring2 兑现AOP编程的两种实现方法
树的底层实现(下)
多线程程序的评量基准
struts2札记之第七讲
jquery 用ID取某个元素上的某个ID元素
聚合总结
步骤的重写和重载