金山卫士开源软件之旅(六) 添加控件CBkEdit与CbkCombo
代码:
http://www.rayfile.com/zh-cn/files/43e39bde-8b68-11e1-8d11-0015c55db73d/
测试工程参考我的另一篇文章<<
节点前名edit传给lpszName,然后根据名字去调用CheckAndNew函数。这个函数就是上第1点中讲到的宏里定义的.
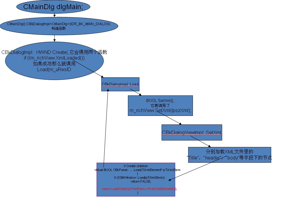
这里补充讲一下加载过程,让大家明白做第二步的原因.

?
而红色函数?BOOL LoadChilds(TiXmlElement* pTiXmlChildElem)
的实现是
??? <dlg pos="3,0,-3,-0">