第一次PCB画板实战-MiniDV-Part3/3
今年本命年,今日诞辰日。
谨以此文,献给亲密的朋友,献给亲爱的家人,献给我那青春的岁月。
KEEP MOVING...
说回正题,这个MiniDV的摄像项目,前后改了三次PCB LAYOUT。
第一次LAYOUT,因为毕业后没有LAYOUT方面的相关经验,所以画得比较糟糕。当时PCB画好之后,还比较谨慎地传到合作公司那边,请他们的工程师审核了一次,然后他们反馈了一些建议回来。加之我已经在BBS上把LAYOUT发出来,让大家指点了一遍,所以个人认为第一次到第二次这个过程,学到的东西是最多的,很多在课堂上教师不会告诉你的知识,都在这个经历中碰上了,比如滤波电容在PCB上的位置应该注意哪些方面、敷地铜时但使地平面尽量保持完整性之类的问题。第一版,外观看来好像不错的样子,但是细细追究起来,就发现元件在PCB上的位置没有规划好,元件整体感觉有些凌乱。虽然说是双层板,但是,底层也放置了不少元件,如果进行生产时,必定就会受一些影响。我想,单面放置元件的一个好处就是SMT时,可以使用单面回流焊工艺,对一些技术含量不高的小工厂来讲,是比较有利于生产的,这样就降低了产品的不良率。
第二次LAYOUT,吸取上一版的经验,准备画板后送去PCB打样了。这一版,相对减少了底层SMT元件的数量,但是后来再回头看一看,发现顶层的PCB元件密度还是太稀疏了。当然这是我第一次画PCB打样,对于PCB制板工艺还是了解得很清楚,所以也相对保守一些,这一点留待日后继续改进吧。
不久之后,第二版的PCB就进行样机制作,并送至方案公司进行功能上的调试了。
然后,当样机送回到我们公司时,我吓了一大跳,板上飞了好几根线,还用飞线外接了个USB接口,但是我还是像捧着自己的亲生孩子一般地珍爱地欣赏着手上的几个样机。劳动的果实,别是一番滋味!
后来,因为软件功能上的一些要求还没达到公司的要求,方案公司那边继续进行改善,而我却闲置了一段时间,开始接手别的项目了。
方案公司的功能调试完成后,公司要求我重新对PCB排版了。
第三次LAYOUT,这次算是批量生产前的试样吧,公司要求把PCB尺寸缩小一半,至25*50 mm^2左右,刚开始我的叛逆心理开始作怪,就觉得简直是不可能的任务。
然后呢,还能怎么样,也就是心理上叛逆一下吧,毕竟公司的要求高于一切,只能按公司的要求进行我的第三次LAYOUT了。
前两次,每次画板都很生疏,考虑元件排放、布线等因素,画一次板都要一个星期左右,有时候还把工作带回家晚上加班,真折算起来是不是算两个星期了呢。这样的LAYOUT效率,简直被公司的工程师们笑话了,唉,做人真的要脸皮够厚啊,要不单讲这样的工作效率,真就羞得不想活了。这一次,整个排版过程,因为前面的工作积累了经验,对PCB绘制软件更熟练了,对PCB制板工艺更明白了,对产品生产更了解了,所以时间控制在3天左右。虽然这个工作效率依然让很多工程师鄙视,但是对于我个人来讲,是一次不小的进步了,笨鸟最终还是要飞的,无论是用一天、两天,或是更长的时间,最终飞起来了,那就是个人的成功。如果我这样的笨鸟,成天只想着与天才们比较的话,那么我也许就连迈出第一步都是不敢的,最终只沦落到连飞都不会的更失败的地步。
说回这一次的LAYOUT吧,这一次把PCB元件的排放密度提高了,也把底层的阻容SMT元件基本上摆放到顶层上来了,同时优化了走线,使底层走线更少、地平面的完整性更高,另外将模拟地与数字地用一个0欧电阻分离开了(虽然之前不分离也能正常工作,但日后如果是更复杂的电路的话,不分离就不一定保证电路能正常工作了,所以养成一个分离的好习惯吧)……
升级之后的塞亚人孩子靓照如下:
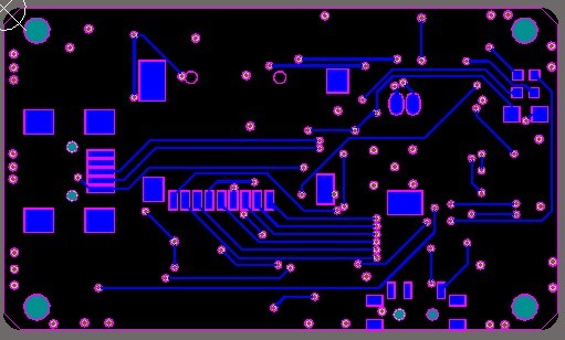
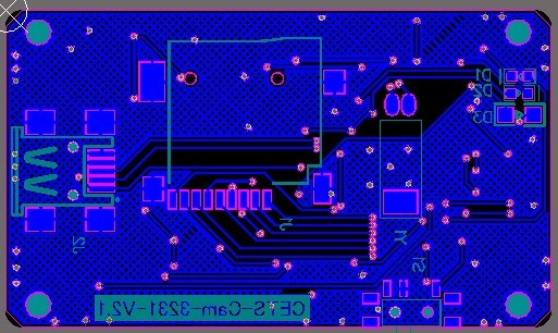
顶层-元件(其中敷铜区为模拟GND区):

顶层-敷铜:

顶层-3D:

底层-元件:

底层-敷铜:

底层-3D:

公司这个项目,前后拖了很长的周期,也是我第一个真正接手的项目,电路原理和软件是方案公司设计的,我负责引进项目和PCB LAYOUT,产品目前还没开始量产,但从中确实学到了很多学校学不到的知识。
目前,笔者深深地热爱着自己的工作,虽然在深圳来讲我的工资不高,但是小公司工作环境比较宽松,老板对员工比较信任和爱惜。
努力工作吧,记于2012年夏末。