首页 诗词 字典 板报 句子 名言 友答 励志 学校 网站地图
当前位置: 首页 > 教程频道 > 操作系统 > windows >

windowsphone7 讯息推送流程草图

2012-09-14 
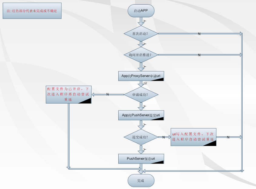
windowsphone7 消息推送流程草图最近在开发网络推送这一个模块,觉得还蛮有意思的于是做了一个小结。下面是

windowsphone7 消息推送流程草图

最近在开发网络推送这一个模块,觉得还蛮有意思的于是做了一个小结。

下面是自己画的三个简单流程图。

(1)注册和提交推送通道uri的过程:

windowsphone7 讯息推送流程草图

(2)关闭推送通道uri:

windowsphone7 讯息推送流程草图


(3)发送和接收toast信息过程:

windowsphone7 讯息推送流程草图







热点排行