首页 诗词 字典 板报 句子 名言 友答 励志 学校 网站地图
当前位置: 首页 > 教程频道 > 开发语言 > 编程 >

今日,你hash了吗

2012-09-14 
今天,你hash了吗?今天,你hash了吗Hash,如果对一个学英语的人来说,肯定翻译成“混杂,拼凑,搞糟,把…弄乱”。最

今天,你hash了吗



?今天,你hash了吗

Hash,如果对一个学英语的人来说,肯定翻译成“混杂,拼凑,搞糟,把…弄乱”。

最近的各种事务真的把我hash了,以至于没有认真研究hash,只好hash了一篇博客。

?

?

Hash表作为一种数据结构,事实上就是数组与链表的“混杂”,产生的原因也很简单:对于海量的数据,我们希望能够查找快捷,同时满足数据本身的增删方便。这两个优点分别在数组和链表中展现无遗,数组的下标有利于直接对应查找,而链表的指向性又方便了数据的动态改变。

?

?

为了中和二者优点,一种称为hash表的数据结构诞生了。

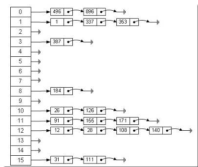
事实上哈希表有多种不同的实现方法,我解释的是最常用的一种方法——拉链法,我们可以理解为“链表的数组”,如图:

今日,你hash了吗

?

?

Hash表结合了数组与链表的优点体现在:

?

?

1、将数据根据数组长度进行分类。假设这个数组长度为16,用皮球来类比数据。就好比将所有皮球放到16个箱子里,任意一个皮球只能放在其中一个箱子,并且放在哪个箱子和皮球本身的特性有关。那么我们在寻找某个皮球时就只用在某个箱子里去找,因为这个箱子里的皮球都是这个特性,这样数据的检索量就大大缩减了,理想情况下缩减为1/16。

?

?

2、用链表解决hash冲突。事实上数据量一般会比数组长度大,这样很有可能多个数据对应同一个数组下标的空间,而数组本身不像箱子,它只能装一个数据,多出来的,就通过链表在后面动态增长。

?

?

当我们手动实现时,其实就是先写一个链表,再写把链表与数组相连。

?

一:一个简单的链表节点

?

二:我把对链表的数据处理封装了起来

?

?

?三:hash表的实现,直接调用方法

?

?

四:rehash

?

黄金无足色,白璧有微瑕,任何一个数据结构都是有弱点的,不然也不会产生多种数据结构共存的繁荣景象。

?

当数据量不断增加时,可能链表长度已经非常长了,数组长度就相对比较小,直观上就像一个狭长的长方形。

(当然如果数组长度过长,数据量很少就进入另一个极端了:

这都是要避免的,毕竟最美的长方形是长宽符合黄金分割比的, 什么形状大家懂得。)

?

?

所以,数组在数据量到达一定情况时要增长,这个过程叫做rehash

就是重新开一个更长的数组空间,将所有数据根据这个空间长度重新放进去,以追求一个完美的长方形。

?

?

?hash的应用很广泛,我只是模仿了其中最最最基本的部分,还有更多的有待继续hash,不过今天就hash到此吧~

<!--EndFragment--><!--EndFragment-->

热点排行