转: WebWork框架的处理流程(2)
都说Struts 2与Struts 1相差太大,Struts 2是从webWrok发展而来的,那什么是WebWord呢??看看下面的介绍.
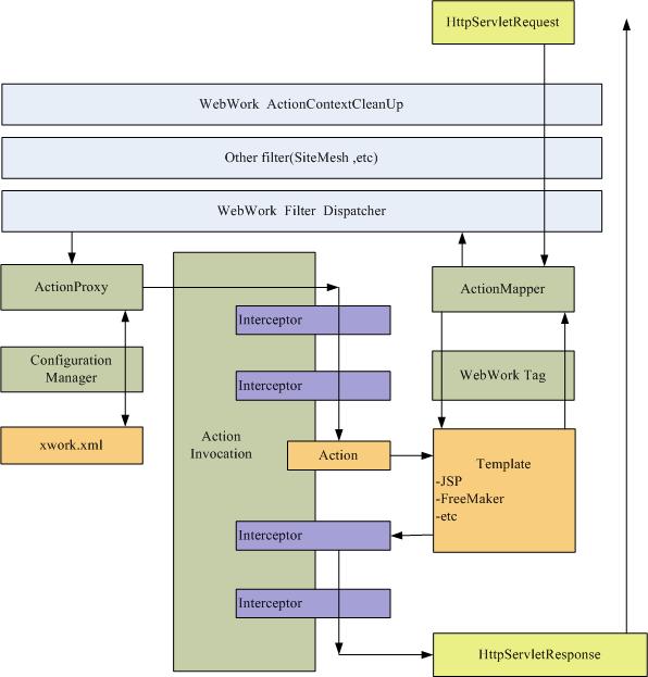
1.3.1?WebWork框架WebWork 2建立在Xwork之上,处理HTTP的响应和请求。WebWork 2使用ServletDispatcher将HTTP请求的变成Action(业务层Action类)、Session(会话)、Application(应用程序)范围的映射及Request请求参数映射。WebWork 2支持多视图表示,视图部分可以使用JSP、Velocity、FreeMarker、JasperReports、XML等。从处理流程上来看,WebWork与Struts 1非常类似,它们的核心都由控制器组成,其中控制器都由两个部分组成:WebWork改变了Struts 1严重依赖Servlet API的缺陷,使得WebWork更加灵活,并给测试工作带来了方便。图1.8显示了WebWork工作流程。?
??
?