首页 诗词 字典 板报 句子 名言 友答 励志 学校 网站地图
当前位置: 首页 > 教程频道 > 开发语言 > 编程 >

关于用户、机关、用户组、权限的UML用例图

2012-09-11 
关于用户、机构、用户组、权限的UML用例图小弟最近在学习UML建模,看到前辈们写的有关权限管理的东东,就自己画

关于用户、机构、用户组、权限的UML用例图
小弟最近在学习UML建模,看到前辈们写的有关权限管理的东东,就自己画了些用例图,里面或多或少有些错误,还望围观的大侠们指点一二

?

1、用户管理用例图
关于用户、机关、用户组、权限的UML用例图

?

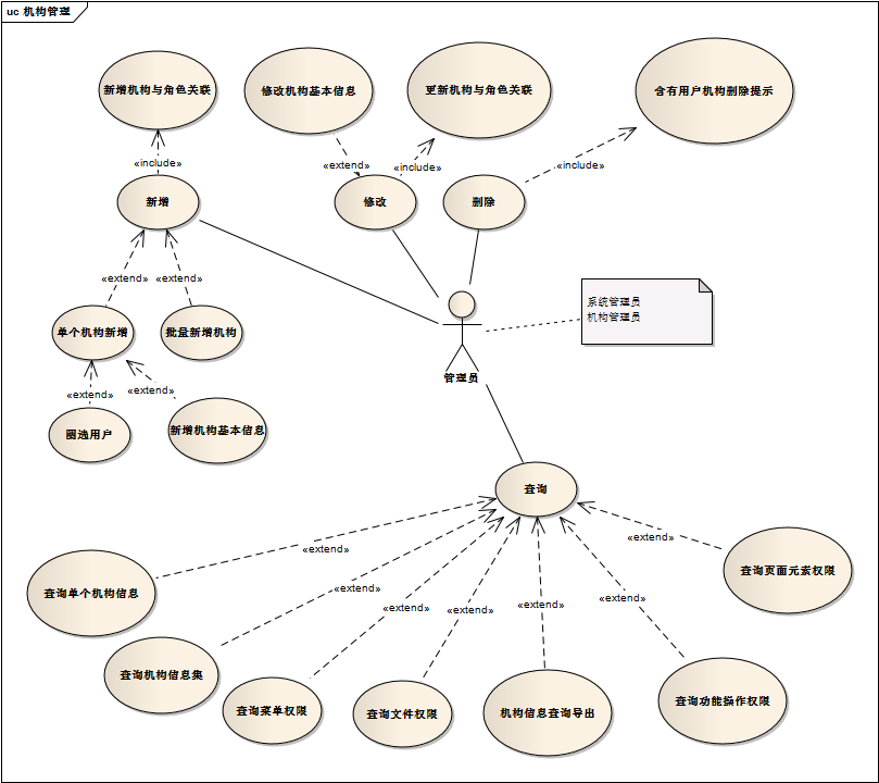
2、机构管理用例图

?


关于用户、机关、用户组、权限的UML用例图

?

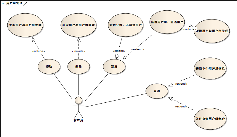
3、用户组管理用例图

?


关于用户、机关、用户组、权限的UML用例图

?

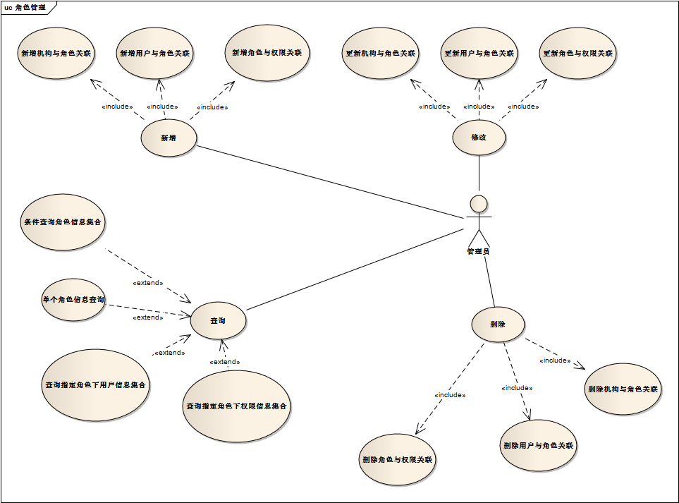
4、角色管理用例图

?

关于用户、机关、用户组、权限的UML用例图

?

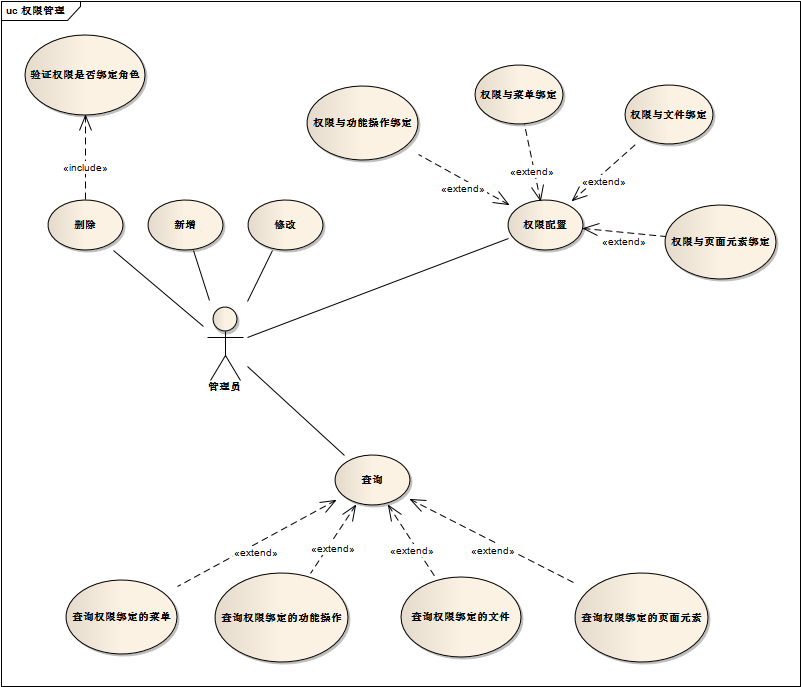
5、权限管理用例图

?


关于用户、机关、用户组、权限的UML用例图

?

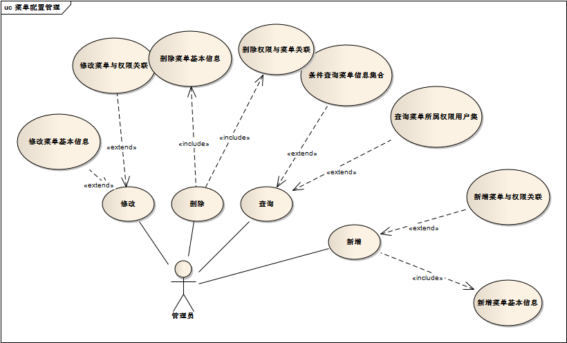
6、菜单管理用例图

?


关于用户、机关、用户组、权限的UML用例图

?

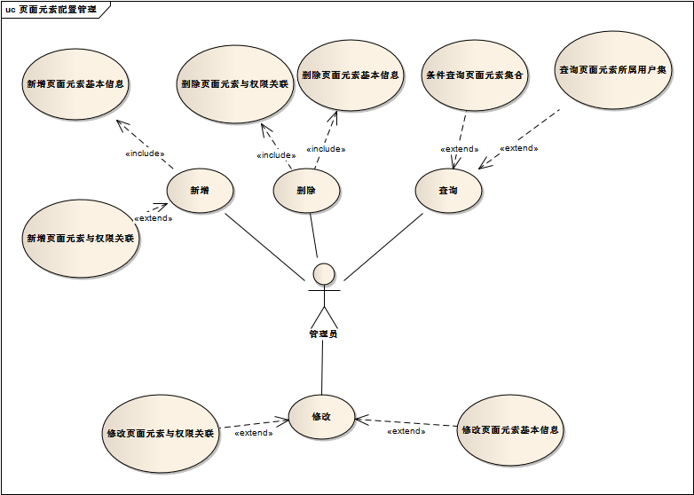
7、页面元素管理用例图

?


关于用户、机关、用户组、权限的UML用例图

?

8、功能操作管理用例图

?


关于用户、机关、用户组、权限的UML用例图

?

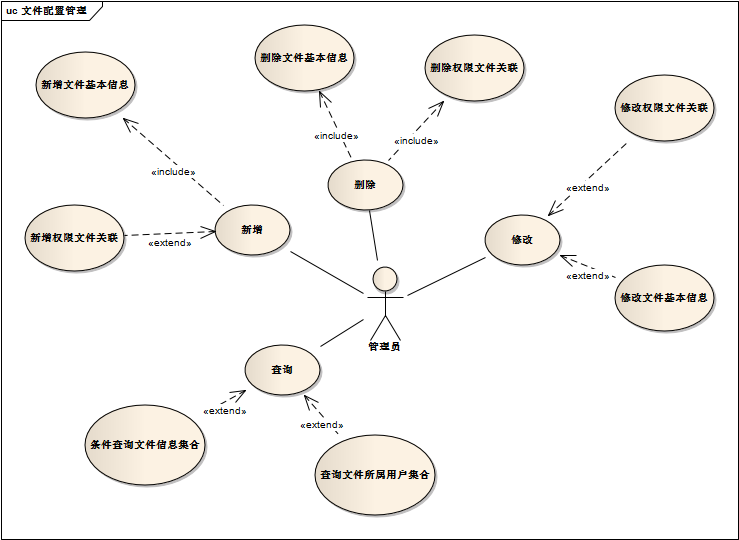
9、文件管理用例图

?


关于用户、机关、用户组、权限的UML用例图

热点排行