首页 诗词 字典 板报 句子 名言 友答 励志 学校 网站地图
当前位置: 首页 > 教程频道 > 网站开发 > Web前端 >

Webkit中HTML5 Video的兑现分析 (一) - 基本结构及HTMLMediaElement & MediaPlayer

2012-09-05 
Webkit中HTML5 Video的实现分析 (一) - 基本结构及HTMLMediaElement & MediaPlayer以下为针对Webkit中HTML

Webkit中HTML5 Video的实现分析 (一) - 基本结构及HTMLMediaElement & MediaPlayer

以下为针对Webkit中HTML5 Video实现原理的分析和学习总结。至于其中的UML图档,可以到下面的github链接中下载。

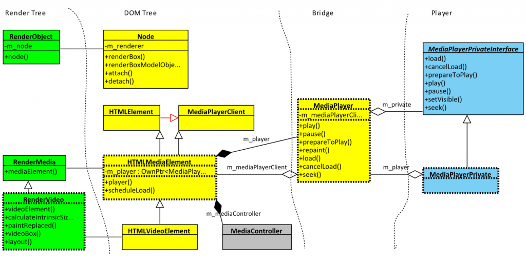
首先预览一下Webkit中和Video相关的主要的类的层次结构:

Webkit中HTML5 Video的兑现分析 (一) - 基本结构及HTMLMediaElement & MediaPlayer

其中主要的类为HTMLMediaElement, MediaPlayer以及RenderVideo(左下角).

HTMLMediaElement代表了DOM结点,其继承关系可以追溯到Node,也就是DOM的结点。网页中Video/Audio元件的解析就是由它的创建开始。JavaScript的视频操作API也是以它为对象的。

MediaPlayer代表了媒体文件的播放器功能。它起得是一个桥接(bridge mode)的功能,具体的实现交由继承自MediaPlayerPrivateInterface的类来完成。也就是说,真正实现一个播放控制是由MediaPlayerPrivate来完成的。扩展播放器也要从这部分入手。

RenderMediaRenderVideo代表的是浏览器生成的渲染树中的结点,负责处理绘制相关的工作(如位置、大小及重绘等)。它们的继承关系可以追溯到RenderObject,其中还有一个层次是RenderReplaced,这里有一个Replaced Element(可替换组件)的概念,查一下HTML的资料就可以了。

真正要展现它们的类图,其层次是非常多的。所以只是按需展开就可以了。

 

根据学习的原则,我们需要逐个突破。我们先来考察一下HTMLMediaElement和MediaPlayer的互动关系。

首先,我们要从HTMLMediaElement对视频播放涉及的状态有个基本了解,下面是个简要的播放状态图:

Webkit中HTML5 Video的兑现分析 (一) - 基本结构及HTMLMediaElement & MediaPlayer

 

HTMLMediaElement还定了一个ReadyState来表示数据状态:

Webkit中HTML5 Video的兑现分析 (一) - 基本结构及HTMLMediaElement & MediaPlayer

它提供setReadyState方法供MediaPlayerPrivate等调用来改变相应的状态。

 

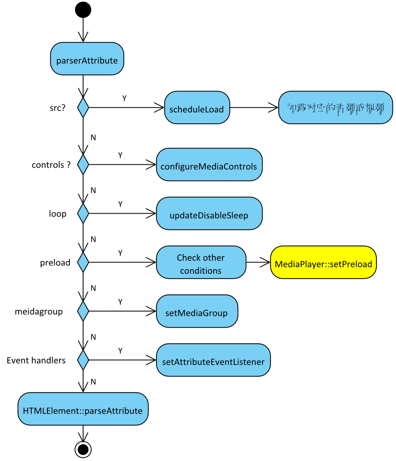
当创建一个HTMLMediaElement元件后,在解析节点属性时会调用parseAttribute方法:

Webkit中HTML5 Video的兑现分析 (一) - 基本结构及HTMLMediaElement & MediaPlayer

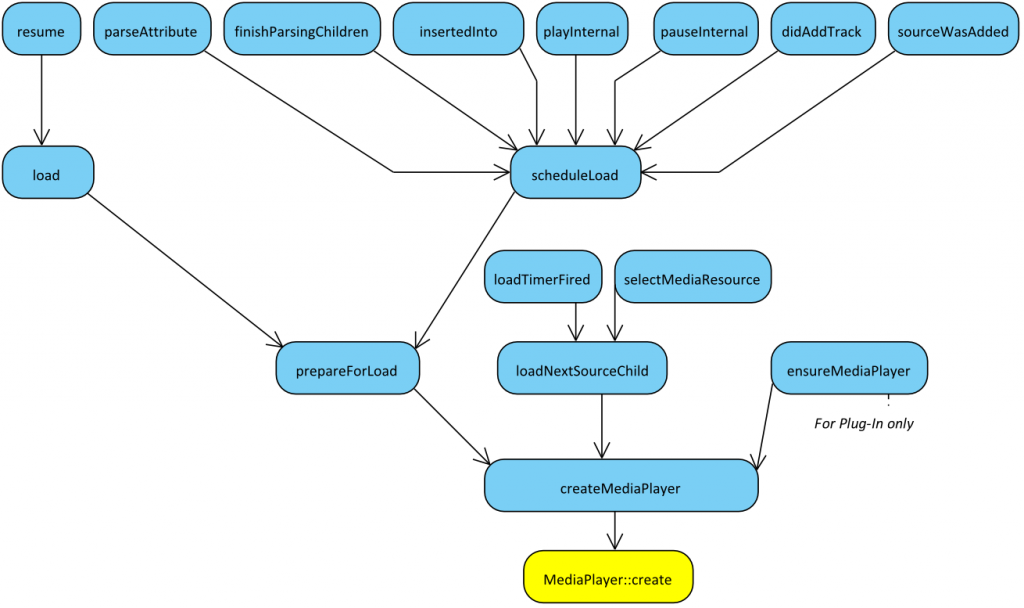
上图乱码是因去除Visual Paradigm的浮水印产生乱码,中文是"加载相应的音频或视频"。这里调用scheduleLoad就会触发Webkit创建一个播放器了。也就是MediaPlayer的创建。但MediaPlayer的创建的时机很多,因为页面有多种方式可以新添加一个video标签或者src标签,又或者页面的取消加载后的恢复等多种情况。下面就列出可能调用MediaPlayer::Create的情况:

Webkit中HTML5 Video的兑现分析 (一) - 基本结构及HTMLMediaElement & MediaPlayer

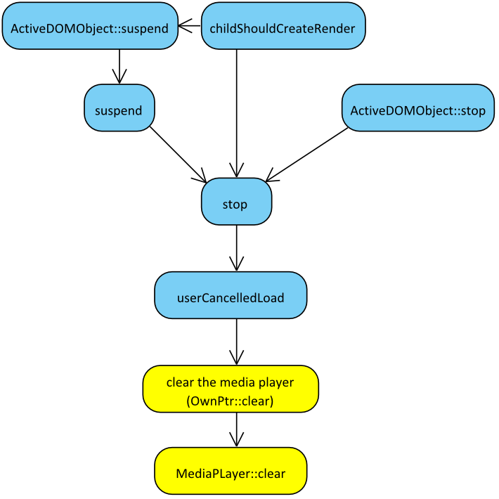
对应的,下面释放MediaPlayer的时机:

Webkit中HTML5 Video的兑现分析 (一) - 基本结构及HTMLMediaElement & MediaPlayer

MediaPlayer会调用MediaPlayerPrivate析构释放已创建的播放器。

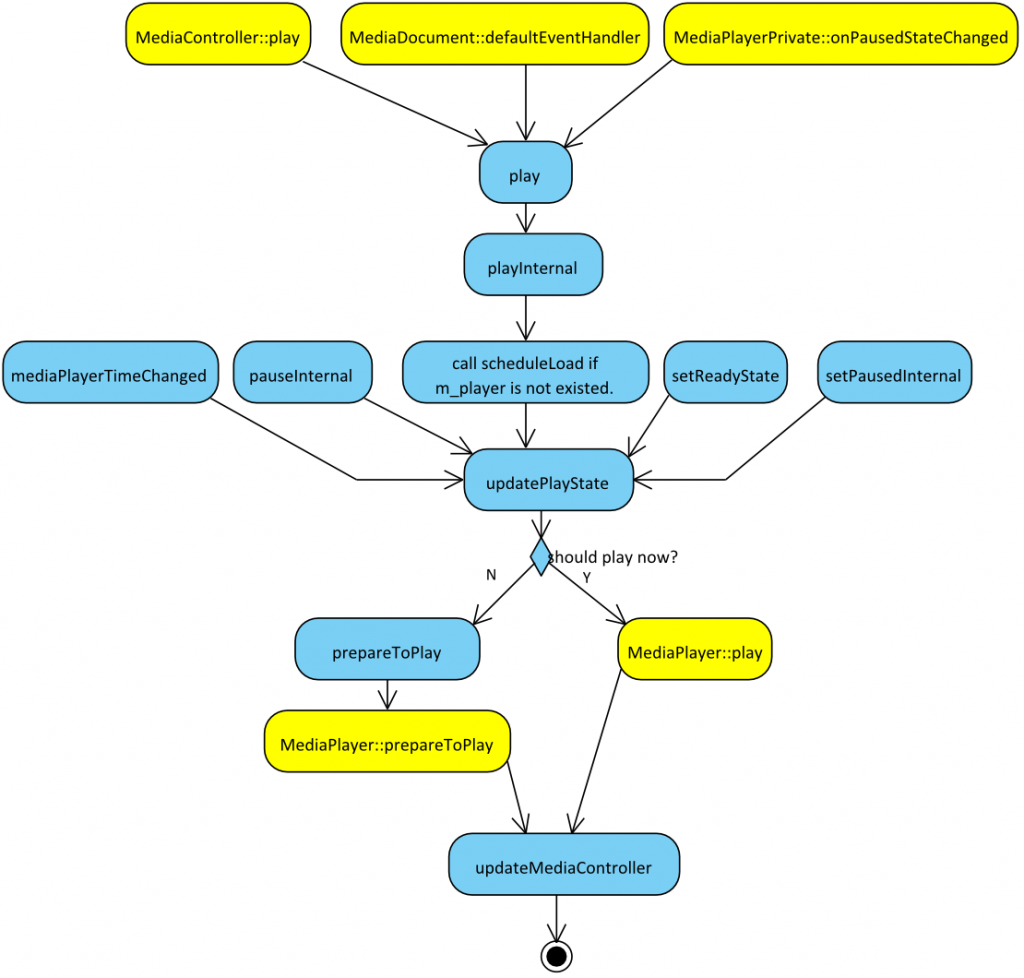
而播放触发的条件也比较多,可以是指autoplay属性的视频,也可以是JavaScript执行了play()(load指令有些不同)等。如下图所示:

Webkit中HTML5 Video的兑现分析 (一) - 基本结构及HTMLMediaElement & MediaPlayer

 

其中UML使用Visual Paradigm绘制,可以到下面的GitHub下载:

   https://github.com/HorkyChen/WebKit-Video-Documentation

 

下一篇:Webkit中HTML5 Video的实现分析 (二) - MediaPlayerFactory & RenderVideo的绘制操作

转载请注明出处:http://blog.csdn.net/horkychen

 

热点排行