【UML】案例分析:新型超市购物自助系统08年9月入学,12年7月毕业,结束了我在软件学院愉快丰富的大学生活。此系
【UML】案例分析:新型超市购物自助系统
08年9月入学,12年7月毕业,结束了我在软件学院愉快丰富的大学生活。此系列是对四年专业课程学习的回顾,索引参见:http://blog.csdn.net/xiaowei_cqu/article/details/7747205
这个是和小鹿,三少爷一起做的。虽然有遗憾,也是一段值得怀念的记忆~
项目名称新型超市购物自助系统 V1.0.0
项目背景及目标在比赛的创意阶段,本小组对学校以及生活中的诸多日常活动的流程进行了思考,并最终就人们日常的常用性、可改进性、流程的复杂性以及创意的新颖性选定“新型超市购物自助系统”的选题。
超市购物是目前人们日常生活必不可少的一个环节。对于大多数人说,超市购物不仅仅是选购商品,更是一种在一天紧张的工作学习后的放松活动。但与此同时,工作流程的混乱、工作人员的懒散也极大地降低了人们在超市购物中享受到的愉悦感,给超市和消费者都带来了潜在的损失。
设计新型超市购物自助系统的目标在于使消费者在保持购物的自由性的同时,提高购物各模块效率;在提高超市购物的自动化的同时不失却人性化;在保持超市正常工作秩序的同时,减少超市闲置、低效率员工;在减少员工的同时,仍然减少个人的工作量,以自动化系统代替.
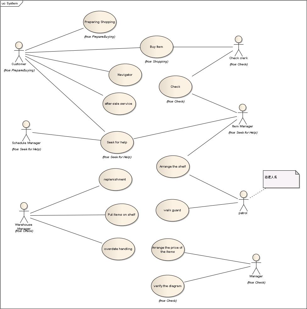
项目流程描述该新型超市购物自助系统分为三大模块:消费者购物、货架管理和超市盘货。
System

每个大模块均含有若干子模块。以下为各模块流程简述:
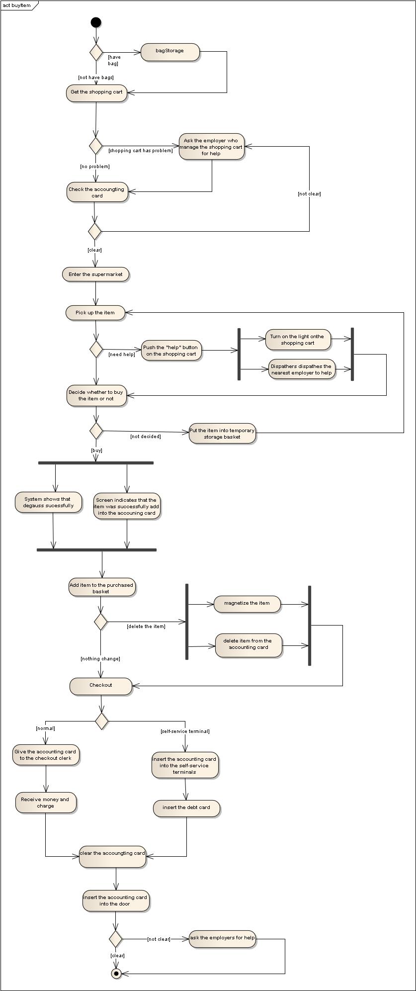
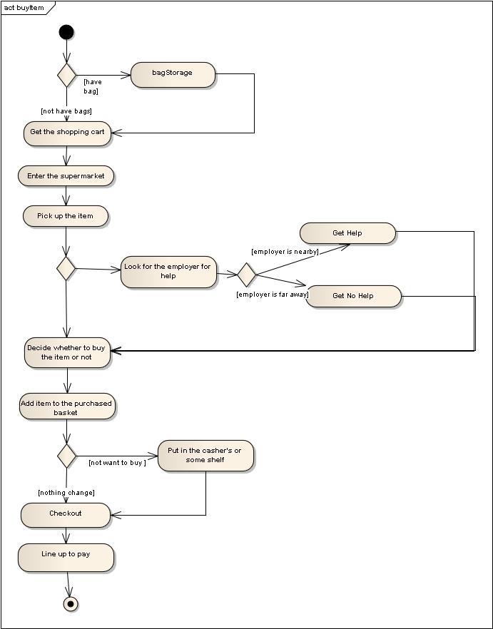
消费者购物:消费者存包→取购物车→检查购物车显示是否完好,以及结算卡是否被清空→若否,则向推车管理员人求助;若完好,则进入购物区→选购商品→若需要人工帮助→按下自助购物终端中的人工帮助键→语音接通调度人员→若语音解决,则继续购物;若需派遣人工帮助,则分派附近空闲货架管理人员到现场帮助→取得需要商品→确定购买,按下自助购物终端中的“购买”键,利用自助终端消磁,加入购物清单,将商品放入已购篮;若不确定购买,将商品放入暂购篮→若需调整购物清单,则按下自助购物终端中的“删除”键,将商品上磁,自动从购物清单中删除,将商品放回到暂购篮或货架→若选择自助结账,在结账终端中刷卡结账,并同时自动清空结算卡;若人工结账,收银员根据结算卡中金额收银,并清空结算卡→通过验卡闸门离开购物区
Buy Item

Activity


Pay

货架管理:若商品没有放在指定货架→巡逻人员将商品集中,分发给指定货架的管理人员→管理人员将商品放回指定货架
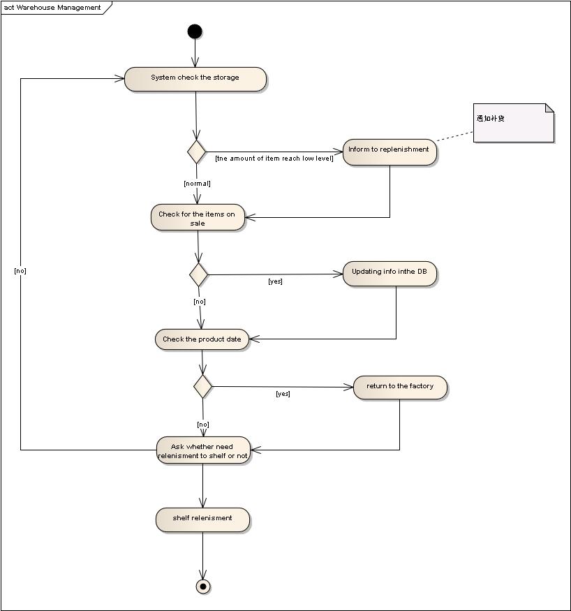
若有营业中临时补货情况→仓库管理人员根据和数据库相连的仓库PC显示的剩余商品数量或货架管理人员的回报上货→货架管理人员给每一件商品贴上防盗标签→整理货架,摆放整齐
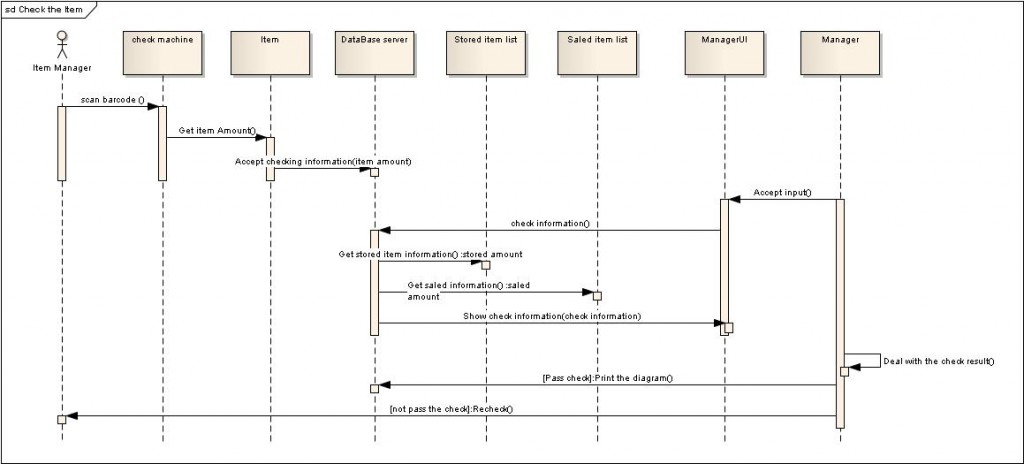
超市盘货:货架管理人员用盘点机盘点自己指定货架中的货物→盘点机回报数据库,和数据库中数量进行比对→若相同,则货架管理人员盘货结束;若不同,则重新核对→值班经理打印出当日销售报表,仓库中打印出库存报表,并确定次日进货情况→值班经理确定次日商品价格调整情况
Check the Item

Warehouse management

项目UML建模相关截图 Activity Model

Deplyment Model

和常规流程比较的优缺点新型超市自助购物系统的有点和缺点并存:
优点:
消费者能全程自助购物,包括自助结账等,大大减少以往排队结账时所花的时间。可对多种结账方式进行选择。减少货架间,以及仓库中的闲置员工。减轻货架管理员日常的整理以及盘货工作的工作量。缺点:
超市自助终端等设备的成本较高。对设备的维护成本较高。
转载请注明出处:http://blog.csdn.net/xiaowei_cqu/article/details/7773826