首页 诗词 字典 板报 句子 名言 友答 励志 学校 网站地图
当前位置: 首页 > 教程频道 > 软件管理 > 软件架构设计 >

mybatis高级施用系列一:分页功能

2012-08-26 
mybatis高级应用系列一:分页功能Mybatis3.0出来已有段时间了,其实自己挺喜欢这样的一个持久化框架的,因为

mybatis高级应用系列一:分页功能

Mybatis3.0出来已有段时间了,其实自己挺喜欢这样的一个持久化框架的,因为它简单实用,学习成本低。Mybatis3.0在整体结构上和ibatis2.X差不多,改进特性如下:

1.???????? 解析xml引进了Xpath,不像ibatis2.x那样业余

2.???????? 动态sql用OGNL解析

3.???????? 加入注解配置sql,感觉没什么特别大的用途,我更喜欢xml方式,代码和配置分离,这也是ibatis的初衷

4.???????? 加强了缓存这块的功能。Mybatis3.0把缓存模块分得更细,分为“持久实现(prepetual)”和“资源回收策略实现(eviction)”,更好的对缓存功能进行自己组合和扩展

5.???????? 终于加入的plugin功能,就像struts一样,这样就可以很好的扩展内部的Executor,,StatementHandler….等内部对象功能。

?

一下只能想到这些了,总之改动后的代码结构清晰多了,如果各位看下源码的话,也是学习设计模式很好的课件,里面的代码用到了很多经典的设计模式,这在之后的系列学习中会讲到。


这一篇文章讲下分页的功能。


正如和ibatis以前的版本一样,mybatis的分页还是基于内存分页(查找出所有记录再取出偏移量的记录,如果jdbc驱支持absolute定位或者rs.next()到指定偏移位置),其实这样的分页实现基本没用,特别是大量数据情况下。


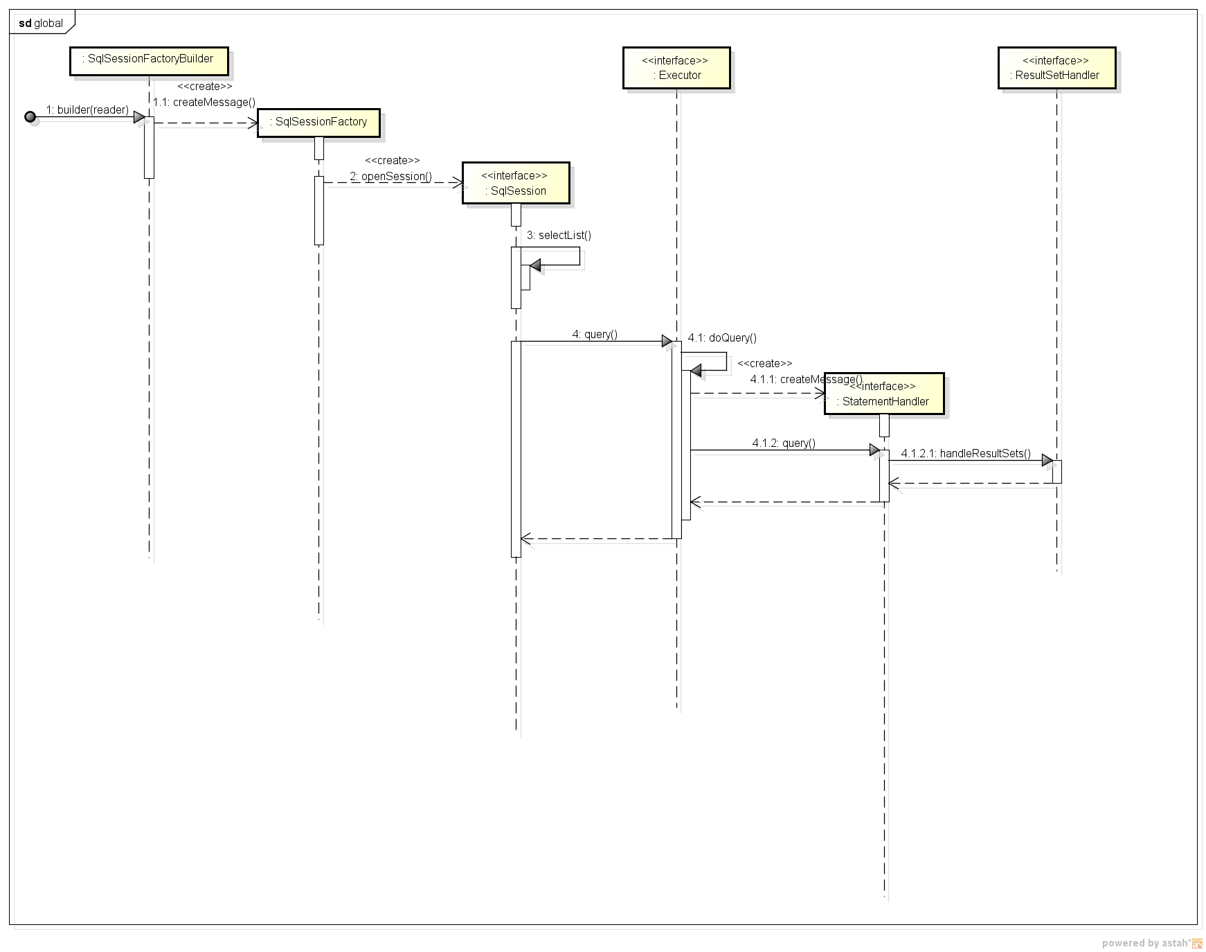
要想改变mybatis内部的分页行为,理论上只要把最终要执行的sql转变成对应的分页语句就行了。首先,我们熟悉下mybatis内部执行查询的动态交互图:

mybatis高级施用系列一:分页功能

?

可以很清楚的看到,真正生成Statement并执行sql的语句是StatementHandler接口的某个实现,这样就可以写个插件对StatementHandler的行为进行拦截。  

?????转:http://www.cnblogs.com/jcli/archive/2011/08/09/2132222.html

热点排行