深入mongoDB(1)--mongod的线程模型与网络框架
最近工作需要开始研究mongoDB,我准备从其源代码角度,对于mongod和mongos服务的架构、sharding策略、replicaset策略、数据同步容灾、索引等机制做一个本质性的了解。其代码约20万行(我研究的是 2.0.6版本源码),本篇先从mongod的启动流程说起,它本是一个多线程程序,所以本文在于说明mongod有多少个线程,每个线程的意义所在。希望大家阅读本文时关注在mongod的外围框架,暂不涉及数据文件的组织、索引B树的组织等,仅focus in在网络框架、线程模型上。
弄清楚这点的好处很明显:之后就可以有的放矢的研究mongod某个模块究竟是如何实现的,可以快速的跳到相应的类中阅读源码,解决我们在产品中的实际问题。我认为这是研究其庞大源码一个好的开始。
在说明mongod前,须了解mongoDB大量代码是基于boost库构建的,因此这里先行对boost库建立线程做个简单的了解。
1、boost库如何建立线程
boost::thread是boost中跨平台的多线程库,mongoDB创建线程时大多数情况下是使用thread库的(少量情况直接调用pthread_create方法),主要使用了以下两种方式:
(1)直接运行让线程运行func
例如durThread线程:
void durThread() {
while( !inShutdown() ) { ... }
}
boost::thread t(durThread);
(2)在类中定义静态的run方法,调用thread创建线程
class FileAllocator : boost::noncopyable {
static void run( FileAllocator * fa );
void FileAllocator::start() {
boost::thread t( boost::bind( &FileAllocator::run , this ) );
}
};
2、mongod的入口
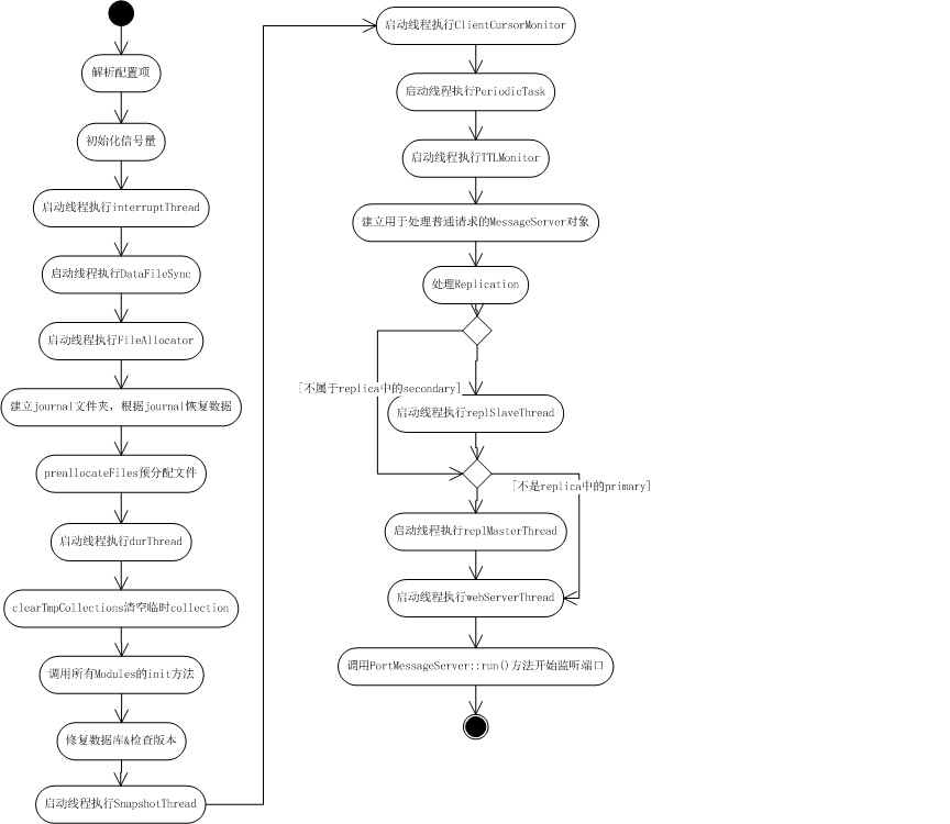
mongod的入口main函数在src/mongo/db/db.cpp文件中,我画了个简单的活动图简要介绍其启动流程:

如上图所示,这里出现了12个固定线程,还没有包括mongod运行以后处理请求时派生出来的线程,如下所示:
– interruptThread
– DataFileSync::run
– FileAllocator::run
– durThread
– SnapshotThread::run
– ClientCursorMonitor::run
– PeriodicTask::Runner::run
– TTLMonitor::run
– replSlaveThread
– replMasterThread
– webServerThread
– 处理数据库请求的主线程
如果不属于任何replica set,那么至少有10个固定线程(去除 replSlaveThread和 replMasterThread)。
下面我们先讨论这10个固定的线程,再讨论性能非常弱的监听web事件的线程是怎样处理请求的,最后讨论性能稍好一点的主服务线程是怎样处理请求的。
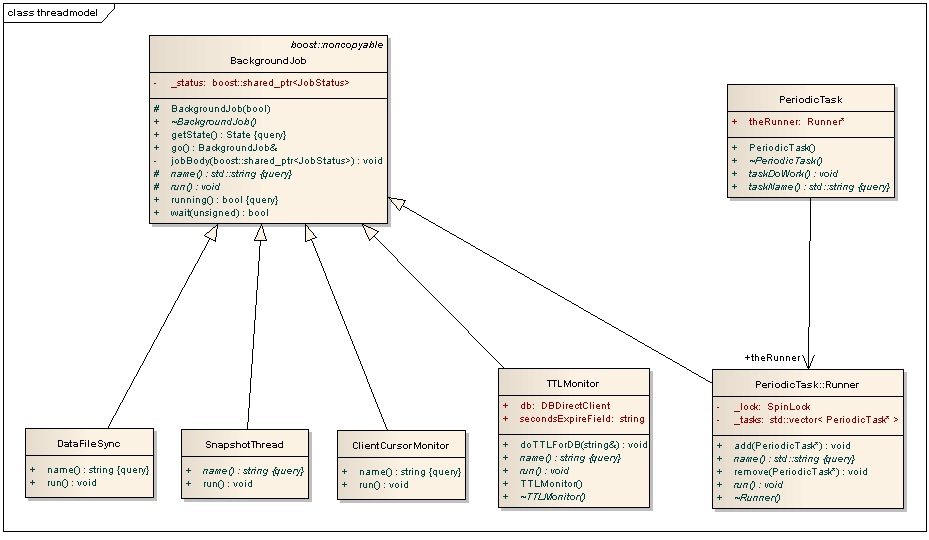
3、5个基于BackgroundJob类实现的工作线程
这5个线程分别是DataFileSync,SnapshotThread, ClientCursorMonitor, TTLMonitor, PeriodicTask,类图如下所示:

上面这5个类也是用boost::threadfunction方法创建线程运行的,它们继承了BackgroundJob类,使用go方法启动线程执行jobBody就是在启动线程执行run方法,如下所示:
FileAllocator用于分配新文件,它决定分配文件的大小,例如用翻倍的方式。
interruptThread只处理信号量。
durThread做批量提交和回滚工作。
replSlaveThread是当前结点作为secondary时的同步线程。
replMasterThread是当前结点作为master时的同步线程。
5、web监听线程
mongod是如何处理web请求的呢?它是通过网络框架中的核心类Listerner实现的,类图如下所示:
怎么理解这幅类图呢?
首先看 Listener类,它负责监听、创建新连接,其工作步骤如下:
a、创建socket句柄,绑定端口,监听
b、调用select检测新连接事件
c、对检测到的事件调用accept建立新连接
d、调用void Listener::acceptedMP(MessagingPort*mp)方法处理新连接,谁重新实现acceptedMP方法谁决定处理方式
这个Listener类既用于处理web请求,也用于处理普通的数据库请求。
OK,现在我们看web请求是如何处理的。MiniWebServer类继承了Listener类,它重新实现了acceptedMP方法,开始接收TCP流,解析HTTP协议,同时还会负责组装HTTP响应包并发送TCP流到客户端。那么实际完成http请求的类是谁呢?它是继承了MiniWebServer类的DbWebServer类。这个类重新实现了doRequest方法,它会在完整接收到HTTP请求后被调用,HTTP请求的处理过程不在本篇的讨论范围内,这里略过。但我们清楚了,这个线程采用同步的阻塞的方式处理请求,它意味着它同一时刻只能处理一个web请求,并发能力超级弱,还好web请求只是mongod的副业,仅用于查询状态。
6、主监听线程和数据请求的处理线程
处理数据库请求的是上图中的PortMessageServer 类,它运行在主线程中。
我们先看看PortMessageServer 类是如何实现acceptedMP方法的:
接下来pms::threadRun方法是在处理MessagingPort对象。
下面看看pms::threadRun方法中做了些什么:
所以,普通的数据库请求是由MyMessageHandler的process方法处理的。这个方法里也只是个封装,真正处理业务的是全局方法assembleResponse。
assembleResponse方法中会按照8种操作方式分别的调用DataFileMgr中的方法处理实际文件,例如:
else if ( op == dbInsert ) { receivedInsert(m, currentOp); } else if ( op == dbUpdate ) { receivedUpdate(m, currentOp); } else if ( op == dbDelete ) { receivedDelete(m, currentOp); }
当然本篇志不在此,下篇我们再讨论索引和数据文件的操作。