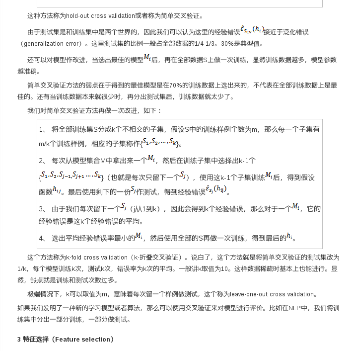
首页 诗词 字典 板报 句子 名言 友答 励志 学校 网站地图
当前位置: 首页 > 教程频道 > 其他教程 > 其他相关 >

规则化跟模型选择(Regularization and model selection)

2012-08-11 
规则化和模型选择(Regularization and model selection)

规则化和模型选择(Regularization and model selection)

规则化跟模型选择(Regularization and model selection)

规则化跟模型选择(Regularization and model selection)

规则化跟模型选择(Regularization and model selection)

规则化跟模型选择(Regularization and model selection)

规则化跟模型选择(Regularization and model selection)

规则化跟模型选择(Regularization and model selection)

规则化跟模型选择(Regularization and model selection)

热点排行