首页
诗词
字典
板报
句子
名言
友答
励志
学校
网站地图
软件架构设计
软件开发
软件架构设计
CVS SVN
VSTS
PowerDesigner
Rational
软件测试
当前位置:
首页
>
教程频道
>
软件管理
>
软件架构设计
>
架构之好-第16章-数据增长:FACEBOOK平台架构(2)
2012-08-11
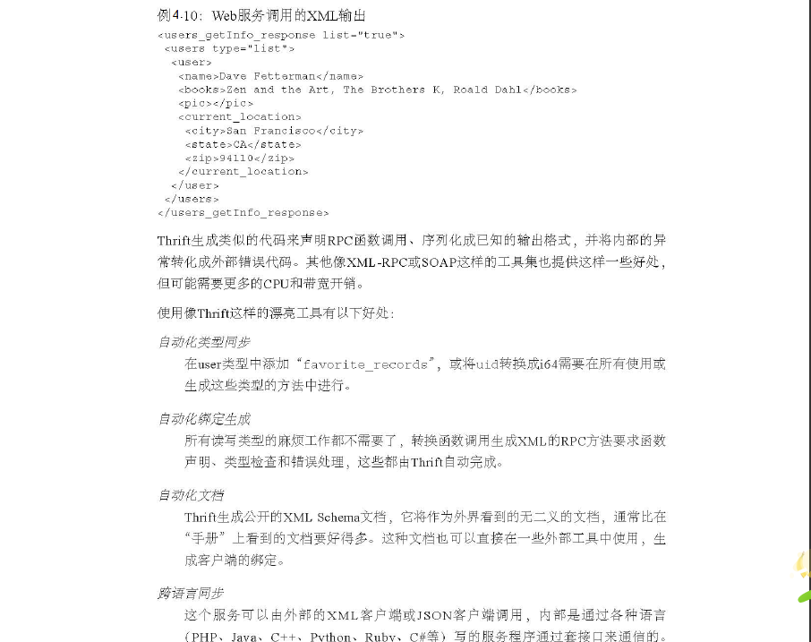
架构之美-第16章-数据增长:FACEBOOK平台架构(2)
架构之美-第16章-数据增长:FACEBOOK平台架构(2)
查看更多
下一篇
本文网址:
https://www.reader8.net/jiaocheng/20120811/2108040.html
读书人精选
热点排行
【转】网站统计中的数据收集原理及兑现
致封闭清华大学软件源的精英的一封信——
Servlet课程
蔡世友-失望与迷惘,软件及软件工程师的
Hibernate中Hql常见运用方式
新一代Java模板引擎 jetbrick-template
特大型网站用户行为记录的一个实现-基于
程序員成長替架構師必備的十項技能
一个算法有关问题,想了很久都不会。
java中有哪些种可用于管理集合对象