首页 诗词 字典 板报 句子 名言 友答 励志 学校 网站地图
当前位置: 首页 > 教程频道 > 软件管理 > 软件架构设计 >

tomcat架构分析(统观)

2012-08-08 
tomcat架构分析(概览)Tomcat是目前应用比较多的servlet容器。关于tomcat本身的特点及介绍,网上已经有很多描

tomcat架构分析(概览)
Tomcat是目前应用比较多的servlet容器。关于tomcat本身的特点及介绍,网上已经有很多描述了,这里不再赘述。Tomcat除了能够支撑通常的web app外,其本身高度模块化的架构体系,也能带来最大限度的可扩展性。目前tomcat版本已经衍生到tomcat7,但是主流的版本还是tomcat6。此系列架构体系介绍还是以tomcat6为蓝本。
Tomcat是有一系列逻辑模块组织而成,这些模块主要包括:
核心架构模块,例如Server,Service,engine,host和context及wrapper等网络接口模块connectorlog模块session管理模块jasper模块naming模块JMX模块权限控制模块……
这些模块会在相关的文档里逐一描述,本篇文档以介绍核心架构模块为主。

核心架构模块说明
核心架构模块之间是层层包含关系。例如可以说Service是Server的子组件,Server是Service的父组件。在server.xml已经非常清晰的定义了这些组件之间的关系及配置。
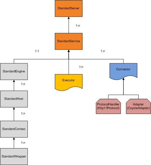
需要强调的是Service中配置了实际工作的Engine,同时配置了用来处理时间业务的线程组Executor(如果没有配置则用系统默认的WorkThread模式的线程组),以及处理网络socket的相关组件connector。详细情况如图所示。


图中,1:n代表一对多的关系;1:1代表一对一的关系。

StandEngine, StandHost, StandContext及StandWrapper是容器,他们之间有互相的包含关系。例如,StandEngine是StandHost的父容器,StandHost是StandEngine的子容器。在StandService内还包含一个Executor及Connector。
1) Executor是线程池,它的具体实现是java的concurrent包实现的executor,这个不是必须的,如果没有配置,则使用自写的worker thread线程池
2) Connector是网络socket相关接口模块,它包含两个对象,ProtocolHandler及Adapter
ProtocolHandler是接收socket请求,并将其解析成HTTP请求对象,可以配置成nio模式或者传统io模式Adapter是处理HTTP请求对象,它就是从StandEngine的valve一直调用到StandWrapper的valve

分层建模

对于上述的各个逻辑模块,理解起来可能比较抽象。其实一个服务器无非是接受HTTP request,然后处理请求,产生HTTP response通过原有连接返回给客户端(浏览器)。那为什么会整出这么多的模块进行处理,这些模块是不是有些多余。
其实这些模块各司其职,我们从底层wrapper开始讲解,一直上溯到顶层的server。这样易于理解。通过这些描述,会发现这正是tomcat架构的高度模块化的体现。这些细分的模块,使得tomcat非常健壮,通过一些配置和模块定制化,可以很大限度的扩展tomcat。
首先,我们以一个典型的页面访问为例,假设访问的URL是

Wrapper封装了具体的访问资源,例如 index.htmlContext 封装了各个wrapper资源的集合,例如 appHost 封装了各个context资源的集合,例如 www.mydomain.com
按照领域模型,这个典型的URL访问,可以解析出三层领域对象,他们之间互有隶属关系。这是最基本的建模。从上面的分析可以看出,从wrapper到host是层层递进,层层组合。那么host 资源的集合是什么呢,就是上面所说的engine。 如果说以上的三个容器可以看成是物理模型的封装,那么engine可以看成是一种逻辑的封装。

好了,有了这一整套engine的支持,我们已经可以完成从engine到host到context再到某个特定wrapper的定位,然后进行业务逻辑的处理了(关于怎么处理业务逻辑,会在之后的blog中讲述)。就好比,一个酒店已经完成了各个客房等硬件设施的建设与装修,接下来就是前台接待工作了。

先说线程池,这是典型的线程池的应用。首先从线程池中取出一个可用线程(如果有的话),来处理请求,这个组件就是connector。它就像酒店的前台服务员登记客人信息办理入住一样,主要完成了HTTP消息的解析,根据tomcat内部的mapping规则,完成从engine到host到context再到某个特定wrapper的定位,进行业务处理,然后将返回结果返回。之后,此次处理结束,线程重新回到线程池中,为下一次请求提供服务。

如果线程池中没有空闲线程可用,则请求被阻塞,一直等待有空闲线程进行处理,直至阻塞超时。线程池的实现有executor及worker thread两种。缺省的是worker thread 模式。

至此,可以说一个酒店有了前台接待,有了房间等硬件设施,就可以开始正式运营了。那么把engine,处理线程池,connector封装在一起,形成了一个完整独立的处理单元,这就是service,就好比某个独立的酒店。

通常,我们经常看见某某集团旗下酒店。也就是说,每个品牌有多个酒店同时运营。就好比tomcat中有多个service在独自运行。那么这多个service的集合就是server,就好比是酒店所属的集团。

作用域
那为什么要按层次分别封装一个对象呢?这主要是为了方便统一管理。类似命名空间的概念,在不同层次的配置,其作用域不一样。以tomcat自带的打印request与response消息的RequestDumperValve为例。这个valve的类路径是:


如果这个valve配置在server.xml的节点下,则其可以打印出访问这个host下两个app的request与response消息。



在这里贴一个缺省的server.xml的配置,通过这些配置可以加深对tomcat核心架构分层模块的理解,关于tomcat的配置,在相关的文档里另行说明。为了篇幅,我把里面的注释给删了。

至此,头脑中应该有tomcat整体架构的概念。有时间在写些其他模块的东西。

热点排行