DCMTK的Lib 引用顺序我们知道,在引用lib的时候,只需要配置项目属性?1、 Linker-General里,Additional Libr
DCMTK的Lib 引用顺序
我们知道,在引用lib的时候,只需要配置项目属性
?
1、 Linker->General里,Additional Library Directories里填写lib所在的文件夹2、Linker->Input里,在Additional Dependencies 里依次加上wsock32.lib;netapi32.lib;ofstd.lib;oflog.lib;dcmdata.lib;zlib.lib;
如果还需要其他dcmtk 的lib,尽量遵守以下引入顺序:顺序1:advapi32.lib?oflog.lib?netapi32.lib?wsock32.lib?ofstd.lib?dcmdata.lib?dcmimgle.lib?dcmimage.lib?ijg8.lib?ijg12.lib?ijg16.lib?dcmjpeg.lib?dcmnet.lib?dcmdsig.lib?dcmsr.lib?dcmtls.lib?dcmpstat.lib?dcmwlm.lib?dcmqrdb.lib
顺序2:WS2_32.lib;NetAPI32.lib;WSock32.lib;charls.lib;dcmdata.lib;dcmdsig.lib;dcmimage.lib;dcmimgle.lib;dcmjpeg.lib;dcmjpls.lib;dcmnet.lib;dcmpstat.lib;dcmqrdb.lib;dcmsr.lib;dcmtls.lib;dcmwlm.lib;i2d.lib;ijg8.lib;ijg12.lib;ijg16.lib;oflog.lib;ofstd.lib;
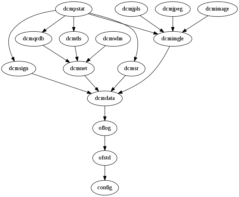
3、lib依赖关系The DCMTK libraries have the following internal dependencies (modules introduced with DCMTK 3.6.0 are not listed here):lib的
依赖关系如下:dcmdata 依赖 ofstddcmimage?依赖?dcmimgle, dcmdata, ofstddcmimgle?依赖?dcmdata, ofstddcmjpeg?依赖?ijg8, ijg12, ijg16, dcmimage, dcmimgle, dcmdata, ofstddcmnet?依赖?dcmdata, ofstddcmpstat ?依赖dcmimage, dcmimgle, dcmsign, dcmsr, imagectn, dcmtls, dcmnet, dcmdata, ofstddcmsign?依赖?dcmdata, ofstddcmsr ?依赖dcmdata, ofstddcmtls?依赖?dcmnet, dcmdata, ofstddcmwlm?依赖?dcmnet, dcmdata, ofstdimagectn/dcmqrdb?依赖?dcmnet, dcmdata, ofstd依赖关系图如下:

参考文章:1、DCMTK官方论坛:FAQ #27: Compilation of DCMTK-based program fails with LNK2001 [MSVC]2、DCMTK modules