【OpenCV】边相干扫描线填充算法
【OpenCV】边相关扫描线填充算法接着上篇博文《 多边形的扫描转换》转载请注明出处:http://blog.csdn.net/xiao
【OpenCV】边相关扫描线填充算法
接着上篇博文《 多边形的扫描转换》
转载请注明出处:http://blog.csdn.net/xiaowei_cqu/article/details/7712451
多边形
边相关扫描线填充算法需要建立两张表:新边表(New Edge Table,NET)和 活动边表(Active Edge Table,AET)

新边表 NET记录多边形除水平边外的所有的边,记录在没条扫描线的表中,记录的格式为:
x 当前扫描线与边的交点坐标;
dx从当前扫描线到下一条扫描线间x的增量((x2-x1)/(y2-y1));
ymax 该边所交的最高扫描线

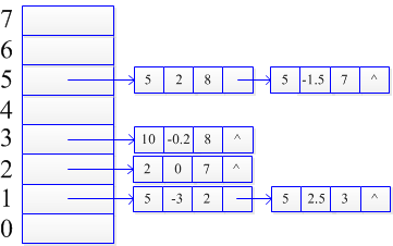
上图的多边形,建立的新边表如下:

活动边表 AET记录只与当前扫描线相交的边的链表。
NET表建立以后,就知道了多边形所有的边,所以就能开始扫描转换。不同的扫描线相交的边线也不同,当对某一条扫描线进行扫描转换时,我们只需要考虑与它相交的那些边线,也就是活动边表中的边。
记录的格式还是用 x | dx | ymax 。只是这里
x 表示扫描线与边的交点的坐标。以第6条扫描线为例:

第6条扫描线的活动边表如下:

合并NET得到AET实际计算时不是去算没条扫面线与多边形边的交点得到活动边表AET(否则也看不到算法意义了),而是用NET补充得到AET。注意到表示格式第三个量为
ymax,表示该边所交的最高扫描线,那么小于 ymax的扫描线都应该与这条边相交。所以看NET那个表中第二条扫描线与P1P6相交,ymax为7,那么第3,4,5,6条扫描线应该都与P1P6相交。关键是求交点横坐标
x 的值。第二个量
dx 表示从当前扫描线到下一条扫描线间x的增量,所以下一条扫描线交点
x'=x+dx。所以第3,4,5,6条扫描线与P1P6交点横坐标都是2。由此补全NET表:

边的扫描转换算法两个表建立完后,开始扫描转换。整体算法步骤描述如下:
参考资料:计算机绘图(重庆大学软件学院 杨梦宁 徐玲)PPT讲解下载:http://download.csdn.net/detail/xiaowei_cqu/4408894